

文章摘要
宏观面,海外近期美联储官员表态以鹰派为主,加息预期升温。9 月20 日 FOMC 会议后维持 5.25-5.5%基准利率水平不变,但鲍威尔强调2%长期通胀目标不变,释放出信息表示高利率水平将维持更长时间。国内 9 月宏观数据出炉,制造业 PMI 升至荣枯线以上,显示产需均继续改善,工业利润增速回升,产成品库存小幅回升。
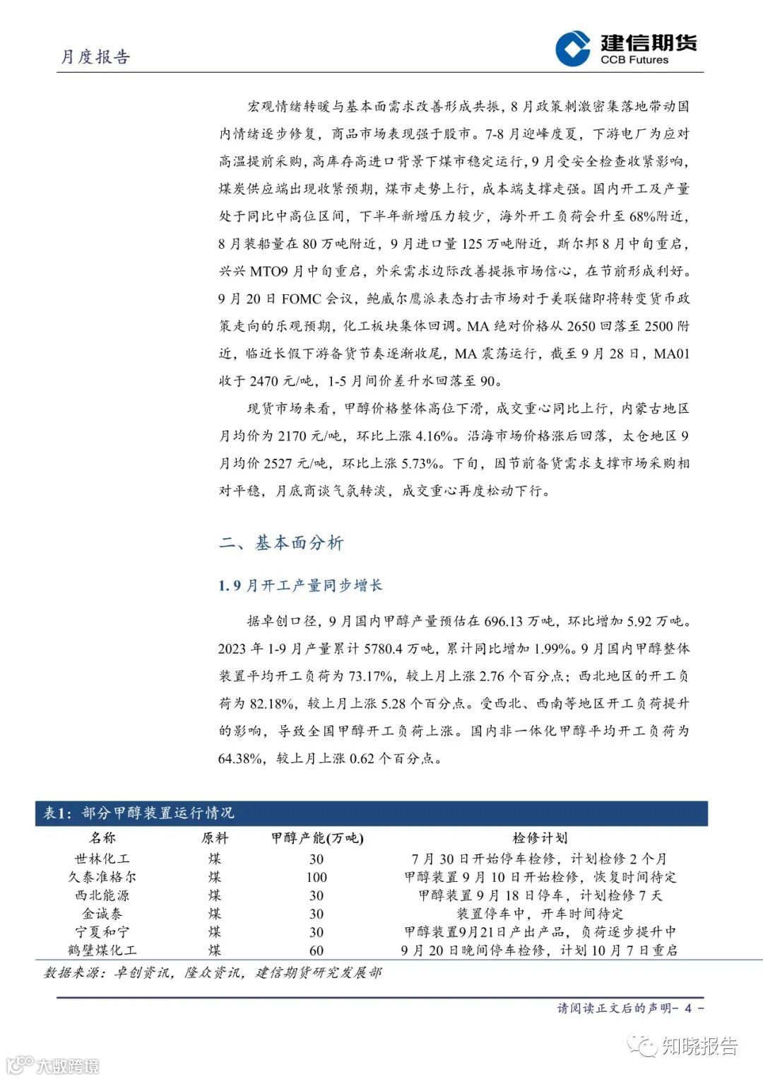
自身供需来看,国内供应端高开工,装置负荷与产量同步回升,9 月国内甲醇整体装置平均开工负荷 73.17%,上涨 2.76 个百分点,中下旬重启项目集中凸显,9-10 月国内甲醇装置检修量环比减小。前期生产利润已有所修复,9 月煤价走势上行,煤制利润收缩但对装置负荷影响较小,节前内地积极排库,节后累库压力渐起。
文章内容








文章篇幅有限,仅为部分预览
回复暗号:23104467

*免责声明:以上报告均为本公众号通过公开、合法渠道获得,报告版权归原撰写/发布机构所有,如涉侵权,请联系删除;本号报告为推荐阅读,仅供参考学习,不构成投资建议。
往期推荐
2023-06-02
2023-06-04
2023-06-06
2023-06-09
2023-06-11
2023-06-17
2023-06-20
2023-06-24
2023-06-28
短视频(抖音、TikTok、快手、视频号、B站等)、直播电商(短视频直播、直播带货、抖音电商、快手电商、淘宝、天猫、拼多多、双11专题、618专题、跨境电商等)、自媒体(小红书、公众号、知乎、微博、社交媒体、内容营销、小程序等)、跨年演讲、私域营销、数字营销、社交营销、社交媒体、知识地图、人群洞察(Z世代、00后、95后、8090、她报告、他报告、母婴、银发、年轻人)、互联网(移动应用、社区团购、广告投放、大数据、云服务)、新消费洞察、品牌洞察、人工智能、ChatGPT、Web3.0、物联网、AR、VR、元宇宙、新国货、新国潮、宠物、出行、电子3C数码、房地产行业、服务业、个护家清、户外运动、婚恋婚庆、家居家装、家具家电、健身、教育、快消零售、旅游、民宿、酒店、露营、美妆护肤、母婴、配饰、新能源汽车、日化、生鲜、时尚奢侈、食品饮料(食品、餐饮、新茶饮、酒水、儿童辅食、方便速食、烘焙、咖啡冲饮、零食、奶制品、乳制品、水产肉类、饮品饮料、预制菜等)、文化娱乐、物流配送、鞋服、康养、健康、医疗、职业职场、人才薪酬、就业招聘、创业、工业观察、工业制造、经济观察、企业观察、社会生活城市、市场观察、碳中和、下沉市场、智能制造、政策解读、半导体、能源等。

