6月21日至22日,国家工业信息安全发展研究中心赛昇实验室(以下简称:“中心赛昇实验室”)接受中国合格评定国家认可委员会(CNAS)组织的实验室能力认可评审(复评+扩项+不定期监督评审)。
评审期间,专家组与中心赛昇实验室相关人员进行了充分沟通,依据评审计划对实验室相关的环境设施、管理体系、风险控制、技术能力等方面进行了评审或现场见证,抽取并核查了项目档案。评审过程中,审核组对中心赛昇实验室管理体系运行有效性给予充分肯定,对中心赛昇实验室软件、信息安全和防静电产品测试工作规范化管理给予了高度评价,审核组一致认为,中心赛昇实验室测试能力基本满足CNAS-CL01:2018《检测和校准实验室能力认可准则》及相关标准的相关要求,同时提出了指导性意见和建议。
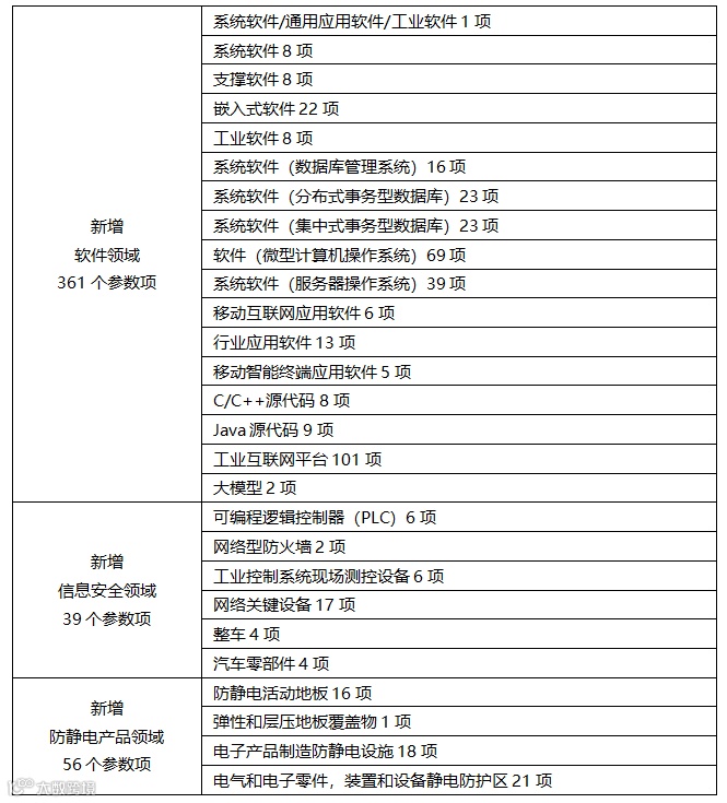
9月1日,中国合格评定国家认可委员会(CNAS)经认可评定,正式通知中心赛昇实验室通过评审。此次评审的顺利通过,是对中心赛昇实验室能力和质量管理水平的充分认可。经过此次扩项评审,赛昇实验室在软件、信息安全和防静电产品领域的检测能力得以扩充,能力范围由原有43个参数项,增至499个参数项,共计新增456个参数项:
目前,中心赛昇实验室下设质量部及6个专业实验室:软件专业实验室(软件所)、安全评估实验室(检查评估所)、安全一部实验室(数据安全所)、安全二部实验室(监测应急所)、供应链分析实验室(知识产权所)、人工智能实验室(人工智能所)。
下一步,赛昇实验室将按照中国合格评定国家认可委员会(CNAS)的相关规定、标准规范等文件要求,不断优化实验室质量管理体系,提高测试服务能力,持续以工业信息安全“国家队”的责任感、使命感为客户提供高质量检验检测服务,为筑牢国家工信安全防线积极贡献力量。
赛昇实验室联系方式
联系人:杜萌 13581777722

