搜索
首页
大数快讯
大数活动
服务超市
文章专题
出海平台
流量密码
出海蓝图
产业赛道
物流仓储
跨境支付
选品策略
实操手册
报告
跨企查
百科
导航
知识体系
工具箱
更多
找货源
跨境招聘
DeepSeek
首页
>
【政策导读】新建规GB50016-2014重大变动解读
>
【政策导读】新建规GB50016-2014重大变动解读
上海华建工程建设咨询
2015-05-12
3
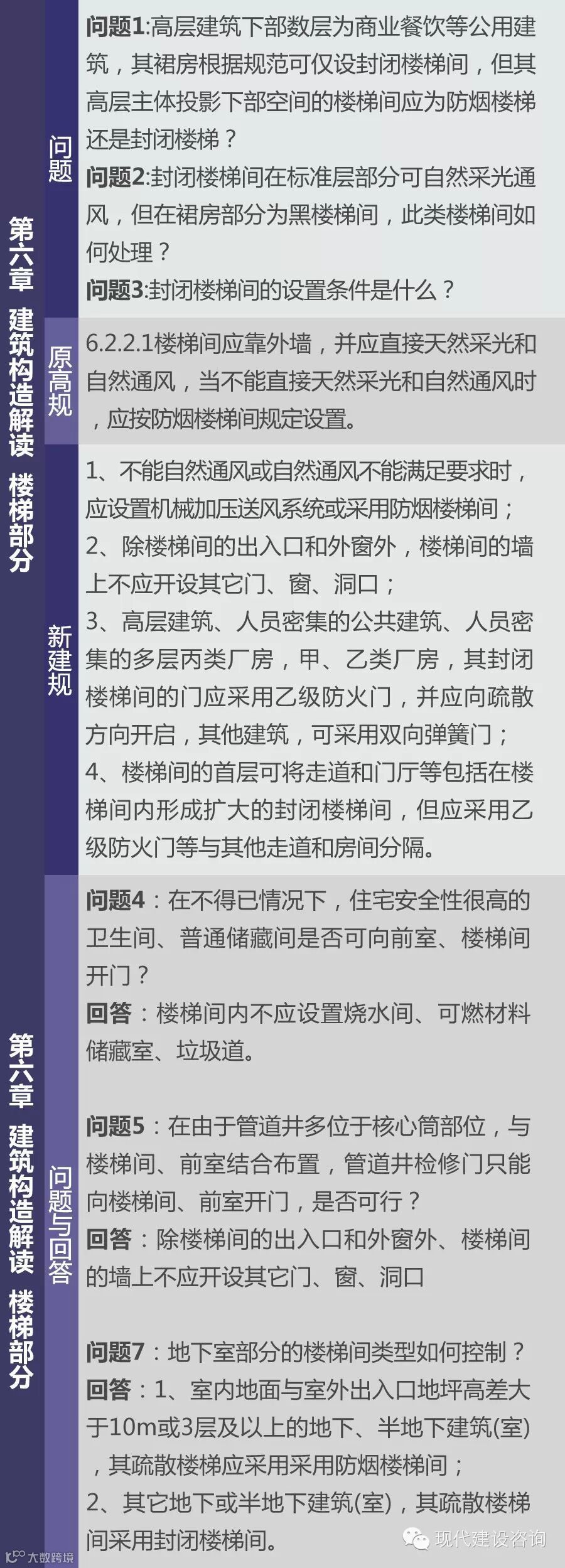
导读:.
.
【声明】内容源于网络
0
0
上海华建工程建设咨询
华建集团建设咨询公司公众平台,让你第一时间了解公司相关信息,加强信息沟通。
内容
1024
粉丝
0
关注
在线咨询
上海华建工程建设咨询
华建集团建设咨询公司公众平台,让你第一时间了解公司相关信息,加强信息沟通。
总阅读
696
粉丝
0
内容
1.0k