目前实践中境外投资资金出境监管趋严的态势客观存在,监管部门在审核过程中以境外投资行为的真实性、合规性为基本原则,并在一定程度上限制境内企业的非理性境外投资和存在风险隐患的境外投资。
2016 年以来,中国企业海外并购交易活跃,大规模的海外并购对外汇供求产生直接影响,2016 年下半年,国家外汇储备出现短期快速下降的态势;而随着人民币汇率持续走低,人民币贬值预期强烈。此外,中国企业“走出去”过程中产生的一些非理性投资倾向和异常行为情况亦引起了监管部门的注意。
监管新政
为防范跨境资本流动风险、切实维护外汇市场稳定,尽管目前尚未出台统一的正式文件,但自2016 年11 月底以来,中国人民银行(以下简称“人民银行”)、国家外汇管理局(以下简称“国家外管局”)、国家发展和改革委员会(以下简称“国家发改委”)、商务部等监管部门接连公开表态要求防范对外投资风险;而实践中,对于大额外汇出境的监管措施也已悄然试行。
(一)四部门问答:坚持真实性、合规性审核
2016 年11 月28 日,国家发改委、商务部、人民银行、国家外管局四部门负责人在就当前对外投资形势及对外投资方针政策答记者问时指出,中国坚持实行以备案制为主的对外投资管理方式,把推进对外投资便利化和防范对外投资风险结合起来。
2016 年12 月6 日,前述四部门负责人答记者问时指出,我国支持国内有能力、有条件的企业开展真实合规的对外投资活动。同时,也密切关注近期在房地产、酒店、影城、娱乐业、体育俱乐部等领域出现的一些非理性对外投资的倾向,以及大额非主业投资、有限合伙企业对外投资、“母小子大”、“快设快出”等类型对外投资中存在的风险隐患。
(二)商务部:新增办理境外投资手续需提交的材料以加强真实性审核
2016 年12 月2 日,商务部对外投资和经济合作司在其网站上发布通知,为进一步做好境内企业对外非金融类直接投资的真实性审查工作,境内投资主体在办理对外投资备案或核准手续时,除按现行规定提交《境外投资备案表》或《境外投资申请表》、营业执照复印件外,还需提供:对外投资设立企业或并购相关章程(或合同、协议);相关董事会决议或出资决议;最新经审计的财务报表;前期工作落实情况说明(包括尽职调查、可研报告、投资资金来源情况的说明、投资环境分析评价等);境外投资真实性承诺书。属于并购类对外投资的,还需在线提交《境外并购事项前期报告表》。
(三)国家发改委:调整境外投资信息报告新格式以加强真实性审核
2016 年12 月5 日,国家发改委办公厅在其网站上发布《国家发展改革委办公厅关于调整境外收购或竞标项目信息报告报送格式的通知》(发改办外资[2016]2613 号),对境外收购或竞标项目信息报告的报送格式进行了调整:
• 首先,在有关投资主体的信息报送方面,要求增加投资主体的主营业务、注册时间、注册地点、净资产收益率等内容。
• 其次,在需提交的附件方面,除原先需要提交的意向性文件和决策性文件以外, 还需提交投资主体营业执照、经审计的财务报表和项目尽职调查报告。
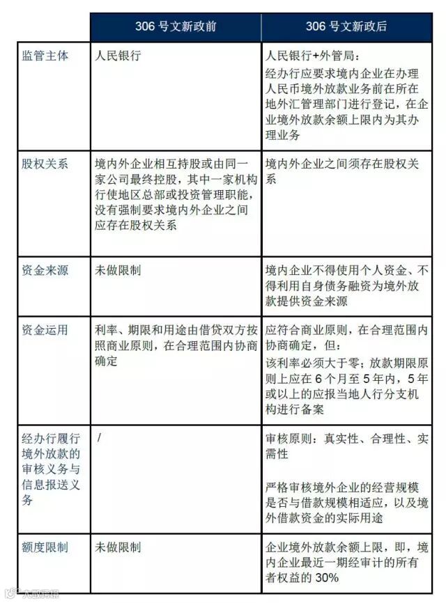
(四)人民银行
1、加强对境内企业人民币境外放款业务的监管
为应对人民币大幅流出的情形,中国人民银行于2016年11月29日下发《关于进一步明确境内企业人民币境外放款业务有关事项的通知》(银发[2016]306号,以下简称“306号文”),该文件就境内企业人民币境外放款业务流程和有关政策事项进行了通知。
306号文前后,境内企业人民币境外放款业务的监管变化主要如下:
![]() |
2016年12月28日,中国人民银行以[2016]第3号令发布修订后的《金融机构大额交易和可疑交易报告管理办法》。该办法自2017年7月1日起施行。该管理办法的修订主要为:
• 明确以“合理怀疑”为基础的可疑交易报告要求。
• 调整了大额交易的报告标准:主要为,将大额现金交易的人民币报告标准由人民币“20万元”调整为人民币5万元或外币等值1万美元;以人民币计价的大额跨境交易报告标准为人民币20万元或外币等值1万美元。
银行实践操作
基于外汇收支压力,国家外管局和人民银行于2016年11月28日召开会议调整资金出境监管工作流程,但目前尚无正式出台相应文件。我们注意到在实践中一些银行在对于境外投资资金出境时已按以下监管精神进行操作:
• 2016年11月28日以后付款的,付款前需经监管约谈。
• 单笔资本项目购付汇支出等值500万美元以上(含),需通过交互平台报送当地外管局资本项目处,待有关部门(人民银行、外管局)完成真实性、合规性审核后才能办理。
• 外管局已对对外投资项下尚可汇出额度余额在等值5000万美元以上的进行系统管控,待有关部门(人民银行、外管局)完成真实性、合规性审核后才能办理。
• 不得通过拆分形式规避大额审核措施。
• 对国有企业对外投资自有资金比例低于20%的,除有有关部门批文,一律不允许办理。
• 发改委、商委规定的6类企业要从严审核,原则上不允许办理。
实践中,被监管部门密切关注的5类投资类型和被视为异常情况的4类投资具体如下:
![]() |
展腾投资集团山东分公司
地址:山东省济南市舜泰广场11号楼北楼602A
电话:0531-88999207




