一、项目介绍
在当前全球经济深度调整与中国经济高质量发展的关键阶段,培育新质生产力已成为推动企业转型升级的核心引擎,民营企业家正面临前所未有的挑战与机遇。最新调研显示,超 68%的中小企业陷入战略迷茫,53%受困于人才与组织效能瓶颈,数字化转型与创新能力不足成为制约新质生产力发展的普遍痛点。值此"民营经济 31 条"政策窗口期,湖北省将投入 50 亿专项资金支持企业升级,未来 3 年将是企业把握新质生产力机遇,要么成为"链主"要么被整合的关键分水岭。
新质生产力 EMBA 经典总裁高级研修班,由华商研究院联合省委统战部、省工商联重磅打造,萃取国内一流 EMBA 师资与课程精华,回归商学教育原点,直击民营企业"认知、能力、资源"三重枷锁。课程涵盖政策解读、逆增长策略、组织激活、数字转型及新质生产力培育路径等总裁晋升必修的经典工商管理课程体系,帮助企业经营管理者全方位提升创新引领能力与管理水平,培育具有全局性战略眼光、系统化管理思维、能够引领新质生产力发展的精英企业家,带领企业走上创新驱动、健康快速发展之路。
二、项目价值
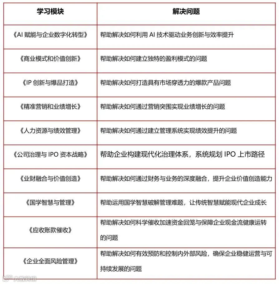
10 大必修经典:回归商学原点,融入 AI 赋能、IP 创新、IPO 路径的 3I 课程体系,浓缩EMBA 精华打造 10 大高品质必修课程。
3 大资源圈层:研习圈、班级圈、平台圈打造立体学习平台;同学交流+企业参观+项目考察横向学习。
36+全国知名高校资源:36+知名高校共建共享,全国最强大的商学教育资源平台。
40+全国顶级师资:2000+超强师资库,遴选 40+顶级师资,理论与实践并重,为企业发展提供最强大脑。
三、项目特色
第一维度:宽度——解决认知问题;
第二维度:深度——解决落地问题;
第三维度:高度——解决格局问题;
第四维度:黏度——解决资源问题。
四、课程体系
第一维度:拓宽度,解决认知问题
10 大 EMBA 经典课程、36+高校移动学习,助力管理水平提升,推动企业快速成长!
第二维度:探深度,解决落地问题
充分发挥华商平台优势,5 大工具,深化学习助力学习落地。
第三维度:拔高度,解决格局问题
商界大咖云集,前沿资讯透视,联盟商帮共荣,登峰顶,览全局!
第四维度:强黏度,解决资源问题
商业大咖云集,前沿咨询透视,联盟商帮共荣,登封顶,览全局!
五、招生对象
企业决策者与高管:企业的掌舵者与核心管理者,渴望通过掌握新质生产力,为企业制定前瞻性战略,引领企业在激烈的市场竞争中实现创新发展与转型升级。
创业者与投资家:怀揣创业梦想的创业者,希望借助新质生产力打造独特商业模式,实现创业成功;投资领域的专业人士,期望挖掘新质生产力相关的优质投资项目,获取高回报投资收益。
年轻二代企业家:肩负企业代际传承使命、具备创新活力与学习意愿的年轻群体。
六、教学安排
学制安排:一年,每月授课一次,每次 2 天。具体上课安排见后续通知;
开班日期:2025 年 11 月 8 日;
授课地点:华中科技大学+光谷上市加速器+企业考察+移动课堂+游学地相结合;
授课模式:课堂教学+企业案例+实战研讨全方位课程模式;期间安排“华商精英年会、EDP教育联盟高峰论坛”等高端活动及境内外游学活动;同时可选修 EDP 教育联盟戈壁挑战赛活动。
七、收费标准与证书授予
研学费用:人民币 45800 元/人(费用包含:所有课程费、教学管理费、资料、讲义、论坛、沙龙等费用,食宿、差旅费用自理)为答谢广大校友长期以来的并肩同行,我们特别推出以下感恩回馈政策:
华商EMBA、MBA、EDP老学员单人报名优享价:25800元/人(立省20000元);
5人团报特别礼遇:15800元/人(每人立省30000元)。
证书授予:学员按教学计划完成学业,通过考核,将获得华商研究院钢印及院长签名颁发的“华商 EMBA 经典总裁高级研修班”结业证书,学员将成为华商研究院终身校友,可终身免费参加华商研究院举行的相关校友联谊活动。
八、报名申请及其他事项
报名流程:个人申请——资料审核——信息确认——入学安排;
报名申请: 详情请咨询华商研究院招生咨询老师。

