重要提示
本内容难以设置访问权限,若给您造成不便,敬请谅解。
本公司不会因为关注、接收或阅读本内容而视相关人员为客户。请您根据自身的风险承受能力自行作出投资决定并自主承担投资风险。投资有风险,入市需谨慎。
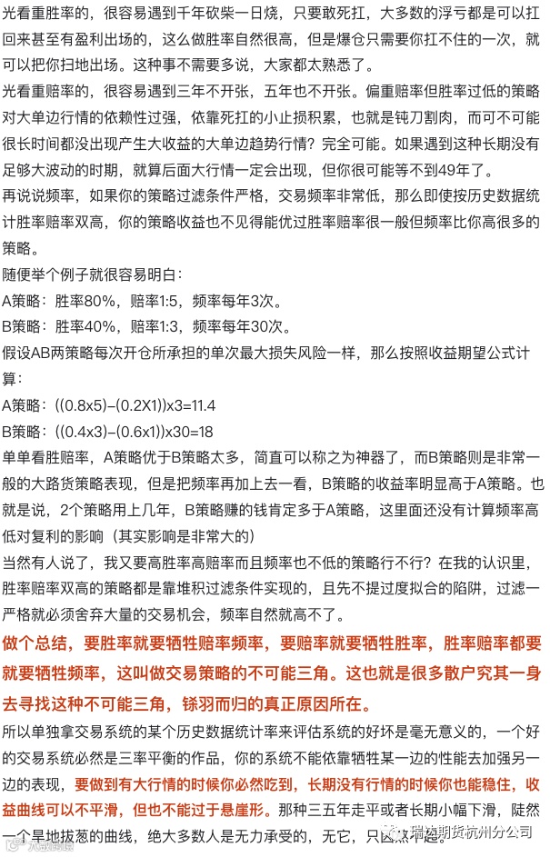
一个交易系统最重要的是三率平衡一个交易系统最重要的是做到三率平衡,胜率-赔率-频率。

以上信息仅供参考,不作为入市建议

瑞达期货杭州分公司重要提示
本内容难以设置访问权限,若给您造成不便,敬请谅解。
本公司不会因为关注、接收或阅读本内容而视相关人员为客户。请您根据自身的风险承受能力自行作出投资决定并自主承担投资风险。投资有风险,入市需谨慎。
一个交易系统最重要的是三率平衡一个交易系统最重要的是做到三率平衡,胜率-赔率-频率。

以上信息仅供参考,不作为入市建议
