2023年2月1日,中国证券监督管理委员会(以下简称“中国证监会”)就全面实行股票发行注册制主要制度规则向社会公开征求意见,同日,上海证券交易所(以下简称“上交所”)、深圳证券交易所(以下简称“深交所”)、北京证券交易所(以下简称“北交所”)均就全面实行股票发行注册制涉及主要制度规则公开征求意见,全面实行股票发行注册制的改革正式启动。
在上述主要制度规则中,《首次公开发行股票注册管理办法(征求意见稿)》(以下简称《注册管理办法》)因与首次公开发行股票并上市直接相关而广受市场关注。《注册管理办法》整合了沪深交易所主板、科创板、创业板的原有首发管理办法(有关北交所的新规另行在《北京证券交易所向不特定合格投资者公开发行股票注册管埋办法》中规定),系未来主板、科创板、创业板股票发行注册的基础性规则。本文就《注册管理办法》中有关信息披露、监督管理和法律责任的规定与主板、科创板、创业板的现有首发管理办法中的相关规定进行对比,并予以分析解读,以供读者参考。
目 录
一、修订思路
(一) “信息披露”章节的修订思路
(二) “监督管理和法律责任”章节的修订思路
二、《注册管理办法》与主板、科创板、创业板首发管理办法的修订对比
(一) 信息披露
(二) 监督管理和法律责任
三、《注册管理办法》关于信息披露、监督管理和法律责任的主要修订内容
一、修订思路
(一) “信息披露”章节的修订思路
对于信息披露而言,《注册管理办法》贯彻注册制改革理念,明确发行人必须保证信息披露真实、准确、完整,且无论规则是否明确规定,凡是投资者作出价值判断和投资决策所必需的信息,都必须充分披露。
《注册管理办法》规定严格落实发行人及其董事、监事、高级管理人员、控股股东、实际控制人,以及保荐人、证券服务机构及相关人员在信息披露方面的责任,要求控股股东、实际控制人应按照诚实信用原则履行其在招股说明书中披露的相关承诺,为加大信息披露违规处罚力度夯实基础。
此外,《注册管理办法》还规定针对不同板块的企业特点,规定企业应当按照拟上市板块要求进行专门披露;存在特别表决权股份的,应当披露相关情况和风险,中介机构需发表专业意见。
(二) “监督管理和法律责任”章节的修订思路
对于监督管理和法律责任而言,《注册管理办法》建立全流程监管体系,并对责任主体加大追责力度。
《注册管理办法》规定中国证监会建立对发行上市监管的权力运行全流程监督制约机制,定期不定期对交易所开展现场检查,按标准选取或按一定比例随机抽取交易所发行上市审核过程中的项目,关注交易所审核理念、标准的执行情况。交易所存在未按审核标准程序开展审核工作,重大敏感事项、重大无先例情况、重大舆情、重大违法线索未请示报告或不及时等情形的,中国证监会将对此追责。
《注册管理办法》还规定加大违法违规行为追责力度,发挥证券市场禁入措施制度作用,强化交易所自律监管,规定交易所可以对相关主体采取较长时间不接受与证券公开发行相关的文件等纪律处分。
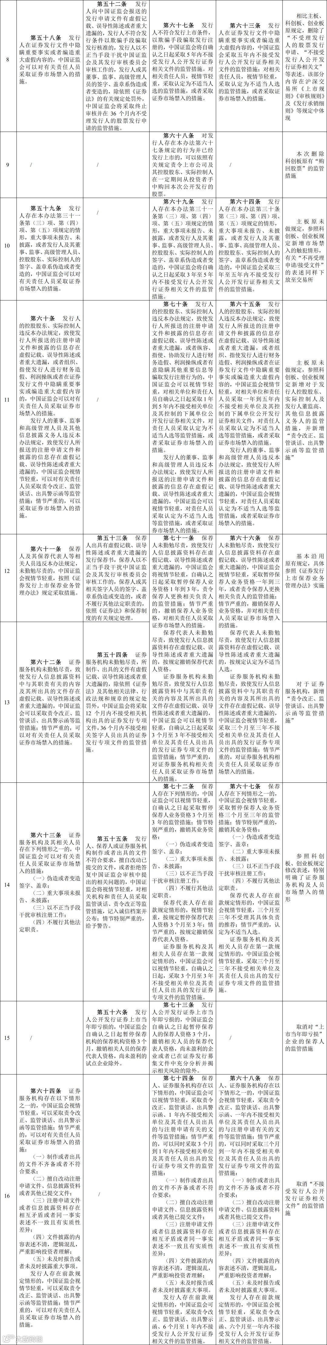
二、《注册管理办法》与主板、科创板、创业板首发管理办法的修订对比
(一) 信息披露
(二) 监督管理和法律责任
三、《注册管理办法》关于信息披露、监督管理和法律责任的主要修订内容
整体而言,《注册管理办法》中有关信息披露、监督管理和法律责任的规定主要沿用已实施注册制的科创板、创业板首发管理办法中相关部分的规定,并对原主板首发管理办法进行了较大幅度的修订,主要修订方面如下:
1. 新增有关“发行人控股股东、实际控制人”以及“律师、会计师、评估师、评级人员的”等证券服务机构的信息披露责任;
2. 新增对于尚未盈利企业、存在特别表决权股份企业、“带期权上市”企业等的信息披露要求;新增对于锁定期、募集资金使用等事项的信息披露要求;
3. 因《注册管理办法》涵盖主板、科创板、创业板三部分,在表述中,凡涉及科创板、创业板特别规定的部分则予以单独规定。如在信息披露方面,对于主板要求披露“业务发展过程和模式成熟度、经营稳定性、行业地位”,对于科创板要求披露“科研水平、科研人员、科研资金投入”,对于创业板要求披露“科技创新、模式创新或者业态创新情况”;
4. 再次明确交易所的“防火墙制度”、定期报告和重大发行上市事项请示报告制,以及对于“重大敏感事项、重大无先例情况、重大舆情、重大违法线索”的报告要求;
5. 鉴于受理发行申请等事项已下放至交易所,本次修订将“一定期限内不接受与证券发行相关的文件”等监管措施权限一并下放至交易所;
6. 本次修订删除了科创板原有“购回股票”的监管措施,取消对“上市当年即亏损”企业的保荐人的监管措施,但仍保留对于盈利预测存在较大偏差情形下对法定代表人、财务负责人及注册会计师的监管措施。
从科创板、创业板对股票发行注册制的先行先试到全面实行注册制的正式启动,我国推进资本市场注册制改革已经迈入新阶段。本次主板借鉴科创板、创业板经验推行股票发行注册制后,中国多层次资本市场将全面形成以信息披露为核心、以市场化便利化为导向的发行上市审核注册机制。作为“资本市场守门人”的中介机构,将肩负起更多、更为重要的保证信息披露真实、准确、完整的责任。证监会主席易会满此前曾表示,恪守“看门人”责任是国际上对保荐中介机构的基本要求,“把真实的公司选出来是底线,把优秀的公司选出来是水平”。全面实行注册制以后,对于中介机构无疑提出了更高的要求。中介机构需要不断加强对规则的理解与认识、提高自身执业水平,才能更好的应对全面注册制下IPO过程中对于信息披露的监管要求。
【 特别声明:本篇文章所阐述和说明的观点仅代表作者本人意见,仅供参考和交流,不代表本所或其律师出具的任何形式之法律意见或建议。】
作者简介
杨娟
国浩北京合伙人
业务领域:境内外股票发行上市、跨境并购、投融资
邮箱:yangjuan@grandall.com.cn
翟浩
国浩北京律师
业务领域:投资基金与私募股权、企业重组与并购、公司上市
邮箱:zhaihao@grandall.com.cn
*巩晓燕律师对本文整理亦有贡献。
相关阅读

