2025年半年报应于8月31日前披露,逾期将遭证监会立案、交易所公开谴责并可能被停牌甚至退市;若预计半年度净利为负、扭亏或同比变动≥50%,沪深主板须于7月15日前发预告(上年同期EPS≤0.03元可豁免),科创板、创业板、北交所可自愿预告。凡拟送股、转增或补亏须审计,仅现金分红可免。深交所及北交所需同步报备内幕信息知情人档案;所有董事、监事、高管在公告前15日(预告/快报前5日)禁止买卖股票,创业板建议披露前30日内不接受调研。
不知不觉2025年上半年已结束,各位小伙伴是否已开始准备披露半年度报告呢?半年报披露前有哪些注意事项,让我们一起来看看吧~
1.上市公司应当在每个会计年度的上半年结束之日起两个月内披露半年度报告,对于同时在境内外上市的主体,应当在同一日公布半年度报告,且公司半年度报告在其他媒体的披露时间不得早于在证券交易所的网站和符合中国证监会规定条件的报刊依法开办的网站披露的时间。
2.上市公司确定半年度报告披露时间后,如需变更,应当较原预约日期至少提前5个交易日向交易所提出申请,经批准后方可变更。
公司在变更半年度报告披露时间时,务必密切关注半年度报告窗口期的变动情况。同时,要提前全面自查公司董事、监事(如有)及高级管理人员是否存在窗口期买卖公司股票的行为,避免因此违规。
2024年8月30日,深主板上市公司WCGF发布《关于无法在法定期限内披露2024年半年度报告的风险提示公告》,披露公司无法在法定期限内披露2024年半年度报告。此前,WCGF未在法定期限内披露2023年年度报告,公司股票于2024年5月6日起停牌。2024年9月10日,中国证监会决定对该公司立案。
中国证券监督管理委员会广东监管局决定对WCGF给予警告,并处以350万元罚款,并对时任董事长、总经理给予警告,并分别处以150万元罚款。
2024年8月31日,沪主板上市公司JZG发布《关于无法在法定期限内披露定期报告暨股票停牌的公告》《关于无法在法定期限内披露定期报告暨可能被实施退市风险警示的风险提示性公告》,公告称公司于2024年8月30日召开了第十一届董事会审计委员会第二次会议,根据审议结果,《2024年半年度报告》未获得过半数通过,无法在法定期限内披露2024年半年度报告。2024年10月31日收盘后,JZG发布《2024年半年度报告》。时任副董事长兼总经理、时任副总经理兼财务总监、时任董事长,未能有效保证JZG在法定期限内披露《2024年半年度报告》。
中国证券监督管理委员会辽宁监管局决定对JZG给予警告,并处以500万元的罚款,对相关责任人给予警告并处罚款。
上市公司如未及时披露半年度报告将会带来一系列严重影响,包括被中国证监会立案调查,上市公司及相关责任人被予以公开谴责、罚款等处罚,公司股票面临停牌、被实施退市风险警示、被终止上市等风险。因此,上市公司必须高度重视半年度报告的披露工作,严格遵守各板块《股票上市规则》中关于披露期限的规定(在每个会计年度的上半年结束之日起2个月内完成半年报披露),提前做好编制、审议等各项准备工作,确保在法定期限内准确、完整地披露报告。
1.沪深主板上市公司如果预计半年度经营业绩出现以下三种情况之一,应当在半年度结束后的15日内发布业绩预告:一是净利润为负值;二是净利润实现扭亏为盈;三是实现盈利且净利润较上年同期增减幅度超过50%。但如果沪深主板上市公司存在上一年半年度每股收益绝对值低于或者等于0.03元,可以豁免披露半年度业绩预告。
2.创业板、科创板及北交所上市公司对半年度业绩预告没有强制披露要求,相关板块上市公司可根据自身情况选择是否自愿披露,且在披露时间上也没有限制性规定。
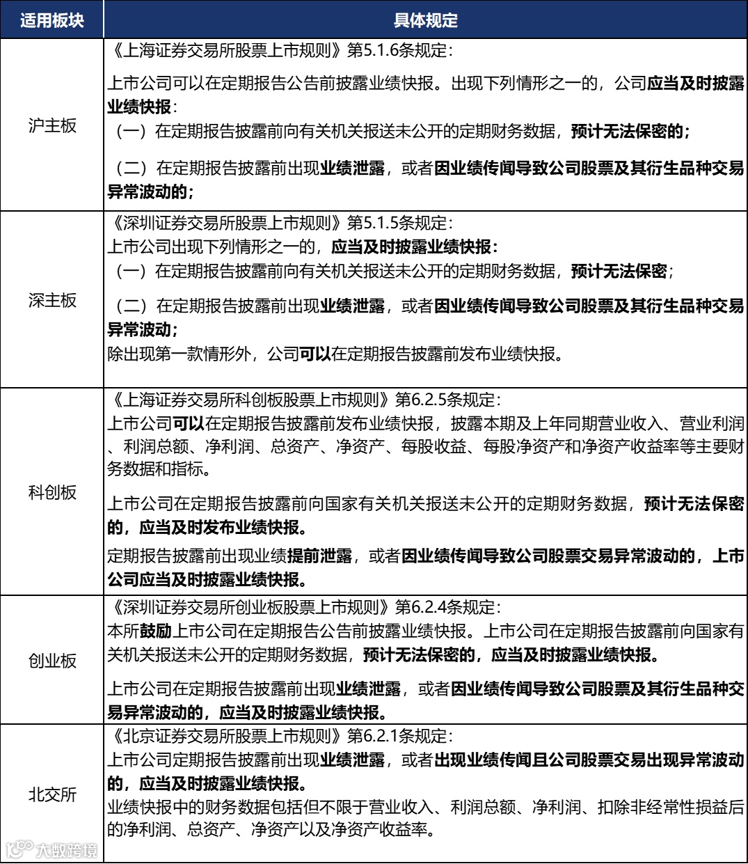
根据各板块相关规定,上市公司半年度业绩快报并非强制披露,但如果发生如下情况,应当及时披露业绩快报:
(1)在定期报告披露前向有关机关报送未公开的定期财务数据,预计无法保密;
(2)在定期报告披露前出现业绩泄露,或者因业绩传闻导致公司股票及其衍生品种交易异常波动。
1.如果上市公司未达到强制性披露半年度业绩预告、业绩快报情形,也可以选择自愿性披露半年度业绩预告、业绩快报。上市公司如选择自愿性披露半年度业绩预告、业绩快报,还应当注意保持信息披露的持续性和一致性原则。
2.上市公司披露半年度业绩预告、业绩快报后,应当密切关注披露数据与实际数据的差异,如预计本期经营业绩或者财务状况与已披露的信息存在重大差异情形,应当及时披露更正或修正公告。
上市公司半年度仅实施现金分红的,半年度的财务会计报告可以不经审计。但出现下列情形时,上市公司应当聘请会计师事务所进行审计:
(1)拟根据半年度财务会计数据派发股票股利、进行公积金转增股本或者弥补亏损;
(2)中国证监会或者证券交易所认为应当进行审计的其他情形。
各板块对半年度报告是否报送内幕信息知情人档案的规定有所差异。深交所和北交所明确要求上市公司披露半年度报告应当报送内幕信息知情人档案,上交所则目前暂无明确要求。
半年度报告作为尚未公开的重大信息,在上市公司半年度报告披露前,上市公司的董事、监事(如有)、高级管理人员及其他知情人均负有信息保密义务,相关人员不得以任何形式对外泄露半年报内容。因此,无论所属板块是否有明确报送要求,上市公司都应当高度重视内幕信息知情人的管理工作,建立健全保密制度。
根据《上市公司董事和高级管理人员所持本公司股份及其变动管理规则》第十三条规定,上市公司董事和高级管理人员在下列期间不得买卖本公司股票:
(1)上市公司年度报告、半年度报告公告前十五日内;
(2)上市公司季度报告、业绩预告、业绩快报公告前五日内;
(3)自可能对本公司证券及其衍生品种交易价格产生较大影响的重大事件发生之日起或者在决策过程中,至依法披露之日止;
(4)证券交易所规定的其他期间。
根据上述规定,在半年报披露的敏感期内,公司董事、监事(如有)、高级管理人员不得买卖本公司股票。董办人员在预约半年度报告后,应当及时提醒公司董事、监事(如有)、高级管理人员及其他内幕信息知情人严格遵守窗口期规定。如公司拟披露半年报业绩预告、业绩快报的,也应当提前做好相关人员的合规提醒,坚决杜绝窗口期违规交易行为。
经查明,2024年8月22日,沪主板上市公司YFJT披露董事窗口期减持公司股票及致歉的公告称,时任董事亲属使用其账户于2024年7月5日至7月9日通过二级市场集中竞价交易卖出公司股票970,600股,占公司总股本的0.068%,成交金额为4,927,822元。2024年7月9日收盘后,公司提交披露2024年半年度业绩预减公告,上市公司时任董事在半年度业绩预告公告前5日内买入公司股票的行为,构成定期报告窗口期违规减持。鉴于公司在7月初对于是否披露半年度业绩预告尚有不确定性,本次业绩预告的披露具有一定的突然性,可酌情予以考虑。
鉴于上述违规事实和情节,根据有关规定,上海证券交易所上市公司管理一部作出如下监管措施决定:对YFJT时任董事予以监管警示。
目前仅创业板在《深圳证券交易所上市公司自律监管指引第2号——创业板上市公司规范运作》第8.1.4条规定,上市公司应当尽量避免在年度报告、半年度报告披露前三十日内接受投资者现场调研、媒体采访等。
其他板块暂未对此作出明确限制,建议上市公司从谨慎性原则出发,合理安排调研及采访时间,避免因信息传递不当引发市场波动或监管风险。

