💥
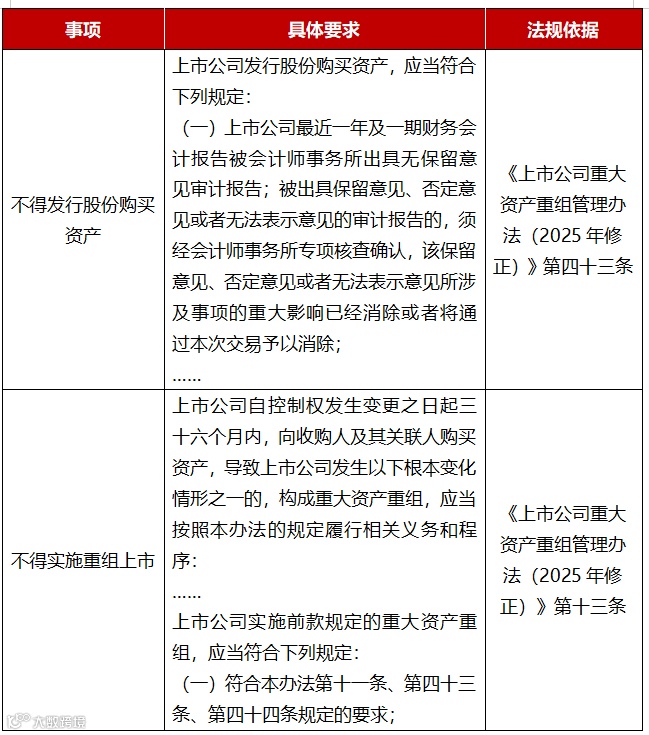
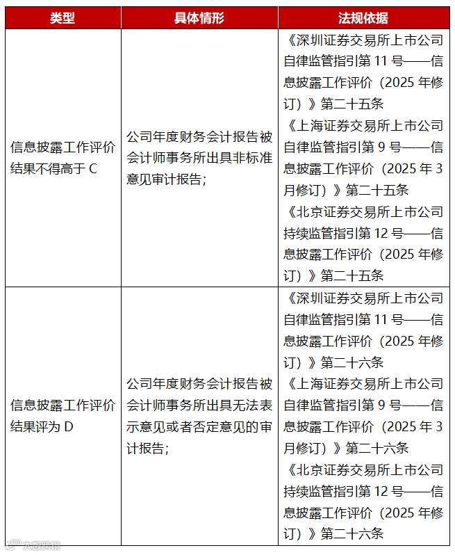
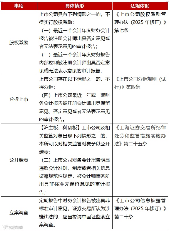
财务报告一旦被出具非标准审计意见,上市公司须同步披露董事会、会计师专项说明及持续整改进展;若触及否定或无法表示意见,股票将被直接实施退市风险警示,后续年度再被出具任何类型非标意见即终止上市。保留意见虽不立即触发*ST,但会阻断再融资、重组上市、股权激励、分拆上市、优先股、可转债、境外CDR、非公开发行公司债等多项资本运作,并导致信披评级直接降至C或D,情节严重者还将被公开谴责并移送证监会立案调查。
一、非标准审计意见的定义
根据《公开发行证券的公司信息披露编报规则第14号——非标准审计意见及其涉及事项的处理(2025年修订)》(以下简称第14号编报规则)第二条规定,非标准审计意见是指注册会计师对财务报表发表的非无保留意见或带有解释性说明的无保留意见。
■ 非无保留意见:是指注册会计师对财务报表发表的保留意见、否定意见或无法表示意见。
■ 带有解释性说明的无保留意见:是指对财务报表发表的带有强调事项段、持续经营重大不确定性段落的无保留意见或者其他信息段落中包含其他信息未更正重大错报说明的无保留意见。
二、被出具非标准审计意见的信息披露要求
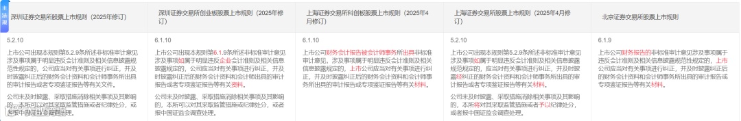
根据沪深北交易所《股票上市规则》的规定,上市公司财务会计报告被出具非标准审计意见的,应当按照《第14号编报规则》的规定,在报送定期报告的同时,向本所提交下列文件并披露:
(一)董事会针对该审计意见涉及事项所做的符合第14号编报规则要求的专项说明,包括董事会及其审计委员会对该事项的意见以及所依据的材料;
(二)负责审计的会计师事务所及注册会计师出具的符合第14号编报规则要求的专项说明;
(三)中国证监会和本所要求的其他文件。
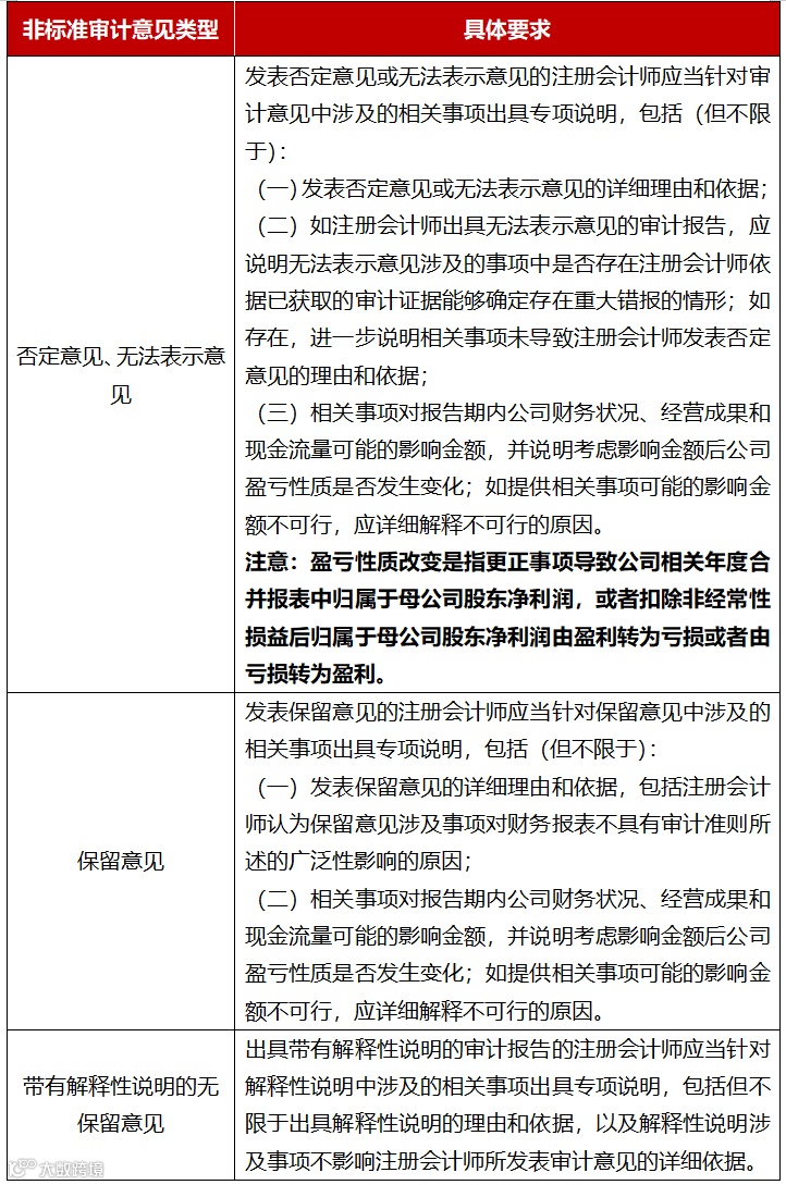
三、被出具非标准审计意见后的专项说明要求
《公开发行证券的公司信息披露编报规则第14号——非标准审计意见及其涉及事项的处理(2025年修订)》第五条、第六条、第七条
四、被出具非标准审计意见后在定期报告中的披露要求
注:未提及板块暂无明确规定
五、后续纠正要求
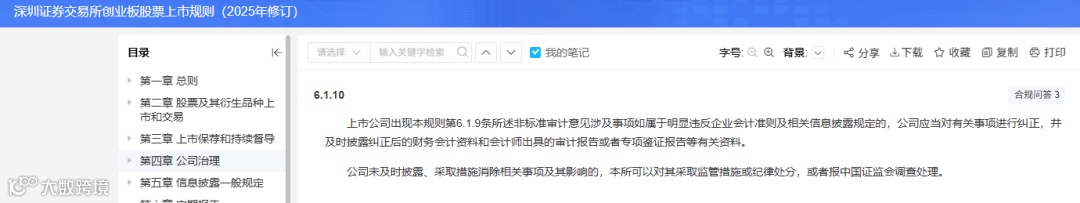
上市公司出现《股票上市规则》所述非标准审计意见涉及事项属于明显违反会计准则及相关信息披露规范性规定的,公司应当对有关事项进行纠正,并及时披露纠正后的财务会计资料和会计师事务所出具的审计报告或者专项鉴证报告等有关文件。
公司未及时披露、采取措施消除相关事项及其影响的,交易所可以对其采取监管措施或者纪律处分,或者报中国证监会调查处理。
六、被出具非标准审计意见的后果
以上就是本次关于财务报告被出具非标准审计意见的信息披露要求及影响的相关内容,下面来看看相关合规问答吧~
(深主板)公司被出具保留意见的审计报告后,是否会被实施退市风险警示?
A:
不会,如果被出具无法表示意见或者否定意见的审计报告则会被实施退市风险警示,参考法规《深圳证券交易所创业板股票上市规则(2025年修订)》10.3.1。
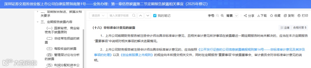
(创业板)公司第一年财务报告被出具保留意见。后续需要公告什么?需要什么时候出具整改消除的意见吗?
A:
公司第一年财务报告被出具保留意见后,应在收到审计报告后的第一时间披露相关情况。后续需要公告公司对保留意见所涉及问题的整改措施及其进展情况。对于整改消除的意见,没有具体规定必须要在何时出具,但公司应当及时进行整改,并在整改完成后尽快披露整改结果。通常,公司会在下一年的定期报告中披露前一年度保留意见的整改情况。参考法规《深圳证券交易所创业板上市公司自律监管指南第1号——业务办理:第一章信息披露第二节定期报告披露相关事宜(2025年修订)》第三章第(十六)条以及《深圳证券交易所创业板股票上市规则(2025年修订)》6.1.10。

