根据中国证监会发布的《关于新〈公司法〉配套制度规则实施相关过渡期安排》《上市公司章程指引》等相关规定,明确上市公司应当在2026年1月1日前,在公司章程中规定在董事会中设审计委员会,行使《公司法》规定的监事会的职权,不设监事会或者监事。上市公司调整公司内部监督机构设置前,监事会或者监事应当继续遵守证监会原有制度规则中关于监事会或者监事的规定。
2025年6月6日,中国上市公司协会正式发布《上市公司审计委员会工作指引》(下称《指引》)。《指引》旨在为上市公司审计委员会有效运作提供指导和参考,并作为评估和提升审计委员会运作质效的基础。
那么监事会退出后,审计委员会承接了哪些职权呢?今天咱来简单总结一下。
一、审计委员会的构成
上市公司应当设立审计委员会,审计委员会的构成应当满足以下条件:
(一)由三名以上董事构成;
(二)成员不得在上市公司担任高级管理人员;
(三)独立董事应当过半数;
(四)由独立董事中的会计专业人士担任召集人。
提醒关注事项:
1.上市公司董事会、单独或者合计持有上市公司已发行股份百分之一以上的股东可以提出独立董事候选人,经股东会选举决定。
2.董事会成员中的职工代表可以成为审计委员会成员。职工人数三百人以上的上市公司,董事会成员中应当有公司职工代表,董事会中的职工代表由公司职工通过职工代表大会、职工大会或者其他形式民主选举产生。
3.审计委员会召集人应当由独立董事中的会计专业人士担任,会计专业人士应具备较丰富的会计专业知识和经验,并至少符合下列条件之一:
(1)具有注册会计师资格;
(2)具有会计、审计或者财务管理专业的高级职称、副教授及以上职称或者博士学位;
(3)具有经济管理方面高级职称,且在会计、审计或者财务管理等专业岗位有五年以上全职工作经验。
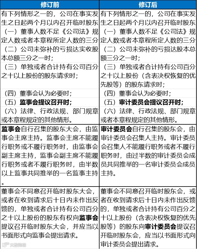
根据《公司法》和配套制度的相关过渡期安排,上市公司应于2026年1月1日前取消监事会,在公司章程中规定设立审计委员会,行使《公司法》规定的监事会职权。根据《公司法》第七十八条至第八十条、第一百三十一条等相关规定,审计委员会需要承接的监事会法定职权内容主要如下:
·审核定期报告:审计委员会审核上市公司财务会计报告,对财务会计报告的真实性、准确性、完整性提出意见,若发现异常可以投反对票或者弃权票。
·对非标准审计意见涉及事项发表意见:若财务报表被出具“非标准审计意见”,审计委员会需发表意见,并纳入专项说明。
·对内控非标审计报告或非财务报告内控重大缺陷涉及事项发表意见(深主板、创业板、沪主板):若会计师事务所对上市公司内部控制有效性出具非标准审计报告,或者指出公司非财务报告内部控制存在重大缺陷的,公司董事会应当针对所涉及事项作出专项说明,包括公司董事会及其审计委员会对该事项的意见以及所依据的材料等。
·监督履职行为:审计委员会可以对董事、高级管理人员执行职务的行为进行监督,还可以要求董事、高级管理人员提交履职报告,董事、高级管理人员应当如实向审计委员会提供有关情况和资料,不得妨碍其行使职权。
·提议解任违规高管:若董事、高级管理人员行为损害公司利益时,审计委员会有权提出解任的建议或要求董事、高级管理人员予以纠正。
·提议召开董事会临时会议
审计委员会可提议召开临时董事会会议。
·提议召开临时股东会会议
审计委员会有权提议召开临时股东会会议,且当董事会不履行《公司法》规定的召集和主持股东会会议职责时,审计委员会应当召集和主持股东会会议。
·有权向股东会会议提出提案
审计委员会有权向股东会会议提出提案,影响公司重大决策。
针对董事、高级管理人员执行职务违反法律、行政法规或者公司章程的规定,给公司造成损失的情形,在承接监事会职权后,审计委员会有权根据股东的请求,或自行向人民法院提起诉讼,维护公司与广大投资者的合法权益。
在上市公司治理结构深度变革的当下,审计委员会的规范履职既是完善公司治理体系的核心支点,更是守护投资者利益的重要屏障。面对监事会职权的系统性承接,审计委员会需以高度的专业性与责任感做好职能衔接,同时深耕财务监督、内控管理等核心领域,通过勤勉尽责的履职实践,将制度优势转化为治理效能,为资本市场的健康发展筑牢根基。

