易董AI x DeepSeek 大模型智能总结生成💥
根据新《公司法》及配套规则,职工人数300人以上或未设监事会的上市公司、国有独资公司必须在董事会中设立职工董事,由职工代表大会民主选举产生,不得由高管、独立董事或其近亲属兼任,且职工董事与高管合计不得超过董事半数;任期三年、可连任,缺位时由职工代表大会补选,董事会无权解聘;增补时须同步保障独立董事占比不低于三分之一,并履行披露与备案程序。
随着新《公司法》以及配套规则制度的出台实施,在监管部门的要求下,越来越多的上市公司开始探索如何取消监事会以及取消监事会后的一系列内部调整,今天咱们就来说说在监事会取消后愈发重要的角色——“职工董事“,深入解读这一角色的定位和相关要求,帮你轻松搞定合规操作!
结合上述现行有效法规及相关意见,需设立职工董事的情形主要分为以下两类:
①职工人数三百人以上的设董事会但不设监事会的公司;
②国有独资公司。
对于非国有企业,鼓励董事会中至少有一名职工董事,但非强制。
对于职工人数的范围口径,目前没有明确的规定,但在上市公司治理实践中,合并口径更符合监管逻辑,建议优先以合并报表范围内的员工总数为准。
职工董事需与公司签订劳动合同并存在实际的劳动关系,能够代表和反映职工合理诉求,维护职工和公司合法权益。
独立董事以及由股东委派至上市公司担任无实际职务的外部董事不可作为职工董事候选人。
2.不建议兼任情形
根据《中华全国总工会关于加强公司制企业职工董事制度、职工监事制度建设的意见》与《企业民主管理规定》的相关内容所述,公司需遵循职工董事、职工监事任职回避原则,坚持公司高级管理人员和监事不得兼任职工董事,公司高级管理人员和董事不得兼任职工监事。公司高管的近亲属,不宜担(兼)任职工董事、职工监事。
不过,从市场实际案例来看,仍存在高管兼任职工董事的情况。当前法规层面,针对“高管能否兼任职工董事”尚未作出绝对禁止的明确细化规定。但考虑到职工代表董事的核心职责是代表并维护职工合法权益,其身份需与高管职务保持独立性,才能更客观地履行这一职责。建议公司优先选取非高管及其近亲属的人员担任职工代表董事,以确保职工董事能够不受职务关联影响,充分发挥其应有的监督与代言作用。
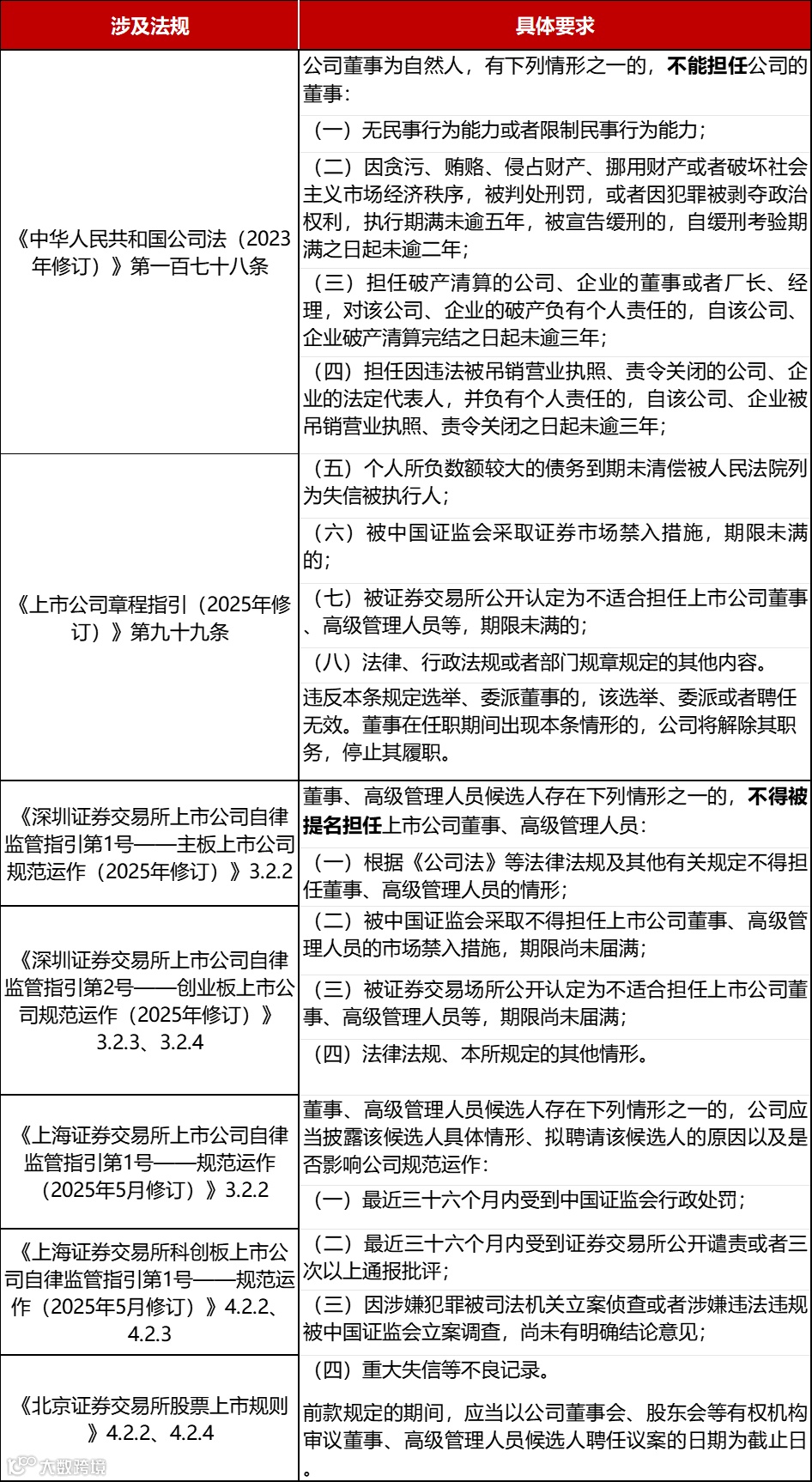
多份法规明确了职工董事任职的禁止性情形,具体如下表:
沪深两市各板块的《规范运作》、《北京证券交易所股票上市规则》以及《上市公司章程指引》均明确规定:上市公司董事会中兼任公司高级管理人员以及由职工代表担任的董事人数总计不得超过公司董事总数的二分之一。
在符合上述规则的前提下,职工董事的具体人数没有特别限制,上市公司可根据自身情况合理设置。
1.职工董事的任期与其他董事一致,每届任期不超过三年,任期届满后可以连选连任。
2.根据《中华人民共和国公司法(2023年修订)》第七十条,“董事任期届满未及时改选,或者董事在任期内辞任导致董事会成员低于法定人数的,在改选出的董事就任前,原董事仍应当依照法律、行政法规和公司章程的规定,履行董事职务。董事辞任的,应当以书面形式通知公司,公司收到通知之日辞任生效,但存在前款规定情形的,董事应当继续履行职务。”职工董事作为董事的一种,其辞职程序同样适用该规定。
董事会中的职工代表需由公司职工通过职工代表大会、职工大会或其他形式民主选举产生,无需提交提名委员会、董事会或股东会审议,选举完成后需及时披露公告。同时,公司章程中应明确董事会中职工代表担任董事的名额。
职工董事候选人的提名方式包括但不限于:
①公司工会根据自荐、推荐情况,在充分听取职工意见的基础上提名
②三分之一以上的职工代表或十分之一以上的职工联名推举
③职工代表大会联席会议提名
其中,公司工会主席、副主席一般应作为职工董事候选人人选。
通常由公司职工代表大会以无记名投票方式差额选举,并经职工代表大会全体代表的过半数同意方可当选。尚未建立职工代表大会的公司,应在企业党组织的领导和上级工会的指导下,先行建立职工代表大会。
参考市场案例及上市公司内部治理要求差异,也可通过全体职工直接选举等其他民主方式产生。
职工董事由职工代表大会选举产生后,应进行任前公示,与其他董事一样履行相关手续,并报上级工会和有关部门(机构)备案。公司工会应做好向上级工会报备的相关工作。
当职工董事不履行职责或者有严重过错的,经三分之一以上的职工代表或十分之一以上的职工联名提议,职工代表大会全体代表的过半数通过可以罢免。根据“谁选举谁罢免”的原则,职工董事的罢免应通过职工代表大会、职工大会或者其他民主形式进行,其任期至依法罢免之日,董事会或股东会无权解聘职工董事。
职工董事出现空缺时,由公司工会依照相关要求提出替补人选,提请职工代表大会民主选举产生。
《中华人民共和国公司法(2023年修订)》第六十八条
《企业民主管理规定》第三十八条、第四十一条
《中华全国总工会关于加强公司制企业职工董事制度、职工监事制度建设的意见》
1.根据《上市公司独立董事管理办法》第五条 上市公司独立董事占董事会成员的比例不得低于三分之一,且至少包括一名会计专业人士。
由于上市公司增加职工董事将直接影响独立董事的人数比例,因此在增补职工董事时,需同步考虑独立董事配置情况,必要时相应增加或削减独立董事人数。
示例:若某公司董事会共9人,当前结构为“独立董事3人、非独立董事6人”。若新增1名职工董事,董事会总人数变为10人,此时独立董事3人占比仅30%,不符合“不低于三分之一”的要求,需同步调整独立董事人数(如增加1名独立董事,使独立董事占比提升至4/11≈36.4%,满足法规要求)。
2.在公司未启动换届程序的情况下,若将非职工代表董事席位替换为职工代表董事席位,关于原董事是否需先辞职再通过职工代表大会选举,目前实务中并无完全统一的操作标准,主要存在以下两种处理方式:
①“先辞后选”模式:部分上市公司为严格区分“普通董事”与“职工代表董事”的任职程序,确保职工代表董事选举的独立性与合规性,会先由该名原董事辞去其现任的普通董事职务,待职务辞任程序完成后,再召开职工代表大会,依据法定流程选举新的职工代表董事,随后重新履行相应的董事任职备案等手续。
②“直接选举”模式:也有上市公司结合自身治理实际及程序效率考量,在确认原董事符合职工代表董事任职资格(如不属于需回避的高管及近亲属等情形)的前提下,不要求其先行辞去原普通董事职务,而是直接召开职工代表大会,将其选举为职工代表董事。选举完成后,该董事的身份由“普通董事”变更为“职工代表董事”,其董事职责范围与代表权益相应调整,同时公司会按规定就董事身份变更事宜履行信息披露或备案义务。

