
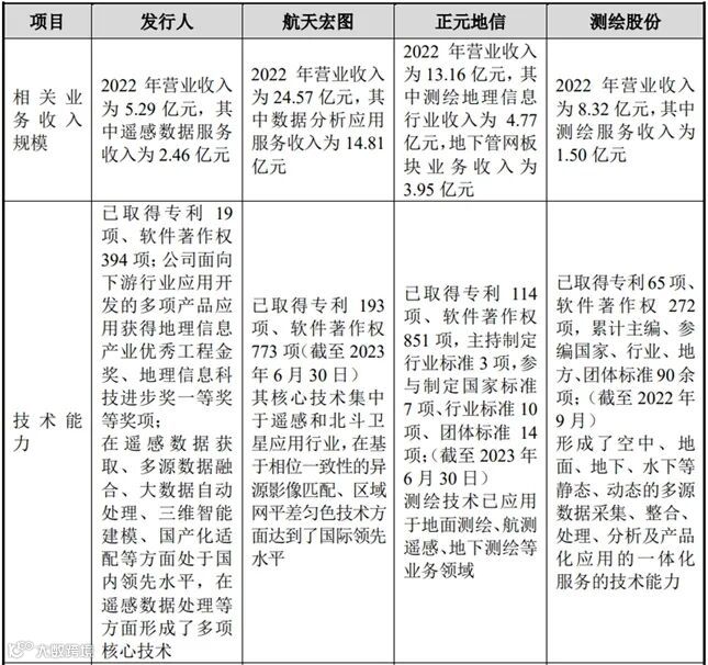
国遥股份是国内领先的遥感大数据服务商,构建了空、天、地一体的高效遥感采集网以及EV-Globe时空遥感大数据三维平台,形成了遥感数据采集、处理、分析、可视化、行业应用等全面服务能力,为政府、军队、企业等客户提供技术开发服务、遥感数据服务。
行业前景
同时,新能源建设高速进展,新能源建设的信息化及电网的信息化升级均为能源电力信息化领域带来市场发展机遇;一系列加快数字政务领域发展的规划、政策文件逐步出台,推动了数字政务、数字化能力建设,全面赋能经济社会协同高效发展,地理信息软件作为重要的新型基础设施对提升数字政务高效协同具有重要作用,未来市场空间广阔。
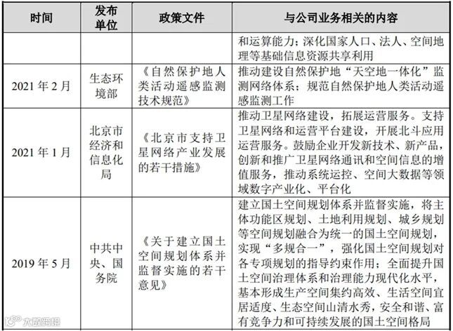
行业政策


行业竞争



核心竞争力
国遥股份设立产品研发部,对关键核心技术、共性通用模块、专业扩展模块进行研发,并负责产品体系构建和应用推广。公司所掌握的核心技术均来源于公司研发团队多年的自主研发,属于自主创新。公司坚持走“自主研发、持续创新”的技术发展之路,重视人才队伍建设,成立了北京、武汉、德清区域研发中心,每年投入大量资源进行技术研发,确保公司核心技术保持行业领先优势,持续迭代更新能力强。

