搜索
首页
大数快讯
大数活动
服务超市
文章专题
出海平台
流量密码
出海蓝图
产业赛道
物流仓储
跨境支付
选品策略
实操手册
报告
跨企查
百科
导航
知识体系
工具箱
更多
找货源
跨境招聘
DeepSeek
首页
>
深交所主板IPO-富岭股份经营状况分析
>
深交所主板IPO-富岭股份经营状况分析
上市公司网
2024-02-23
0
导读:中国上市公司网(www.ipo123.cn)是上市公司行业门户网站。服务内容有:公益服务、品牌传播、信息披露、会议服务、财经公关、投资者关系、ESG服务和智库调研等。电话:010-63458922
中国上市公司网/文
6月30日,广东博盈特焊技术股份有限公司(证券简称:博盈特焊;证券代码:301468)披露招股说明书,公司启动发行,将于7月10日申购,拟在深交所创业板上市。A股有望迎来防腐防磨堆焊装备第一股!
公司概况
富岭股份是一家主要从事塑料餐饮具及生物降解材料餐饮具研发、生产和销售的高新技术企业。公司为国内领先的塑料餐饮具制造企业,国家级制造业单项冠军示范企业,工业产品绿色设计示范企业。公司以“绿色环保、造福地球”为企业使命,致力于以先进技术打造世界一等的环保餐饮具制造企业。
公司主要产品为塑料和生物降解材料餐饮具,包括刀叉勺、吸管、水杯、小量杯、盘、杯盖、打包盒、打包碗等。公司产品主要销往
北美
市场,通过了主要市场的产品
质量
认证,产品销售覆盖
美国
、中国,
加拿大
、中南美洲等多个国家和地区,具有广泛、稳定的客户渠道资源。公司主要的直接或终端客户包括McDonald's(麦当劳)、Wendy's(温迪)、KFC(肯德基)、茶百道、蜜雪冰城和霸王茶姬等众多国内外知名企业。
公司已建立全球化的生产布局,目前拥有
台州
温岭、美国、印度尼西亚、
墨西哥
四大生产基地以及领先的塑料餐饮具生产能力,并通过不同生产基地的差异化定位与产能调配来满足市场需求。
行业前景
日用塑料制品业是塑料工业的一个重要分支,与人们日常生活息息相关,属于生活必需品的生产行业。塑料制品的消费量与所属地区的经济发达程度相关,发达国家如美国、
欧洲
等地的消费量较高。由于生活习惯、消费理念的影响,美国的餐饮多以快餐为主,餐饮具也以一次性为主,因此每年的日用塑料制品消费量巨大。近年来,随着中国、
东南亚
等新兴国家的经济快速增长、人民生活节奏加快、消费意识的改变,日用塑料制品的增长空间将进一步扩大。
2010年至2021年,我国日用塑料制品产量保持相对稳定,2010年和2020年产量较高。各地限塑令出台在一定程度上影响了日用塑料制品的产量,促使厂商转向生物降解塑料产品。限塑政策使得本行业内部结构优化,淘汰落后产能,行业集中度进一步提高,有利于大型厂商研发生物降解塑料制品,也方便国家统一监管。
随着人们生活水平的普遍提高,对于日用塑料产品,将会提出更高的要求,包括性能、安全性和环保性等。近年来,我国居民的生活节奏加快和水平的提高,快餐、茶饮店等行业快速扩张,对塑料餐饮具等日用塑料制品的需求也在上升。此外,大型餐饮店、茶饮店等对于餐饮具的要求也较高,只有规模较大的厂商才能满足其质量的要求。在可预见的未来,行业内资源将进一步整合,行业集中度也会进一步提高。另一方面,随着国家“一带一路”政策开辟东南亚等新兴市场后,中国日用塑料制品产量将会迎来新的增长点,出口规模也会同步提升。
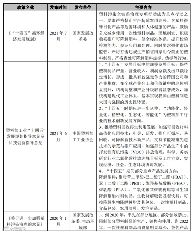
行业政策
公司主要销售区域为美国,公司未查询到美国有针对塑料制品发展的产业政策。美国的部分州已经出台了限制一次性塑料袋使用的法规,少数州出台了限制一次性塑料吸管使用的法规,限制一次性吸管使用的法规均为禁止餐厅主动提供塑料吸管,除非顾客主动索取,因此并非全面禁止塑料吸管。
2020年1月16日,国家发展改革委、生态环境部印发《关于进一步加强塑料污染治理的意见》,《意见》明确了限制塑料制品的主要目标:到2020年,率先在部分地区、部分领域禁止、限制部分塑料制品的生产、销售和使用。到2022年,一次性塑料制品消费量明显减少,替代产品得到推广,塑料废弃物资源化能源化利用比例大幅提升;在塑料污染问题突出领域和电商、快递、外卖等新兴领域,形成一批可复制、可推广的塑料减量和绿色
物流
模式。
到2025年,塑料制品生产、流通、消费和回收处置等环节的管理制度基本建立,多元共治体系基本形成,替代产品开发应用水平进一步提升,重点城市塑料垃圾填埋量大幅降低,塑料污染得到有效控制。
行业竞争
公司是一家主要从事塑料餐饮具及生物降解材料餐饮具研发、生产和销售的高新技术企业,产品包括刀叉勺、杯盘碗等餐饮具等。公司所处行业内具有一定规模的竞争对手包括
宁波
家联科技股份有限公司、Dart Container Corporation、Pactiv Evergreen Inc.、
嘉兴
众立塑胶有限公司、
合肥
恒鑫生活科技股份有限公司,其中除宁波家联科技股份有限公司为A股上市公司外,其余为未上市公司或境外公司。
核心竞争力
技术工艺优势
公司组建了专业且从业经验丰富的研发技术团队,以市场发展为导向,充分考虑客户需求,保证技术、工艺、产品等方面的持续创新。除传统塑料餐饮具的研发和创新外,公司更专注以聚乳酸为基础的生物降解材料的改性研究和降解材料餐饮具的开发,通过多年的团队研究,以聚乳酸为基础的生物降解材料餐饮具现已投入规模化生产,形成了耐高温生物降解材料改性、生物降解可控结晶耐高温吸管技术等已经批量应用生产的技术。
同时,公司积极引进高水平的技术团队,新引进技术团队致力于研发生物降解聚乳酸耐高温一次性餐饮具技术,相关技术已开始应用于生产,旨在提升生物降解材料餐饮具的性能,且降低生产成本。
在工艺和产线自动化方面,公司通过购置国内外先进的生产设备、自动化设备以持续提升装备制造水平和自动化水平。公司引入大量自动化注塑生产线,同时,公司采用的高速注塑机结合公司自行设计和生产的模具,从而较大幅度的提升生产效率。
渠道和客户资源优势
公司主要销售区域为美国,公司在美国设有生产基地和两个销售公司,覆盖美国东部和西部地区的产品销售和客户对接。公司在美国深耕多年,已经拥有完善的销售网络和销售
服务
体系,相比国内其他以
FOB
模式出口餐饮具给美国客户的企业,公司在美国拥有仓库,更多采取产品送货至美国客户指定地点,为客户提供更多的服务,从而增加客户的粘性。
公司外销客户类型较多,主要为大中型餐饮和食品包装产品分销商、大型连锁餐饮企业指定代采购商等。主要分销商客户包括Lollicup、Imperial Dade、RJ Schinner、VERITIV、Bunzl等。代采购商客户的终端客户包括McDonald's(麦当劳)、Wendy's(温迪)、Subway(赛百味)、Burger King(
汉堡
王)、Restaurant Depot等。公司与上述直接及终端客户合作多年,建立了稳定的合作关系,公司产品深受国际知名连锁餐饮企业的认可。
公司的知名客户群为公司发展创造了十分有利的条件。一方面,此类客户具有涉及产品性能、外观、包装等多个方面的个性化需求。这些要求促进企业不断提高自身的技术水平。与国际大型知名客户长期稳定的商业合作,有利于公司了解行业的最新发展趋势和高端客户的需求动向,并在产品设计中快速做出反应,保持持续领先的行业地位。另一方面,知名客户在选择供应商时普遍具有严格的考核标准,不会轻易更换已通过完善、严格筛选后的优质供应商,具有较高的客户粘性,有助于公司业务的稳定发展。
规模化生产及产能布局优势
公司餐饮具产品主要为客户定制化产品,产品品类、型号众多。面对繁杂的、非标准化的产品型号、原材料、产品零配件规格,大多企业难以在客户规定的交货周期内形成规模化的生产制造。依托强大的技术实力,公司不断进行新产品的开发与老产品的改进,形成了多种规格的塑料刀叉勺、吸管、水杯、小量杯、盘、杯盖、打包盒、打包碗、纸制品等丰富的产品体系,并且全部能够进行定制化和规模化生产。
产品质量和认证优势
世界许多国家或地区针对塑料餐饮具相关产品制定了严格的质量标准和产品认证体系,美国、加拿大和欧盟等代表的发达国家或地区则对相关产品的质量标准要求更加严格。公司的各类餐饮具产品均严格按照消费国和进口国的质量标准。
公司已通过ISO9001质量管理体系认证和ISO14001环境管理体系认证,并且通过了HACCP、GMP、BRC等食品安全管理认证和国际零售业安全技术标准体系认证,公司生物降解产品则通过BPI、DIN降解认证,是行业内较早通过相关认证的企业。公司的其他产品也通过了FDA等认证。上述认证体系对相关产品质量、生产工艺、制造流程等多个环节均提出了严格的要求,认证流程需要经过申请、送样测试、实验室检测、复检、评估等多项环节;同时还需在日常生产过程中,严格按照认证体系的初次审核要求对产品及其部件进行质量控制,认证机构每年会定期验厂复核,在取得认证后需继续投入资金、技术、人力等资源维持认证。目前公司产品已通过多个发达国家或地区的认证。
往期回顾
-
【每日小讯】三大指数集体上涨 人工智能板块表现突出
-
上市公司-高乐股份(002348)经营状况分析
-
上市公司-阳光照明(600261)经营状况分析
-
深交所创业板IPO-云汉芯城经营状况分析
【声明】内容源于网络
0
0
上市公司网
中国上市公司网(www.ipo123.cn)是上市公司行业门户网站。服务内容有:公益服务、品牌传播、信息披露、会议服务、财经公关和智库调研等。电话:400-008-0336。
内容
3891
粉丝
0
关注
在线咨询
上市公司网
中国上市公司网(www.ipo123.cn)是上市公司行业门户网站。服务内容有:公益服务、品牌传播、信息披露、会议服务、财经公关和智库调研等。电话:400-008-0336。
总阅读
494
粉丝
0
内容
3.9k