大数跨境

古麒绒材经营状况分析

古麒绒材经营状况分析 上市公司网
2024-01-10
0
导读:中国上市公司网(www.ipo123.cn)是上市公司行业门户网站。服务内容有:公益服务、品牌传播、信息披露、会议服务、财经公关、投资者关系、ESG服务和智库调研等。电话:010-63458922
中国上市公司网/文












6月30日,广东博盈特焊技术股份有限公司(证券简称:博盈特焊;证券代码:301468)披露招股说明书,公司启动发行,将于7月10日申购,拟在深交所创业板上市。A股有望迎来防腐防磨堆焊装备第一股!
一、公司概况
安徽古麒绒材股份有限公司(以下简称“古麒绒材”或公司) 主营业务聚焦于高规格羽绒产品的研发、生产和销售,主要产品为鹅 绒和鸭绒,又可细分为白鹅绒产品、灰鹅绒产品、白鸭绒产品、灰鸭绒产品,产品主要应用于服装、寝具等羽绒制品领域。
公司长期聚焦主业、提升创新能力,科研和检测实力得到认可。公司及相关人员参与了《羽绒羽毛》《羽绒羽毛检验方法》国家标准的制定,公司也是 羽绒羽毛生产加工行业中唯一一家参与了《羽绒服装》新国家标准制定的企 业。公司拥有 CNAS 权威认可的检测中心,出具的报告具备国际互认效力,是 行业内少数几家获得该项认证的企业。
公司持续开拓头部品牌客户,行业知名度不断提升。公司定位中高端市场,已经与海澜之家(600398.SH)、森马服饰(002563.SZ)及其旗下童装品牌巴拉巴拉、罗莱生活(002293.SZ)、际华集团(601718.SH)、波司登 (03998.HK)、鸭鸭股份等客户建立了合作关系。公司被中国羽绒工业协会评 为“中国羽绒行业优秀企业”和“中国羽绒行业优质供应商”,获得了“中国 驰名商标”“首批安徽省制造业高端品牌培育企业”等荣誉。公司设计建造了日处理万吨中水回用系统,是行业内为数不多拥有大规模中水回用系统的企业。
二、行业前景
根据《国民经济行业分类(GB/T4754-2017)》,公司属于羽毛(绒)加工(C1941)。
羽绒羽毛指生长在水禽类动物(鹅、鸭)腋下、腹部羽绒和羽毛的统称,属于上游鹅鸭肉食品工业副产品的综合利用,是下游羽绒制品的填充料。根据国家标准,绒子含量≥50%的称为羽绒,绒子含量<50%的称为羽毛。相比其他保暖材料,羽绒羽毛具有轻柔暖、天然绿色环保、经久耐用等优点。
中国羽绒羽毛生产加工业已有100多年历史,行业发展从无到有、从小到大、由弱到强。近年来,随着我国羽绒羽毛材料国家及行业标准日趋完善,并与国际逐渐接轨,羽绒羽毛材料中的绒子含量、蓬松度、清洁度、耗氧量、残脂率、APEO含量等指标要求不断提升。
随着国内消费升级趋势不断深入,高标准羽绒制品的国内需求也持续增长。根据中国羽绒工业协会的数据,2021年全国羽毛(绒)加工及制品制造业资产总额同比增长10.67%,营业收入同比增长15.52%,利润总额同比增长61.40%。
另外,随着冰雪运动热情的高涨和人们对羽绒制品认识的不断提高,羽绒制品功能和品质的不断提升,羽绒制品普及率将逐步提高,羽绒羽毛作为天然、环保的功能型纤维材料,市场需求和市场规模将持续扩大。
三、行业政策
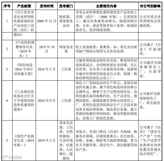
公司主营业务聚焦于高规格羽绒产品的研发、生产和销售,国家对羽绒羽毛生产加工业出台了一系列政策予以鼓励和扶持。
近年来,中国羽绒工业协会积极推动行业标准化建设工作,行业标准不断升级。目前中国羽绒行业标准体系较为完善,并逐渐与国际接轨,为行业健康发展提供强有力的标准支撑。尤其是《羽绒服装》国家标准完成修订并于2022年4月实施,使得羽绒制品标准和羽绒羽毛材料标准趋于统一,上下游企业更好对接,对于行业规范发展具有重要意义。
近期中国主要行业政策:
四、行业竞争
受饮食习惯、人口基数等因素影响,我国是世界上鸭、鹅养殖量最大的国家。羽绒羽毛生产加工行业的健康发展,不仅是对水禽养殖屠宰业羽绒羽毛类副产品进行无害化、资源化处理的客观需要,更是发展成为我国一项极具特色的优势产业。目前羽绒羽毛材料的产能集中于我国,中国羽绒羽毛材料的年产量约为40万吨以上,占全球绝大部分市场份额,每年我国有大量的羽绒羽毛材料、羽绒制品出口,我国的羽绒行业在世界上占有重要地位。
中国羽绒羽毛生产加工行业的市场格局和上游产业有较高的相关度,靠近上游养殖区域的地区更容易形成产业化集群,行业规模以上的企业主要集中在全国几大原毛产区及周边地区。包括:浙江省萧山区,广东省吴川市,广西自治区港南区,安徽省六安市、无为市及周边,河南省台前县,河北省安新县等。
公司与同行业可比上市公司对比如下:
五、核心竞争力
1、公司参与多项行业标准的制定,推动行业高质量发展
公司及相关人员参与了《羽绒羽毛》《羽绒羽毛检验方法》国家标准和《农场动物福利要求-水禽》团体标准的制定,公司还作为唯一一家羽绒羽毛生产加工企业,参与了《羽绒服装》新国家标准的制定。
公司为国家高新技术企业,获得了“中国驰名商标”“安徽省著名商标”等荣誉,曾被工信部认定为第一批专精特新“小巨人”企业,被中国羽绒工业协会评为“中国羽绒行业优秀企业”和“中国羽绒行业优质供应商”。
2、拥有CNAS认可检测实验室,技术水平获得认可
公司是业内少数几家拥有CNAS认可的检测实验室的企业,被授予《实验室认可证书》,出具的报告具备国际互认效力。公司的“羽绒羽毛清洁加工关键技术与新型功能高端羽绒的研发及产业
化”、“基于节能减排和品质提升的羽绒水洗加工新技术开发及产业化”和“羽毛绒材料表面处理及其防钻绒和粉尘同步检测关键技术开发及应用”项目获得安徽省科学技术三等奖。公司相关研发项目和产品获得省级科学技术研究成果3项,省级高新技术产品11项、市级科学技术奖1项等荣誉。
3、开发并积累一批优质客户资源,品牌知名度不断提升
公司定位于中高端市场,陆续与海澜之家(600398.SH)、森马服饰(002563.SZ)及其旗下童装品牌巴拉巴拉、罗莱生活(002293.SZ)、际华集团(601718.SH)、波司登(03998.HK)、鸭鸭股份等客户建立了合作关系,终端应用领域涵盖羽绒服装、羽绒寝具等羽绒制品领域。
4、公司被评定为国家级“绿色工厂”,是行业绿色发展的践行者
公司致力于通过业内先进的清洁生产工艺为客户提供高规格羽绒产品,主要核心技术集中在羽绒羽毛材料清洁生产工艺和功能性羽绒羽毛材料研发及检测技术。公司建有规模化、绿色环保厂区,被工信部认定为国家级“绿色工厂”,入选了生态环境部、住建部公布的“全国环保设施和城市污水垃圾处理设施向公众开放单位”。





往期回顾

-国内首家取得国产PICC第三类医疗器械注册证企业 百多安冲顶科创板

-宇星股份紧固件应用领域不断开拓市场前景广阔

-铁拓机械海外破冰远销50多个国家增长空间不断开拓

-无锡鼎邦石化产业换热设备国内外知名客户首选品牌

【声明】内容源于网络
0
0
上市公司网
中国上市公司网(www.ipo123.cn)是上市公司行业门户网站。服务内容有:公益服务、品牌传播、信息披露、会议服务、财经公关和智库调研等。电话:400-008-0336。
内容 3891
粉丝 0
上市公司网 中国上市公司网(www.ipo123.cn)是上市公司行业门户网站。服务内容有:公益服务、品牌传播、信息披露、会议服务、财经公关和智库调研等。电话:400-008-0336。
总阅读34
粉丝0
内容3.9k