
海安橡胶专注于全钢巨胎领域,不断提升自主创新能力,在胶料配方、胎体结构、生产工艺等方面实现了多项关键技术的突破,在全钢巨胎领域具有显著技术优势。2015年,公司与北京橡胶工业研究设计院合作研发成功的59/80R63规格全钢巨胎产品,是目前全球应用的最大规格型号全钢巨胎,于2019年12月通过了中国石油和化学工业联合会的科学技术成果鉴定。根据鉴定证书,“该技术和产品填补了国内空白,使我国成为世界上第三个能生产59/80R63巨型轮胎的国家。该技术及产品整体达到国际先进水平”。该技术成果于2020年获得了中国石油和化学工业联合会科技进步奖一等奖。另外,公司自主研发生产的全钢巨胎产品凭借优异产品质量、稳定性及可靠性优势,获得了下游客户的广泛认可,打破了国内全钢巨胎市场由国际三大品牌垄断的局面,实现了进口替代,推动了全钢巨胎的国产化进程。
行业前景
行业政策
近年来,国务院、工信部、国家发改委等多部门均陆续印发了关于支持、规范轮胎行业发展的政策。
根据国家发改委2019年11月发布的《产业结构调整指导目录(2019年本)》“高性能子午线轮胎(包括无内胎载重子午胎、巨型工程子午胎(49吋以上),低断面和扁平化(低于55系列))及智能制造技术与装备,航空轮胎、农用子午胎及配套专用材料和设备生产,新型天然橡胶开发与应用”为鼓励类行业,为本行业的快速发展奠定了坚实的基础。
2023年12月27日,国家发改委发布于2024年2月1日开始实施的《产业结构调整指导目录(2024年本),根据该指导目录,巨型工程子午胎(49吋以上)仍属于鼓励项目。
近期中国主要行业政策:
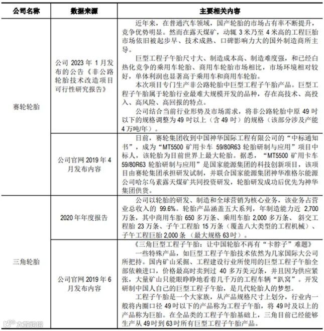
行业竞争
核心竞争力
公司拥有9家境外子公司或分公司,公司全钢巨胎产品已向全球数十个国家和地区销售,并已为全球上百个矿山提供全钢巨胎产品或矿用轮胎运营管理服务,公司外销收入占比已超过75%。通过设立境外子公司或分公司,有利于公司形成全球营销网络,带动周边市场,全球化布局有助于公司实现跨越式发展。
舆情态势

