导读
10月12日,国家信息中心中心在北京发布了由推进“一带一路”建设工作领导小组办公室指导,国家信息中心“一带一路”大数据中心编著的《“一带一路”大数据报告(2017)》。该报告是国家信息中心继2016年首次发布《“一带一路”大数据报告(2016)》后,再次推出运用大数据技术全面评估“一带一路”建设进展与成效的综合性年度报告,并推出“一带一路”八大指数,全方位评估“一带一路”建设进展与成效。
该报告首次发布了“一带一路”国别贸易合作、省市外贸竞争力、企业影响力、智库影响力和媒体关注度五大指数,并持续发布“一带一路”国别合作度、省市参与度和信息化发展指数。
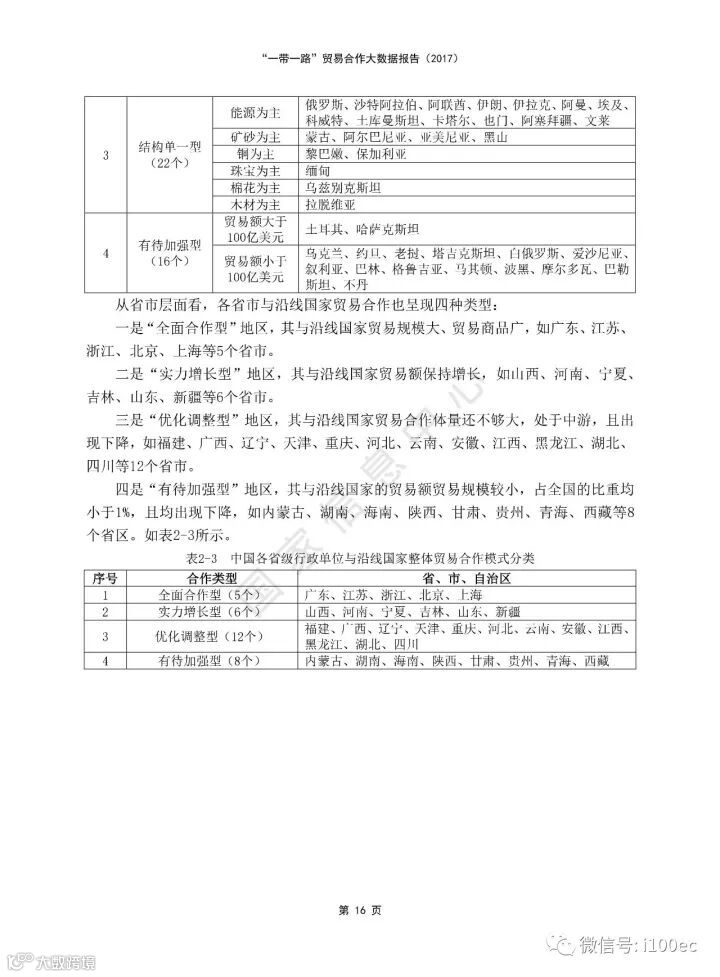
其中,“一带一路”国别合作度指数测评结果显示,2017年国别合作度平均得分为45.11,较去年提升1.56分,合作成效进一步显现,俄罗斯、巴基斯坦、哈萨克斯坦、泰国、越南位列前五。与2016年相比,俄罗斯继续蝉联首位,巴基斯坦超过哈萨克斯坦位列第二,西亚北非区域内60%的国家排名都有所上升。“一带一路”国别贸易合作度从贸易进展、贸易结构、合作潜力三个方面量化分析我国与各沿线国家的贸易合作进展以及未来发展潜力。指数结果显示,我国与沿线国家的贸易便利化水平不断提高,未来贸易增长的潜力巨大,特别是与周边国家贸易合作愈加紧密,越南、泰国、菲律宾、马来西亚和俄罗斯位居前五。
报告全文:



































































(文章来源:国家信息中心;编选:中国电子商务研究中心)
律师声明:本文仅作为华勋律师所专业律师团队义务宣传法律知识的参考资料,不作为任何法律有效性或可实行的法律意见或案例,如作为其它实质用途,华勋律师所不负任何法律或经济责任。如需提供法律帮助,请与华勋律师所联系。如涉侵权,立即删除。特此声明!
———————————————————
关于我们:广东华勋律师事务所是一家规范化、合伙制、公司化运作的大型律师事务所。主要为客户提供公司、证券(新三板、IPO)、国际、金融、房地产、知识产权、诉讼仲裁等各项专业法律服务,以涉外、非诉和重特大诉讼仲裁案件为主要业务和战略方向。向广大客户提供专业化、有针对性、特色化的法律解决方案。业务领域涉及证券(新三板、IPO)、投资、融资、金融、贸易、房地产开发、知识产权、破产、产权交易、股份改制、重组、并购、上市、税务、合同管理等。
我们的宗旨:“专业诚信、优质高效、团队合作、客户至上”。
“德合天地,道方华勋。”
―――――――――――――――――――
地址:广州市越秀区小北路65号(东风中路口)华宇大厦15楼D.E室邮编(PC):510045
TEL:86-20-28335110 86-20-28335005 FAX:86-20-28335020 E-mail:cnslaw@sina.com 华勋律师网:http://www.cns-law.com
免费咨询:手机:13825150581 QQ:417148963 QQ:1072101841
―――――――――――――――――
About Us: Guangdong China-Spirit Law Firm is a standardized, partnership, corporate operated and large law firms which is approved by the Ministry of Justice .We provide clients with the major companies, securities, foreign, finance, intellectual property, litigation , arbitration and other legal affairs professional legal services, Companies and enterprises such as corporate governance, ownership structure optimization, responding to anti-dumping, international and domestic project finance or investment, financing lease, restructuring , asset restructuring, mergers and acquisitions, bankruptcy liquidation, the Group‘s restructuring, joint-stock restructuring, stock market, and labor to deal with claims and liabilities arbitration disputes, and strive to provide our clients with professional, expert-based, targeted law solutions.
China-Spirit pursued: "professional, honest, high quality, high efficiency", Advocacy and practice the spirit of "enhancing teamwork, founding a law firm brand" .
――――――――――――――――――――
Add: Room 15D.E, Huayu Building ,65 Xiaobei Road ,Yuexiu District ,Guangzhou City ,
Mobile: 13825150581 Tel : 86-20-28335110 86-20-28335005 Fax:86-20-28335020
E-mail: cnslaw@sina.com Web site : http:// www.cns-law.com
———————————————



