

澳洲打工度假签证对中国开放以后,在国内的朋友们全都热情高涨,作为一个可以一边打工赚钱,一边度假欣赏澳洲美景的机会,这个签证受到众多网友的热捧!
上个月首批发放的1500个名额,不到半个小时就被大家抢完,所谓手快有,手慢无,就是这样的!到今天,已经有550个名额被预约完毕,目前澳洲驻华领馆传来最新消息,11月上旬,将发放第二批打工度假签证!
这一次,小伙伴们一定要早做准备!上一次帮客人预订的经验告诉我们,要想抢到签证,一定要手快!还要网络给力!中澳国际与重庆澳发的员工一起,为30名客户预约到了名额,这次成功给了我们很大的信心,我们相信,11月份第二次发放申请,我们会做出更好的成绩!!
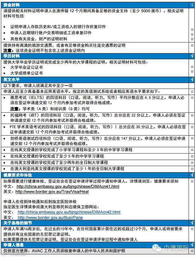
申请打工度假签证都需要哪些材料呢?(注意请大家不要递交原件)


澳洲度假打工将会是一次难得的体验,为了帮更多小伙伴争取到这次“不枉此生”的自立旅行,重庆澳发公司和总部位于悉尼的澳大利亚中澳国际服务有限公司合作推出WHV 打工度假签证(Visa 462)服务。
我们的超值全包服务套餐包括: 签证前期准备工作,雅思培训,代抢名额,签证申请,介绍优质保险公司,求职培训和介绍工作。务求把客户从繁琐的手续中解放出来,放下对未知世界的忧虑,全情投入星辰大海的征途。

通过中澳国际办理打工度假签证后可享受中澳国际免费工作介绍一次,我们可协助您解决来澳洲之后找不到工作的困扰。只要您会英语,中澳国际会让您在澳洲找工作不用愁,我们保证为每位客户找到适合自己的工作,工作种类覆盖:美丽而富饶的农场,繁忙却亲切的中餐馆,汽车修配厂等等~

