出品|妙投APP
作者|李昱佳
头图|公司官网
核心看点:
徽酒市场大众价格带需求火热,给金种子酒带来了比较优势;
2024年金种子酒彻底扭亏为盈是大概率事件,为资金炒作提供业绩基础;
金种子酒如今股价低、获利盘少、市值小,具备资金拉升的基础条件。
2月22日晚间金种子酒公告,公司总经理何秀侠女士和副总经理刘辅弼先生,拟在半年内分别增持2万股公司股份,直接刺激股价于次日(2月23日)盘中拉升收涨7.12%,领涨白酒板块。
事实上春节后的5个交易日里,金种子酒已经涨了18.44%,涨幅仅次于兰州黄河在酒企中排第二。

(图片来源:choice数据)
2022年华润成为金种子酒的第二大股东后,亏损状态下金种子酒市值仍在一年内翻倍,成为白酒板块备受关注的标的,不少投资者一直在等着它的下一次腾飞。
2022年11月妙投在专栏《背靠华润,金种子酒真能成为投资的“金种子”?|牛熊榜》中,曾为大家详细介绍过金种子的质地,并对比了华润曾战投的东阿阿胶、山西汾酒的市值上涨节奏,得出的结论是:
当时金种子酒的涨幅已经透支了2023年上半年的业绩修复,而金种子酒最早会在2023年二季度迎来业绩的扭亏为盈,此后才有可能迎来下一次的炒作。
现在看我们当时的判断基本正确,金种子酒确实在2023年二季度迎来业绩拐点,而2023年上半年金种子酒确实一路回调。

(数据来源:choice数据)
不过2023年下半年,大盘下行,市场对白酒行业的库存担忧越来越重,金种子酒的股价也一路下跌,并未开启第二波的炒作。
那么2024年,金种子酒有可能会迎来业绩和估值的双重提升吗?妙投觉得概率还是挺大的,主要基于以下几点推测。
#01契合徽酒大众酒需求旺盛的风口
金种子酒在“徽酒四朵金花”中垫底,原因是前几年徽酒市场一直处于白酒的消费升级趋势里,主流价格带从100元向300元上移,而金种子酒的核心单品则是百元以下的大众酒。
但是2023年受大环境的影响,大众消费呈现K型分化,尤其大众品消费的典型特征正从消费升级转向追求性价比。
而且我们认为这并非是疫后“疤痕效应”带来的暂时改变,而是在2015年之后至疫情期间,消费需求过度开发、细分个性化的第三消费时代特征爆发之后,开始向第四消费时代过渡的必经之路,即不再为过高的品牌溢价买单,追求性价比。
2024年的春节,徽酒受返乡潮的带动,200元以下的大众酒需求最为强劲,这正是如今的金种子酒最有比较优势的价格带。

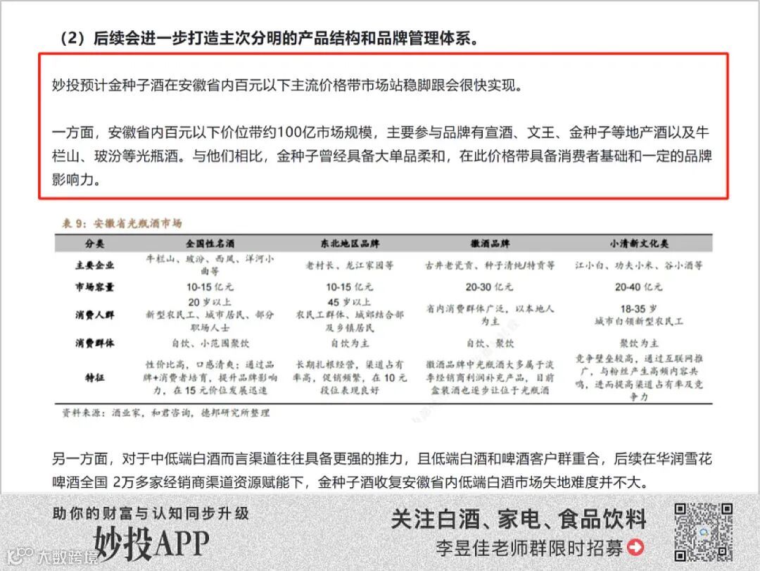
(图片来源:专栏截图)
此前专栏中我们还推测,金种子酒会很快在百元以下价格带重新站稳脚跟。
2023年前三季度,金种子酒的白酒营收同比增长53%至6.97亿元,其中馥合香系列新品等中高档白酒营收下降了36%至1.77亿元;百元以下白酒老品如柔和、祥和等营收则同比大幅提升了193%至5.21亿元,占比近75%。

我们判断,2024年金种子酒在百元以下白酒市场的市场竞争力和认可度有较大概率继续加强。
从行业竞争格局看,高线光瓶酒市场2024年可能会有领先于行业的增速。
一方面是光瓶酒作为日常饮用的口粮酒,主要消费群体是进城务工人员,2024年房地产的开工率有望进一步提升,从而带动这一需求继续提升。
据中国酒业协会的市场调查报告显示,2013年起光瓶酒开始驶入快车道,市场规模从352亿元大幅增长至2021年的988亿元,复合增速高达13.8%,2024年市场容量有望超过1500亿元。
另一方面,高线光瓶酒的性价比优势2024年可能会进一步凸显。
白酒新国标实施以后,头部酒企纷纷布局高线光瓶酒,高线光瓶酒的外观及性价比已经提升了不少。如50-60元的光瓶酒相当于80-100元的盒装酒,100-120元价位的光瓶酒则相当于150-200元的盒装酒,性价比极高。
而金种子酒的新品头号种子定位高线光瓶酒,虽处于市场培育期,但在华润“啤白融合””的逐步落地以及终端资源导入加持下,金种子在百元以下价格带的竞争力有希望进一步提升的。
#022024年,归母净利润有望突破亿元门槛
虽然2023年金种子酒业绩逐季修复,但以年度计公司归母净利润仍处于亏损中。
据其2023年业绩预告,2023年归母净利润预计约-0.12亿元到-0.22亿元(2022年为-1.87亿元),扣非归母净利润预计为-0.48亿元到0.58亿元(2022年为-2.06亿元)。
而2024年在基本面进一步提升后,业绩大概率仍会保持逐季提升。根据choice机构一致盈利预期,2024年金种子酒的归母净利润有希望达到1.74亿元,为资金炒作提高了业绩基础。

(图片来源:choice数据)
#03股价低,获利盘少
通常来说,股价低、获利筹码少、市值小的标的是被资金选中连续拉升的基础,这里我们以近期连板的克来机电和金种子酒2022年的第一波炒作举例说明。
克来机电此次起涨前股价在11元左右,获利盘占比约3.56%,此后在机器人概念炒作下市值增幅200%。

(图片来源:choice数据)
金种子酒2022年2月起涨前,股价约在13元附近,获利盘占比约0.4%。

(图片来源:choice数据)
而金种子酒近期的低点11.78元,基本与第一波起涨前股价水平相当,11.78元处获利盘占比约0.2%,获利盘占比更低。

(图片来源:choice数据)
但是资金是否真会助推金种子酒的第二波拉升,何时会介入都是不确定事件,关注金种子酒的朋友要做好时间换空间的准备。
不过如今回调后的股价处于相对低位,被深套已成为小概率事件,安全垫比2023年高了不少。
有华润“光环”、业绩拐点即将来临,股价低、获利盘少,公司高管增持,金种子2024年的确定性要比2023年大了许多,所以今年金种子酒的确定性大于风险,值得长期密切关注跟踪其集合竞价、成交量等的异动。
—————▪ 作者粉丝群招募▪ —————
各位如果对金种子酒仍有疑问,可以扫描下方二维码,与作者一对一交流。
此外,2024年消费回暖复苏,妙投认为2024年消费赛道要重点关注白酒、食品加工制造行业。那么白酒、食品行业的选股逻辑是什么?哪些公司有大α效应要重点跟踪,哪些公司基本面变差要回避?
扫描下方二维码即可获得更多上市公司、热门赛道的详细分析文章,帮你看懂公司、看懂行业,做投资投得明明白白。


