一、公司概况
武汉禾元生物科技股份有限公司(以下简称“禾元生物”或公司) 是一家创新型生物医药企业,拥有全球领先的植物生物反应器技术平台。公司建立了“一个独特植物表达体系,两个技术平台”的核心技术体系:利用水稻胚乳细胞生物反应器高效重组蛋白表达平台(OryzHiExp)和重组蛋白纯化技术平台(OryzPur),建立了完善的药品、药用辅料及科研试剂的产业化体系。
二、行业前景
根据国家统计局发布的《国民经济行业分类》(GB/T4754-2017),公司所属行业为“医药制造业”中的“生物药品制造”(代码:C2761)。
三、行业政策
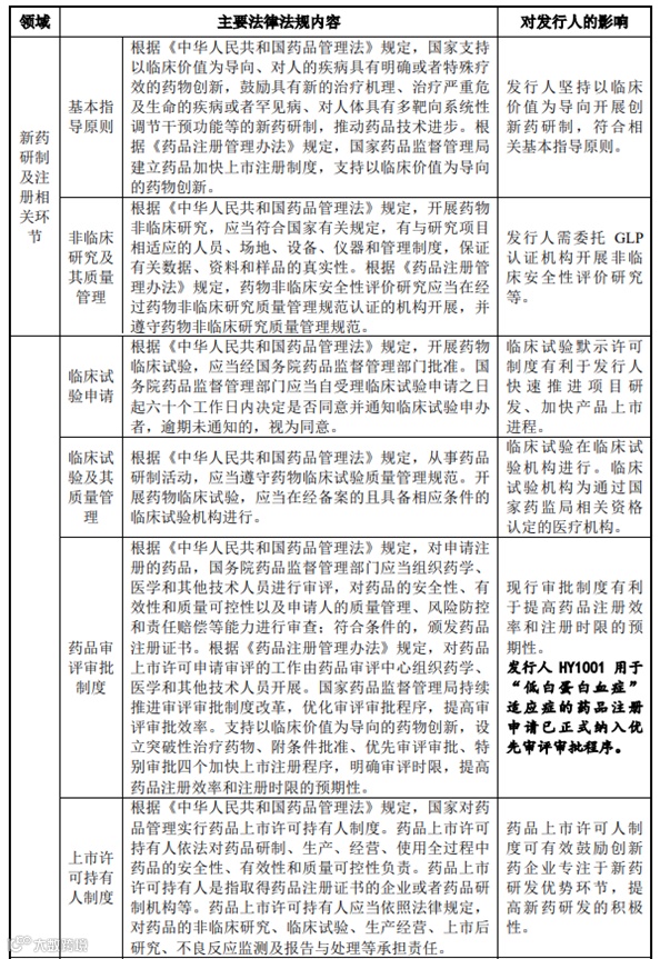
2015年国务院出台了《关于改革药品医疗器械审评审批制度的意见》,鼓励我国创新药快速发展,2017年我国加入国际人用药品注册技术协调会(ICH),2020年修订《药品注册管理办法》,期间实施了临床机构备案、临床试验默示许可、完善沟通机制、接受境外临床研究数据以及全面落实MAH等制度,大力发展创新药将成为医药行业发展的必然趋势。有利的政府政策助推生物技术制药行业持续快速成长。
四、行业竞争
公司是一家创新型生物医药企业,拥有全球领先的植物生物反应器技术平台,并专注重组生物技术药物研发、生产和销售的全产业链。近年来,越来越多国内医药企业的生物技术药物进入确证性临床试验阶段或实现商业化,但目前国内外不存在主营业务与公司完全相同的同行业上市公司,公司结合产品表达体系、表达产物种类、产品注册分类、产品临床及商业化进展等,综合选取上交所科创板按照第五套标准上市的5家医药企业以作为同行业可比公司,各可比公司业务与禾元生物对比如下:
五、核心竞争力
(1)水稻胚乳细胞生物反应器是理想的重组蛋白药物制备平台


