中 澳 国 际 一直伴您前行
1月4号晚上,不少华人朋友的微信被一条信息刷屏了!
“维州、新州、南澳和昆州的商业移民忽然被关闭!不再接受移民申请!”
而在1月7号的时候,这条消息再度升级,西澳也关闭了商业投资移民的通道。

真的么!这可是重磅消息!

要知道,很多华人朋友就是通过投资或是经营生意的方式移民澳洲的,此事若为真,那么一大批华人的人生规划将受到严重影响!

小薇看到后立马去官网上查询,结果很不幸,居然是真的!
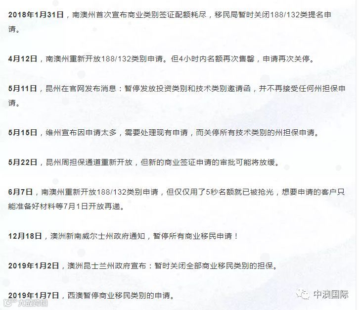
1多州关闭商业移民
维州,墨尔本,关闭!

新州,悉尼,关闭!

南澳,阿德莱德,关闭!

西澳,珀斯,关闭!

其中,维州移民部门官网对此的描述如下:
“维多利亚州目前暂不接受特定的商业与投资移民申请。您的兴趣对我们意义非凡,我们鼓励您坚持定期访问我们的网站以确认更新信息。
我们希望能尽快重开这一项目。”

Hmmmm…………怎么看都是客套话啊……

新州的描述则是这样的:
“在更多通知出台前,新州商业与投资签证申请关闭。
在澳洲内务部放出更多的余额前,新州已经暂时关闭了联邦商业创新投资计划下的部分特定签证提名。”

南澳的就比较简明扼要了……
“您选择的渠道名额已满,不再接受申请”

换句话说……
这班车人已经满了!不许再上人了!
至于下一班车什么时候开,我们也不知道啊!!!
2原因为配额用完
原因呢,在新州移民部门的官网上说的也很清楚,联邦内务部卡住了移民名额!你就算再有钱,再有本事,哪怕州政府求着你来,在内务部放出更多名额之前,也不接受申请!
其实,从州政府的层面来看,商业移民和投资移民,是多多益善的。原因很简单,他们不仅带来了财富,还能为本地的劳动力市场提供就业机会,更重要的是,他们能够将国际先进的商业理念和创新思想带入澳洲,让澳洲与世界的发展不至于脱节。

而澳洲得天独厚的自然条件,优美的环境与全球顶尖的教育医疗水准,也纷纷吸引着海外优秀人才的目光。不少华人朋友移民澳洲,也是出于这个原因。

可巧不巧的,这新年伊始,澳洲四大州却纷纷关闭了商业投资移民的申请,不能不让人心里再添一堵,充满疑窦!
要知道,在此前,这届澳洲政府已经连续多次对移民渠道下狠手,猛砍移民配额了!
曾经吃香的个(kuai)别(ji)移民职业60分早就没法申请了!

前任总理谭保在职时,关闭了雇主担保移民457签证,并且大批留学生和配偶移民的签证处理也被搁置……

而现任政府则一再计划把移民赶出墨尔本悉尼等大城市,发配到偏远地区……


对了,他们还计划把每年批准的移民人数从190,000砍到160,000,有3万多人说不定从此就告别澳洲梦了……

时不时的,还有个州长冒出来,嫌弃移民太多,留学生太多,要大家去农村……

还有议员冒出来,说移民拿福利太多,这钱还不如给难民!

3移民澳洲要早作打算
身为一个移民,从没有感觉自己这么受嫌弃过!

不知道有多少华人朋友负笈远游来到澳洲,寒窗苦读多年,希望有个机会留下来……
结果呢?先是专业选了会计,60分不够,要凑到75,甚至更高!
此路不通,想走457雇主担保,结果材料没准备好,这个签证没了!
现在呢,想要自己投资在澳洲创业,走商业移民,结果这个签证也停止接收申请了!
想要移民澳洲,怎么就这么难?
好在,几个州府移民部门的官网上,并没有把话说死。看言下之意,如果内务部能放出更多的商业移民配额,或许这些签证还有重启的机会……
不过,这也提醒我们,移民澳洲,一定要趁早啊,动手稍晚,机会可能就没了……

本图文均来源于网络

资深移民顾问Nina Wu(Mingqiu Wu)
·毕业于澳大利亚国立大学移民法研究生专业
·澳大利亚西悉尼大学翻译+口译硕士文凭
·澳大利亚持牌移民代理(证书号0801383)
·澳大利亚中英双向三级翻译(Natti号47619)
·擅长商业投资、技术等移民和家庭类签证


金牌移民顾问Susan
·毕业于四川大学国际贸易专业
·从事国际贸易十余载,曾于四川外国语大学成都学院任教八年有余
·澳大利亚持牌移民代理(注册移民代理号:1796352)
·擅长商业投资等移民和家庭类签证

推荐阅读:

