中 澳 国 际 一直伴您前行
新闻摘要
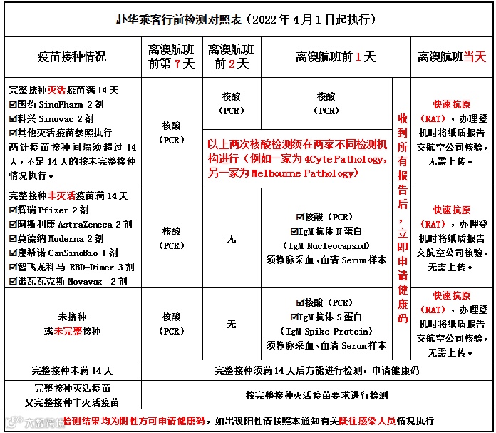
赴华检测要求
目前,驻悉尼总领事馆发布的最新赴华检测要求如下:

检测机构信息如下:

申请健康码时需要的材料:

小薇点评:
新冠肺炎疫情形势依然严峻,提醒自悉尼回国的华人朋友们注意防护!
中澳国际成立十四年
每天都会回答很多客户朋友的咨询
为了更好地帮助大家
现在我们每天都会精选一个问题
分享给大家

答案在本文末尾查看
回到正文
自今年2月21日对所有签证持有人开放国境以来,澳洲的入境政策一直在做微调,总体来说是逐步放宽的,从2022年4月18日起,入境澳洲不再需要提供阴性核酸报告!
目前中国来澳洲的航班也在逐渐增加,票价也已经回落,相信接下来几个月将会有大批人需要入境澳洲,所以,我们为大家整理了最新澳洲入境政策和各州的最新规定。

澳洲认可的中国疫苗
目前澳大利亚官方认可的中国疫苗包括:
① Sinovac Coronavac (科兴生物)
② Sinopharm BBIBP-CorV (18-60岁) (国药集团BBIBP-CorV)
科兴和国药混打,两针注射时间间隔至少14天。
先前澳洲政府认可的中国疫苗不包含武汉生物的疫苗,请大家务必要查看自己所接种的疫苗证明。同时需要注意的是疫苗接种证书必须由国家或州/省级当局或经认可的疫苗接种提供者签发。纸质证书和数字证书同样可以接受;证书必须有英文翻译。
各州最新入境政策
新州 NSW
首府:悉尼
维州 VIC
首府:墨尔本
昆州 QLD
首府:布里斯班
首领地 ACT
首府:堪培拉
南澳 SA
首府:堪培拉
西澳 WA
塔州 TAS
北领地
188延期登陆
欢迎关注中澳国际,了解澳洲留学移民更多资讯!
编辑/排版:Serena
推送:Serena

|喜报栏|
恭喜大家成功移民澳洲!
王女士全家 重大投资者188签证
蒋女士全家 重大投资者188签证
赵先生全家 重大投资者188签证
罗先生全家 重大投资者188签证
曾女士全家 重大投资者188签证
郭女士全家 商业创新永居888签证
马女士全家 商业创新永居888签证
凌女士全家 商业创新永居888签证
李女士全家 商业创新永居888签证
张女士全家 商业创新永居888签证
祝愿在澳大利亚生活美满,生意兴隆!
推荐阅读








图片来源于网络,侵删

