大数跨境

武汉市科技政策问答(2025)

武汉市科技政策问答(2025) 光谷上市孵化器
2025-09-01
1
导读:8月25日,武汉市科技创新局发布《武汉市科技政策问答(2025)》(以下简称“科技政策问答”)。



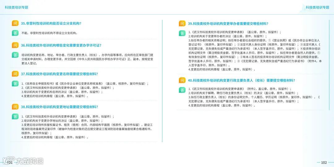
8月25日,武汉市科技创新局发布《武汉市科技政策问答(2025)》(以下简称“科技政策问答”)。《科技政策问答》共分科技计划、成果转化专题、科技金融、创新孵化载体、科技专家库、科技特派员、科技培训7大专题,解答了325个提问。


【声明】内容源于网络
0
0
光谷上市孵化器
专精特新的加速器,上市公司的摇篮
内容 112
粉丝 0
光谷上市孵化器 专精特新的加速器,上市公司的摇篮
总阅读89
粉丝0
内容112