
党的二十大报告指出,高质量发展是全面建设社会主义现代化国家的首要任务。我们要坚持以推动高质量发展为主题,把实施扩大内需战略同深化供给侧结构性改革有机结合起来。在新发展阶段,并购重组作为典型的市场配置资源的领域,正以前所未有的活力成为供给侧结构性改革的重要手段,在提高上市公司质量方面发挥不可替代的作用。
这十年,是习近平总书记带领下社会经济飞速发展的十年,中国资本市场在这十年里一跃成为全球第二大资本市场,上市公司在这十年里从两千家迈上了五千家整数关口,是上市公司走向高质量发展的十年,资本市场并购重组为服务实体经济高质量发展发挥了重要助推作用。
2022年,也正值中上协成立十周年,“这十年 资本市场并购重组十大经典案例”评审活动具有不同寻常的意义。本次活动是中上协特别策划,为落实《国务院关于进一步提高上市公司质量的意见》及证监会近期印发的《推动提高上市公司质量三年行动方案(2022-2025)》等文件精神,聚焦甄选上市公司在2012年至2021年十年间完成的并购重组案例,引导上市公司规范并购重组行为,充分发挥资本市场的并购重组主渠道作用,盘活存量、提质增效、转型发展。经典案例的推出为上市公司开启通过市场化并购重组实现高质量发展提供了展示窗口。
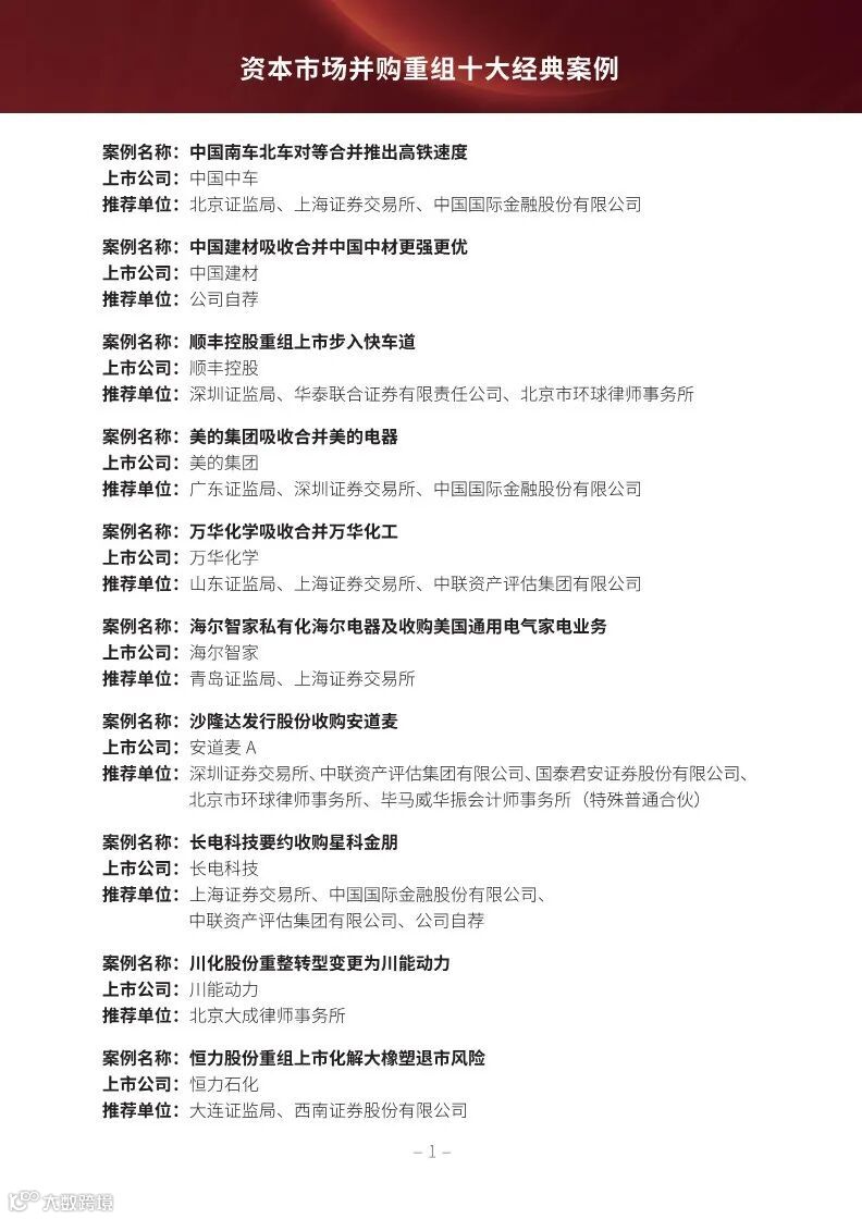
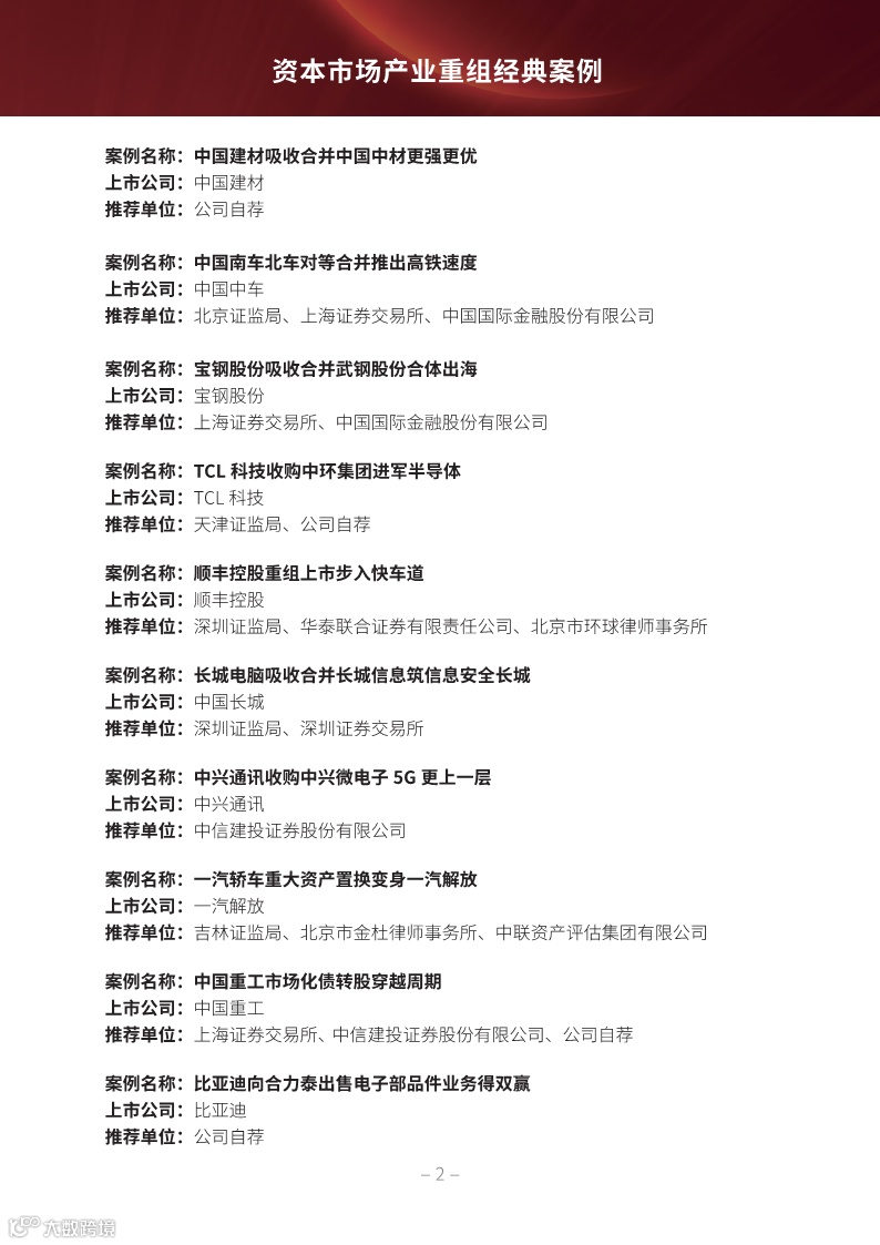
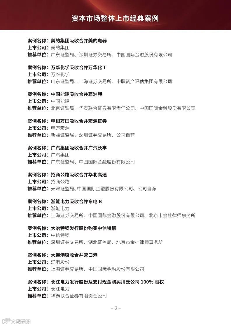
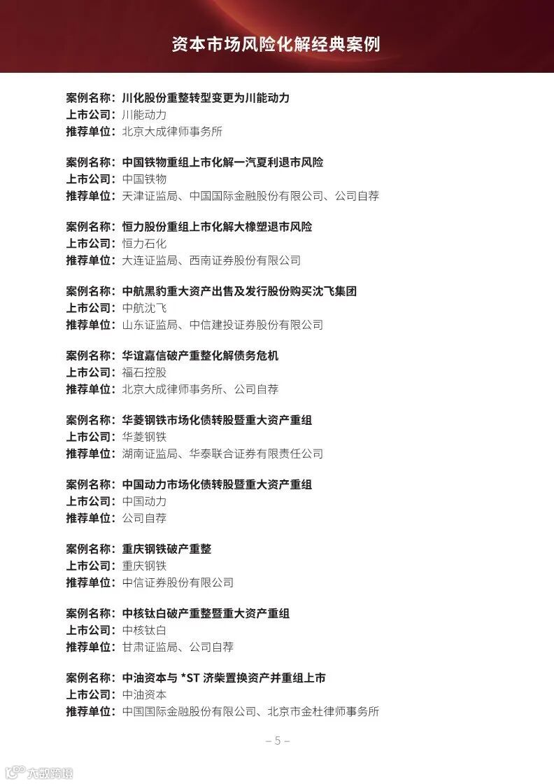
本次评审活动得到了监管部门、地方协会、上市公司和市场机构的大力支持及广泛关注。中上协于2022年8月26日发布了“首届资本市场并购重组经典案例征集活动”通知,公开征集相关案例528项,其中上市公司共自荐88项,19家中介机构共推荐132项案例,沪、深交易所推荐70项,27家地方证监局共推荐152项案例,第三届并融委委员共推荐86项。中上协组织来自于上市公司、投资机构、中介机构、高校及研究机构等30余名并购重组相关领域专家作为评审组成员。根据案例特点,评审以定量评分为基础,评审标准分四个维度,为①并购背景、目的及与国家战略契合度②并购方案亮点③并购整合效果及④市场影响力等,并参考监管部门意见,最终经各专家评审组统筹达成一致意见。经综合评审,中国中车、美的集团、安道麦A及川能动力等公司获评为“资本市场并购重组十大经典案例”。同时,根据并购重组类型评审得出“资本市场产业重组经典案例”、“资本市场整体上市经典案例”、“资本市场跨境并购经典案例”及“资本市场风险化解经典案例”四个系列专项经典案例。
“这十年 资本市场并购重组十大经典案例”评审结果于2022年12月30日在泉州隆重揭晓。





免责声明:本文不构成任何投资建议,投资者不应以该等信息取代其独立判断或仅根据该等信息做出决策。我们尽可能保证本文信息准确可靠,但对其准确性或完整性不作保证,亦不对因使用该等信息而引发的损失承担任何责任。
