Hello大家好,敏感期买卖和内幕交易的区别和联系在哪里,比如董监高配偶在窗口期买卖股票,会不会涉及敏感期买卖,会不会涉及内幕交易等~
敏感期交易和内幕交易有联系也有区别,联系在于两种情况都是限制特定的主体在某段时间内不得买卖股票的行为,而之间的区别则是细化到主体的区别,交易时间的区别。我们先简单说下两者在法规上的要求:
关于敏感期交易,《上市公司董事、监事和高级管理人员所持本公司股份及其变动管理规则》第十三条规定:
上市公司董事、监事和高级管理人员在下列期间不得买卖本公司股票:
(一)上市公司年度报告、半年度报告公告前十五日内;
(二)上市公司季度报告、业绩预告、业绩快报公告前五日内;
(三)自可能对本公司证券及其衍生品种交易价格产生较大影响的重大事件发生之日起或者在决策过程中,至依法披露之日止;
(四)证券交易所规定的其他期间。
关于内幕交易,《证券法》规定:
禁止证券交易内幕信息的知情人和非法获取内幕信息的人利用内幕信息从事证券交易活动。证券交易内幕信息的知情人和非法获取内幕信息的人,在内幕信息公开前,不得买卖该公司的证券,或者泄露该信息,或者建议他人买卖该证券。
其实敏感期和内幕交易最主要的两个区别就是:
敏感期限制的主体只有董监高,而内幕交易限制的主体是所有知悉内幕交易的人;敏感期关于定期报告的期间是确定的,以披露时间为准往前追溯多少天为敏感期期间而内幕交易的期间则是从知悉内幕信息到内幕信息公开前,都属于不得交易的期间。
举个例子,某董事的配偶在年报披露前10天买了公司的股票,这算是敏感期交易吗,答案是不算的,但是存在内幕交易的嫌疑,而认定是否为内幕交易还需看该董事的配偶是否在知情内幕信息的基础上去做的买入决策,如是,则可认定为内幕交易。
再来看个例子,某财务总监在年报披露前一个月买了公司的股票,这算是敏感期交易吗,答案是不算的,因为现在的敏感期交易只是限制了董监高在年报披露前15日内不得买卖,但是存在内幕交易的嫌疑,而认定是否为内幕交易还需看该财务总监是否在更早时候就获知了公司的财务信息,从而在获知的基础上利用未公开的内幕信息去买卖股票。
所以大家是否能理解两者的区别了,敏感期的限制主体的范围和时间的期间相对内幕交易来说是更窄的,所以平时小伙伴们问的董事的兄弟姐妹,董事控制的主体在披露前几天有买卖的是否构成敏感期交易,按照法规来说都不算,但不意味着就不违规,还要从内幕交易的角度去思考。
上周有个案例,我们一起来看看!
案情简介:
经查明,创业板某上市公司董事孙某存在以下违规行为:
2024年1月16日至1月25日,孙某通过集中竞价、大宗交易的方式累计卖出上市公司379.85万股股份,占公司总股本比例为1.54%,成交金额4,463.35万元。
2024年1月25日晚间,公司披露《2023年度业绩预告》显示,公司2023年度归属于上市公司股东的净利润预计为-15,000万元至-20,000万元,预计亏损规模同比减少23.08%至42.31%。孙某卖出公司股份的时间发生在 公司业绩预告公告前十日内。
小妮解读:
其实这个案例比较简单,就是一个典型的敏感期交易,小妮只是想补充下,那如果这个董事是在业绩预告披露前一个月卖出的,是否就不认定是敏感期交易,是否就不认定违规呢,关于第一个,是可以不认定为敏感期交易的,因为不在限制的时间内,关于第二个,是否认定为违规,还需要结合内幕交易的交易去看,比如是否在更早期间就知道公司的财务数据,然后基于公司亏损的前提去做的卖出操作,如是,则可能涉及到内幕交易了。
处分决定:
深圳证券交易所作出如下处分决定:对该上市公司董事孙某给予通报批评的处分。
所以,是否为敏感期交易,是否为违规交易,是两件事情,不是敏感期交易并不意味着就是合规交易。

好了这周的案例就分享到这里了,下面让我们一起回顾下上周资本市场上的市场动态吧~
二、证监会及其派出机构、
交易所的监管统计
(一)上周证监会证监局、交易所监管概览

(二)证监会证监局监管动态
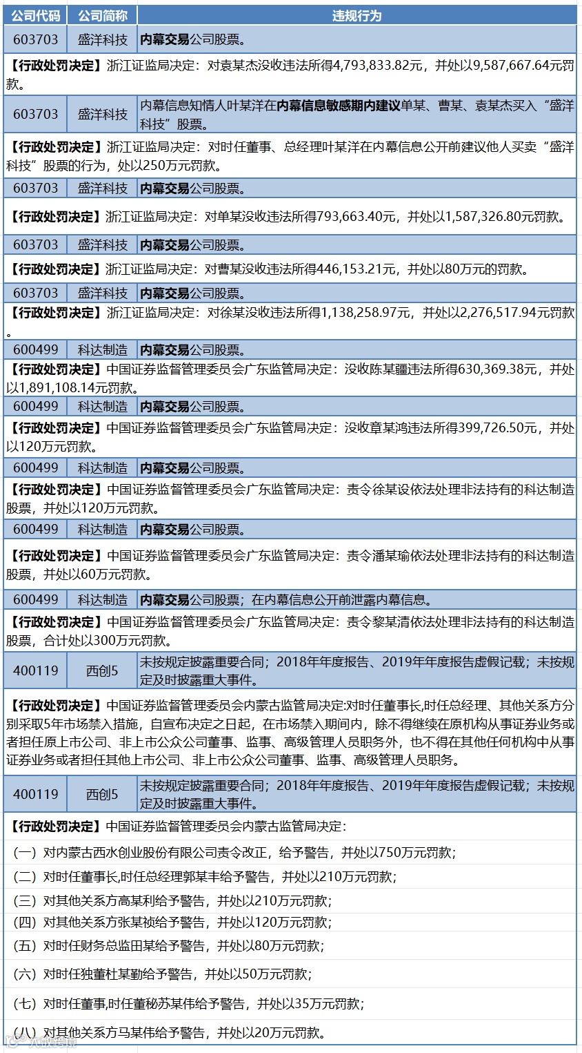
2024年8月19日-8月25日,证监会对2个对象立案调查;证监局作出12份行政处罚决定书,46份行政监管措施决定书。


▲上下滑动查看图片

(三)上交所监管动态
1、上市公司监管
2024年8月19日-8月25日,上交所公司监管部门作出5份监管警示函,2份监管工作函,对2宗行为予以纪律处分。同时,加大信息披露和股价异常的联动监管,针对公司披露敏感信息或股价发生明显异常的,提请启动内幕交易、异常交易核查3单。

2024年8月19日-8月25日,上交所官网披露了1份问询函,1份重大资产重组预案审核意见函。

2、市场交易监管
2024年8月19日-8月25日,上交所对59起拉抬打压、虚假申报等证券异常交易行为采取了书面警示等监管措施,对19起上市公司重大事项等进行专项核查,向证监会上报涉嫌违法违规案件线索4起。
(四)深交所监管动态
1、上市公司监管动态
2024年8月19日-8月25日,深交所发出7份监管函,8份纪律处分措施。

2024年8月19日-8月25日,深交所官网未查询到问询函件。
2、市场交易监管动态
2024年8月19日-8月25日,深交所共对84起证券异常交易行为采取了自律监管措施,涉及盘中拉抬打压、虚假申报等异常交易情形;共对17起上市公司重大事项进行核查。


