随着国庆假期结束,上市公司三季报披露工作正式拉开帷幕,截至10月10日,已有62家A股上市公司披露了2024年前三季度业绩预告或快报,超九成公司业绩预喜。相信随着三季报的陆续披露,众多业绩超预期的公司也有望继续受到资金的青睐。
接下来我们学习一下三季报相关的内容,轻轻松松拿捏三季报~
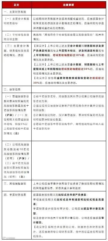
一、三季报披露时间
披露时间 |
上市公司需在每个会计年度的前九个月结束后的一个月内披露季度报告。 |
注意事项 |
1、上市公司预计无法在期限内完成本次季报披露工作的,应当及时向本所提交书面说明,同时公告未能如期披露的原因、解决方案以及延期披露的最后期限。 2、上市公司未在规定期限内披露定期报告,或者因财务会计报告存在重大会计差错或者虚假记载被中国证监会责令改正但未在规定期限内完成整改的,公司股票及其衍生品种应当按照有关规定进行停牌与复牌。 3、未在规定期限内披露定期报告,或者半数以上董事无法保证定期报告真实、准确、完整且在法定期限届满前仍有半数以上董事无法保证的,交易所可以决定对中国存托凭证及其衍生品种实施停牌和复牌。 4、上市公司未在规定期限内披露季度报告的,本所对上市公司及相关责任人予以通报批评。 5、未按本所《股票上市规则》及其他相关规定要求及时在定期报告上签字确认或者盖章,影响上市公司披露定期报告,交易所视情形对其予以通报批评、公开谴责或者建议法院更换管理人或者管理人成员的纪律处分。 6、上市公司不得披露未经董事会审议通过的定期报告,董事会已经审议通过的,不得以董事、高级管理人员对定期报告内容有异议为由不按时披露定期报告。 |
💡交易所重点关注是否在规定期限内披露定期报告、业绩快报、业绩预告及修正公告(如需)
二、三季报披露流程
序号 |
流程 |
1 |
了解交易所三季度报预约通知并在限定时间内预约披露时间,根据最新第三季度报告格式进行分工,并分发给对应部门(主要是财务数据) |
2 |
业绩预告或业绩预告修正公告(如适用) 注:若公司在三季度中提前预计全年业绩,公司仍需要在会计年度结束后一个月内按照规定发布年度业绩预告。 |
3 |
三季度报告初稿确定(不含财务部分) |
4 |
三季度报告内幕信息知情人的登记(沪深) 注:禁止利用内幕信息交易避免投资者调研、媒体采访。 |
5 |
召开审计委员会会议(财务部分) |
6 |
发出董事会、监事会预通知,提前向董监高确认出席情况 |
7 |
董事会文件初稿 |
8 |
变更第三季度报告预约披露时间(如适用) |
9 |
三季度报告内容定稿并完成填制 |
10 |
召开审计委员会会议(财务部分) |
11 |
业绩快报(如适用) 注:若定期报告披露前预计无法保密向有关机关报送未公开的定期财务数据或出现业绩泄露,或者因业绩传闻导致公司股票及其衍生品种交易异常波动需要及时披露业绩快报。 |
12 |
董事会文件定稿 |
13 |
发出董事会、监事会通知及会议文件 |
14 |
异常波动公告(如适用) |
15 |
召开董事会会议及监事会会议 |
16 |
检查所有公告、报备文件,并上传至业务专区 注:预约披露日如为周一时,需要在周五提交相关定期报告资料,定期报告资料不能在周日提交。 |
17 |
披露第三季度报告 |
关于业绩预告或业绩预告修正公告的具体披露时间,披露情形等可参上以往推文《突击检查:你的业绩预告披露对了吗?》
三、报批材料(具体情形以各板块的要求为准)


五、相关注意事项
董监高减持窗口期
据《上市公司董事、监事和高级管理人员所持本公司股份及其变动管理规则(2024年修订)》规定:上市公司董事、监事和高级管理人员在上市公司季度报告、业绩预告、业绩快报公告前五日内不得买卖本公司股票;
已回购出售敏感期
据《上市公司自律监管指引——回购股份》规定:上市公司因维护公司价值及股东权益所必需而回购股份的,拟采用集中竞价方式出售回购股份时,需避开业绩预告或业绩快报敏感期(业绩预告/业绩快报披露前10个交易日内)。
《中华人民共和国证券法(2019年修订)》第五十二条规定:证券交易内幕信息的知情人和非法获取内幕信息的人,在内幕信息公开前,不得买卖该公司的证券,或者泄露该信息,或者建议他人买卖该证券。上市公司可以通过控制内幕知情人范围,加强保密教育等方式有效管理内幕信息,防止信息泄露并做好内幕知情人的内部登记工作,保证季度报告顺利的进行。
信息披露工作评价
各交易所虽不强制要求披露三季报,但均鼓励各上市公司积极披露,且《上海证券交易所上市公司自律监管指引第9号——信息披露工作评价(2023年8月修订)》规定:上交所上市公司未在年度报告、半年度报告和三季度报告披露后,分别召开年度报告业绩说明会、半年度报告业绩说明会和三季度报告业绩说明会的其评价结果不得为A。
股权激励
资产减值
上市公司报告期内计提资产减值准备或者核销资产的,对公司当期损益的影响占上市公司最近一个会计年度经审计净利润绝对值的比例达到10%以上且绝对金额超过100万元的,应当及时披露。为避免对本期报告产生的影响,积极与相关人员沟通并遵循《会计监管风险提示第8号——商誉减值》的相关要求,确保信息披露的真实、准确、完整、及时。
其他
上市公司最近一个会计年度的财务会计报告被注册会计师出具否定或者无法表示意见的审计报告,应当于其后披露的首个半年度报告和三季度报告中说明导致否定或者无法表示意见的情形是否已经消除。

数据来源:违规案例,数据仅供参考
据统计,2022年至2024年三季报相关的违规案例中信息披露违规和财务类违规占处罚的绝大部分,其中信息披露违规主要是因为信息披露不真实,不准确,不完整,不及时导致;财务类违规主要是收入确认/会计处理不规范导致。
下面给大家挑选了一些比较典型的违规案例,一起来看看吧~
案例1:
公司因信息披露不准确被予以进行警示
本案例中公司因此前披露的相关定期报告财务信息不准确违反了相关规定被深交所予以了警告处分。

案例2:
公司因财务数据中收入确认不规范被予以进行警示
2024年4月25日,公司披露《关于前期会计差错更正及追溯调整的公告》,公司部分贸易业务从按“总额法”确认营业收入调整为按“净额法”确认营业收入,并对2023年半年报、2023年第三季度报告的营业收入、营业成本按照追溯重述法进行调整。其中,调减2023年上半年营业收入、营业成本65,816,371.67元,调减2023年前三季报营业收入、营业成本65,816,371.67元。
公司的上述行为违反了深圳证券交易所《股票上市规则(2023年8月修订)》第1.4条、第2.1.1条的规定。公司董事长兼总经理A、董事兼副总经理和财务负责人B未能恪尽职守、履行诚信勤勉义务,违反了深圳证券交易所《股票上市规则(2023年8月修订)》第1.4条、第2.1.2条的规定,对公司上述违规行为负有重要责任。

定期报告是投资者了解公司经营情况的一个重要途径,投资者根据上市公司定期报告中所披露的信息作为投资决策的参考。因此报告中涉及的数据一定要相关人员反复确认,避免数据缺漏。
信息披露是否规范?
数据填报是否准确?
填报细节是否到位?
股东信息是否正确?
重大事项是否遗漏?
接下来我们再看看相关的合规问答吧~
高管的一类限制性股票的授予股票时间,是否需要避开三季报披露的窗口期?
A:
需要,授予时点即买入,参考《上市公司股权激励管理办法(2018年修正)》第十六条。

第三季度报告的报告期是2024.1.1~2024.9.30,还是从2024.7.1~2024.9.30?
A:
2024.1.1~2024.9.30,本报告期指的是2024.7.1~2024.9.30,年初至报告期末指的是2024.1.1~2024.9.30。
[深主板]三季度已经有进行资产减值的审议和披露,在年度会议时是否只需要审议和披露第四季度的资产减值情况?
A:
资产减值达到披露标准无需审议,且资产减值是截至资产负债表日的概念,年度会议披露时披露的全年资产减值的情况。参考法规《深圳证券交易所上市公司自律监管指南第1号——业务办理第四部分:4.1定期报告披露相关事宜 》第四章第三条。



