大数跨境

学习进行时 | 大宗交易的规则与减持要点速览

学习进行时 | 大宗交易的规则与减持要点速览 河北省上市公司协会
2025-09-17
0
导读:本文主要写了A股大宗交易的基本规则与减持监管要点,分别梳理了深交所、上交所和北交所在大宗交易的申报方式、时间、














本文主要写了A股大宗交易的基本规则与减持监管要点,分别梳理了深交所、上交所和北交所在大宗交易的申报方式、时间、价格及数量门槛等方面的差异,并详细阐述了通过大宗交易进行股份减持的信息披露要求、比例限制、禁止情形及违规案例

内容涵盖预披露时点、减持比例、受让方限制等关键条款,辅以实际处罚案例,强调合规操作的重要性,为相关市场主体提供实操参考。

图片




一、大宗交易的基本要求


1.大宗交易的交易数量及金额


2.大宗交易的申报方式


3.大宗交易的申报时间



4.大宗交易的申报价格
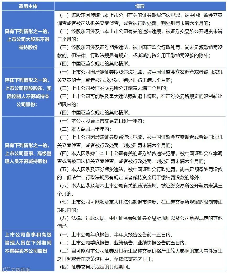
二、大宗交易减持的注意要点


1.大宗交易方式减持股份披露时点:


2.大宗交易方式减持股份相关限制


3.大宗交易不得减持股份的情形
三、大宗交易减持常见违规案例




案例一【减持披露不规范】



经查,2020年4月,A公司与B公司、C公司签署了《一致行动关系声明函》,构成一致行动关系。截至2024年12月20日,A、B、C三人合计持有上市公司5,133.87万股股份,占上市公司总股本的5.16%。

2024年9月5日至2024年12月20日间,A公司通过集中竞价、大宗交易方式卖出上市公司股票4,050.57万股,与一致行动人B、C合计持股比例减少超过1%。A公司作为主动实施减持行为的主体,在合计持股比例减少达到1%时,未在次日通知上市公司并予公告,违反了《中华人民共和国证券法》第六十三条第三款和《上市公司信息披露管理办法》(证监会令第182号)第三条第一款的规定。

处罚结果:根据《上市公司信息披露管理办法》(证监会令第182号)第五十二条的规定,中国证券监督管理委员会江苏监管局决定对A公司采取出具警示函的监管措施,并记入证券期货市场诚信档案。




案例二【减持违规】



经查明,A存在以下违规事实:A于10月8日通过大宗交易方式受让B公司持股5%以上股东持有的26万股股份,并于10月9日通过二级市场将其受让的全部股份卖出。

A作为上市公司持股5%以上股东大宗交易方式减持股份的受让方,未能遵守在受让后6个月内不得减持其所受让股份的要求,违反了《北京证券交易所股票上市规则(试行)》(以下简称《上市规则》)第2.4.1条、《北京证券交易所上市公司持续监管指引第8号——股份减持和持股管理》第十三条的规定。

处罚结果:鉴于上述违规事实及情节,根据《北京证券交易所自律监管措施和纪律处分实施细则》第二十条的规定,北京证券交易所作出如下决定:对A采取出具警示函的自律监管措施。




案例三【超比例减持】



经查明,截至2024年4月16日,A公司持股5%以上股东的一致行动人B合伙企业持有公司2,463,490股,占公司总股本的3.24%,均为公司首次公开发行前取得股份。

2024年4月16日,公司披露《关于持股5%以上股东及其一致行动人减持股份计划公告》,B拟通过集中竞价交易、大宗交易方式减持股份数量合计不超过759,809股,即不超过公司总股本的1.00%。

2024年8月13日,公司披露《5%以上股东股份变动结果公告》,2024年5月10日至2024年8月9日期间,B实际减持公司股份合计为1,000,000股,占公司总股本的1.32%,超出原计划减持数量240,191股,占公司总股本的0.32%。超出原计划减持部分,公司股东B未按规定在减持前15个交易日预先披露减持计划,迟至2024年8月13日才予披露。

公司股东B通过集中竞价交易、大宗交易减持公司股份,其中240,191股股票未按规定履行预披露义务。上述行为违反了《证券法(2019年修订)》第三十六条,《上市公司股东减持股份管理暂行办法》第九条、第二十条,《上海证券交易所科创板股票上市规则》(以下简称《科创板股票上市规则》)第1.4条、第2.4.1条,《上海证券交易所上市公司自律监管指引第15号——股东及董事、监事、高级管理人员减持股份》第十条、第十八条等有关规定。

处罚结果:鉴于上述违规事实和情节,根据《科创板股票上市规则》第14.2.7条和《上海证券交易所纪律处分和监管措施实施办法》等有关规定,上海证券交易所作出如下监管措施决定:对A公司股东B予以监管警示






















【声明】内容源于网络
0
0
河北省上市公司协会
河北省上市公司协会根据《社会团体登记管理办法》设立,在河北省民政厅登记注册的非营利性自律社团组织,截至2025年11月12日,会员单位共有96家,其中上市公司会员83家,非上市公司13家。
内容 2141
粉丝 0
河北省上市公司协会 河北省上市公司协会根据《社会团体登记管理办法》设立,在河北省民政厅登记注册的非营利性自律社团组织,截至2025年11月12日,会员单位共有96家,其中上市公司会员83家,非上市公司13家。
总阅读697
粉丝0
内容2.1k