根据新《公司法》及其配套规则要求,自2026年起,上市公司不再保留监事会或监事岗位,相关职权由审计委员会统一承接。由此,上市公司的“三会”架构正式演变为股东会、董事会、审计委员会的新型治理结构。
为帮助上市公司规范运作、防范流程性合规风险,本文系统梳理新“三会”运行关于“三会职权、会议召集、会议通知、会议召开、会议主持、会议出席/列席、决议审议要求、会议计票/监票、会议记录、决议披露要求”十大核心要点,一起来看看吧~
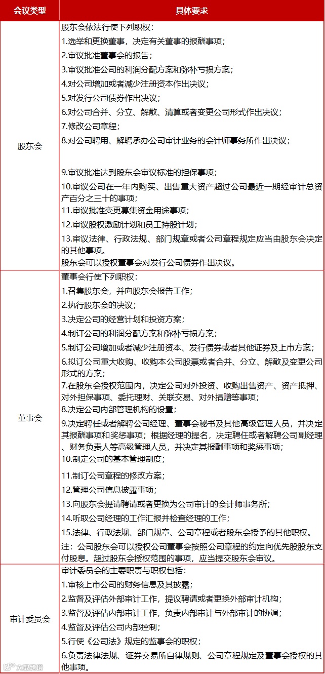
一、三会职权
【参考法规】
《上市公司章程指引(2025年修订)》第四十六条、第一百一十条
《上市公司审计委员会工作指引》第十四条
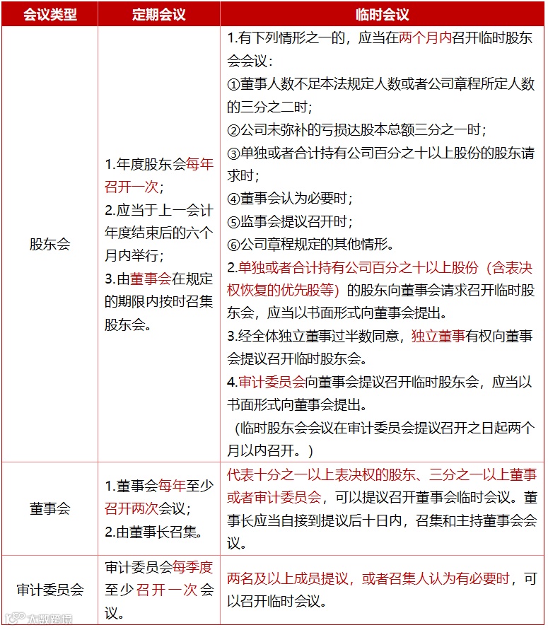
二、会议召集
【参考法规】
《中华人民共和国公司法(2023年修订)》第一百一十三条、第一百二十三条
《上市公司章程指引(2025年修订)》第五十二条、第五十三条、第五十四条、第一百一十六条、第一百一十七条、第一百三十六条
《上市公司股东会规则》第五条、第八条、第九条、第十条
《上市公司审计委员会工作指引》第二十五条
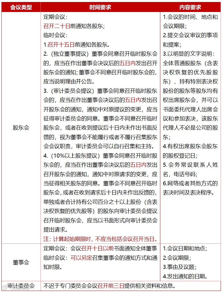
三、会议通知

【参考法规】
《中华人民共和国公司法(2023年修订)》第一百一十五条、第一百二十三条
《上市公司章程指引(2025年修订)》第六十条、第六十一条、第一百一十六条、第一百一十九条
《上市公司股东会规则》第八条、第九条、第十条
《上市公司独立董事管理办法(2025年修正)》第三十七条
《上市公司规范运作》【深主板】2.2.2;【创业板】2.2.3;【沪主板】2.2.2;【科创板】3.3.3
《北京证券交易所股票上市规则》4.1.34
四、会议召开
股东会应当设置会场,以现场会议形式召开,并应当按照法律、行政法规、中国证监会或者公司章程的规定,采用安全、经济、便捷的网络和其他方式为股东提供便利。
董事会及专门委员会会议以现场召开为原则。在保证全体参会董事能够充分沟通并表达意见的前提下,必要时可以依照程序采用视频、电话或者其他方式召开。
【参考法规】
《上市公司股东会规则》第二十一条
《上市公司独立董事管理办法(2025年修正)》第三十七条
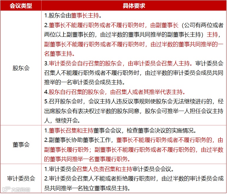
五、会议主持
【参考法规】
《上市公司章程指引(2025年修订)》第七十二条
《中华人民共和国公司法(2023年修订)》第一百二十二条
《上市公司审计委员会工作指引》第十条
六、会议出席/列席
【参考法规】
《中华人民共和国公司法(2023年修订)》第一百二十六条
《上市公司章程指引(2025年修订)》第七十一条、第七十八条
《上市公司股东会规则》第二十四条
《上市公司治理准则(2025年10月修订)》第三十四条
《证券发行上市保荐业务管理办法(2025年修正)》第五十三条
《上海证券交易所上市公司自律监管指引第11号——持续督导(2025年3月修订)》第八条
《上市公司审计委员会工作指引》第十一条
七、决议审议要求
上市公司特别决议的详细要求可参考:最新版上市公司特别决议汇总!
【参考法规】
《上市公司章程指引(2025年修订)》第八十条、第一百三十六条
《上市公司独立董事管理办法(2025年修正)》第二十六条
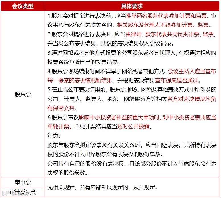
八、会议计票/监票
【参考法规】
《上市公司章程指引(2025年修订)》第八十三条、第九十一条、第九十二条
《上市公司股东会规则》第三十二条、第三十九条
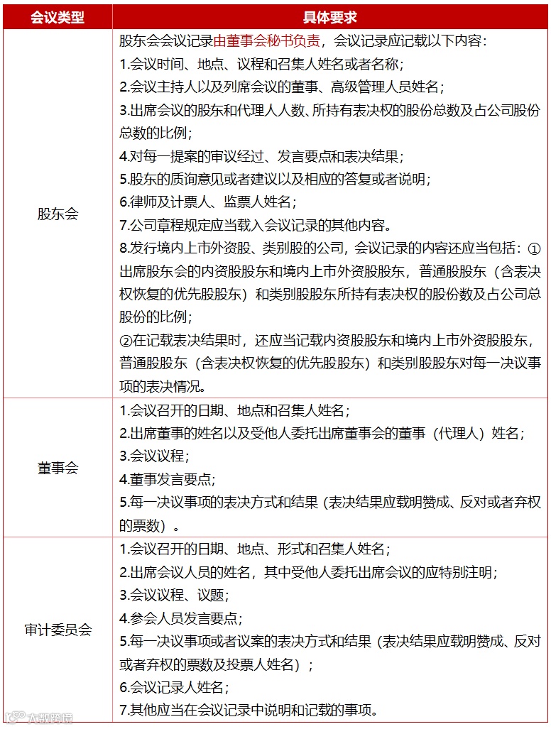
九、会议记录
【参考法规】
《上市公司章程指引(2025年修订)》第七十七条、第一百二十五条、第一百三十二条
《上市公司审计委员会工作指引》第十三条
【参考法规】
《上市公司章程指引(2025年修订)》第七十八条、第一百二十四条、第一百三十六条
《上市公司独立董事管理办法(2025年修正)》第三十一条
十、决议披露要求
【参考法规】
《上市公司信息披露管理办法(2025年修订)》第二十五条
《股票上市规则》【深主板】4.2.8;【创业板】4.1.6;【沪主板】4.2.8;【科创板】4.3.7、4.3.8;【北交所】4.1.20
《上市公司规范运作》【沪主板】2.1.21
违规案例:
某沪主板上市公司于20XX年2月25日已通过股东会决议,拟向原股东分红,将导致标的公司净资产大幅下降、增值率大幅提高的情况。该上市公司直至20XX年4月1日才通过补充公告披露。
案例分析:根据《上海证券交易所股票上市规则》4.2.8,上市公司应当在股东会结束后,及时披露法律意见书、股东会决议公告。案例中的公司未及时披露股东会决议公告,最终上海监管局决定对其时任董事长采取了出具警示函的行政监管措施。
合规问答
创业板上市公司,股东会通知已经发送,但是开会地址更改,需要履行什么流程?
A:
参考法规《深圳证券交易所创业板股票上市规则(2025年修订)》4.1.4:股东会通知发出后,无正当理由的,股东会现场会议召开地点不得变更。确需变更的,召集人应当于现场会议召开日两个交易日前发布通知并说明具体原因。
独董远程参加会议纳入不少于十五个工作日吗?
A:
“现场工作”一般理解为在上市公司办公场所或经营场所开展与独立董事职责相关的工作。独立董事应当亲自出席董事会及其专门委员会会议、独立董事专门会议,这里的亲自出席,包括本人现场出席或者以通讯方式出席。其他会议需现场出席才算。

