搜索
首页
大数快讯
大数活动
服务超市
文章专题
出海平台
流量密码
出海蓝图
产业赛道
物流仓储
跨境支付
选品策略
实操手册
报告
跨企查
百科
导航
知识体系
工具箱
更多
找货源
跨境招聘
DeepSeek
首页
>
上交所科创板IPO-上海合晶经营状况分析
>
上交所科创板IPO-上海合晶经营状况分析
上市公司网
2024-02-06
1
导读:中国上市公司网(www.ipo123.cn)是上市公司行业门户网站。服务内容有:公益服务、品牌传播、信息披露、会议服务、财经公关、投资者关系、ESG服务和智库调研等。电话:010-63458922
中国上市公司网/文
6月30日,广东博盈特焊技术股份有限公司(证券简称:博盈特焊;证券代码:301468)披露招股说明书,公司启动发行,将于7月10日申购,拟在深交所创业板上市。A股有望迎来防腐防磨堆焊装备第一股!
公司概况
上海
合晶主要从事半导体硅外延片的研发、生产及销售。根据国家统计局《国民经济行业分类》(GB/T4754-2017),公司所处行业为第 39 大类“计算机、通信和其他电子设备制造业”之第 398 中类“电子元件及电子专用材料制造”。根据国家发改委发布的《战略型新兴产业重点产品和
服务
指导目录(2016年版)》,6 英寸/8 英寸/12 英寸集成电路硅片列入战略性新兴产业重点产品目录。根据国家统计局颁布的《战略性新兴产业分类(2018)》,硅外延片属于国家重点支持的新材料行业。
行业前景
球半导体市场规模伴随着终端产品的需求而增长。近年来,5G 手机、笔记本电脑、服务器、汽车、工业装备、智能家居、游戏设备、可穿戴设备等下游市场的发展推动了半导体市场增长。根据 WSTS 统计,2021 年全球半导体市场规模达到了 5,559 亿美元,增长率达到 26.23%。随着 5G 通信应用的落地、数字
智能化生活的普及、智能网联汽车领域的强劲发展以及工业领域自动化的不断提高,半导体行业预计将持续增长,预计 2025 年市场规模将达到 6,588 亿美元。
近年来,中国集成电路产业总体处于快速发展阶段,产业规模持续提升,中国已成为全球重要消费市场。根据中国半导体行业协会统计,2021 年中国集成电路产业规模 10,458 亿元,同比增长 18.20%。随着 5G、消费电子、汽车电子等下游产业的进一步兴起,中国半导体市场规模整体保持稳步发展趋势。到 2025年,中国集成电路产业规模预计将会达到 14,729 亿元。
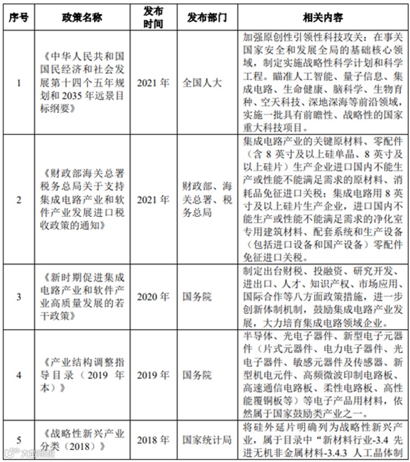
行业政策
上海合晶所处行业是我国重点鼓励发展的产业,是支撑经济社会发展和保障国家安全的战略性和基础性产业,各相关部委相继出台了多项政策支持行业的发展。
行业竞争
半导体硅片行业具有技术难度高、研发周期长、资本投入大、客户认证周期长等特点,因此全球半导体硅片行业集中度较高。国际硅片厂商长期占据较大的市场份额,排名前五的厂商分别为日本信越化学(Shin-Etsu)、日本胜高(Sumco)、环球晶圆(Global Wafers)、
德国
世创(Siltronic)、韩国 SK Siltron。发行人是中国少数具备从晶体成长、衬底成型到外延生长全流程生产能力的半导体硅外延片一体化制造商,实现了外延片的国产化,满足了国内半导体产业的需求。上海合晶客户遍布
北美
、
欧洲
、中国、亚洲其他国家或地区,拥有良好的市场知名度和影响力。
上海合晶已经为全球前十大晶圆代工厂中的 7 家公司、全球前十大
功率
器件 IDM 厂中的 6 家公司供货,主要客户包括华虹宏力、中芯集成、华润微、台积电、力积电、威世半导体、达尔、
德州
仪器、意法半导体、安森美等行业领先企业,并多次荣获华虹宏力、台积电、达尔等客户颁发的最佳或杰出供应商荣誉,是我国少数受到国际客户广泛认可的外延片制造商。
核心竞争力
掌握外延片全流程生产的核心技术,产品多项关键技术指标处于国际先进水平
上海合晶掌握晶体成长、衬底成型、外延生长等外延片全流程生产技术,具有相关研发技术
专利
并掌握核心工艺和使用知识。凭借在各个制程环节的丰富生产经验及在生产全流程的精细化
质量
控制能力,发行人的外延片在电阻率片内均匀性、外延层厚度片内均匀性、表面颗粒等关键技术指标均处于国际先进水平。发行人还掌握了高难度的定制化外延工艺,工艺水平已达到国际一线半导体芯片制造商的要求,受到了客户的高度认可。
经过多年的技术创新与积累,截至 2023 年 6 月 30 日,发行人拥有专利共计162 项。发行人先后参与制定多个国家及地方标准,被评为国家级专精特新“小巨人”企业、“上海市科技小巨人企业”、上海市及
郑州
市认定的“专精特新”中小企业、中国电子材料行业协会半导体材料分会副理事长单位,产品曾荣获中国国际工业博览会颁发的“优秀产品奖”。
我国少数具备外延片全流程生产能力的制造厂商,能够发挥一体化优势,提升产品品质并满足客户需求外延片的生产主要可分为晶体成长、衬底成型及外延生长三个工艺环节,任一环节的技术和工艺水平均对外延片的质量有着至关重要的影响。上海合晶是中国少数具备晶体成长、衬底成型及外延生长的外延片一体化生产能力的企业。
上海合晶的一体化生产能力具有众多优势。首先,外延片是在衬底片上进行外延生长得到,因此衬底片的质量对外延片的质量有着重要的影响。通过采取一体化生产模式,发行人对衬底片的质量具有更强的把控能力,从而增强外延片整体质量稳定性。其次,下游客户对定制化外延片的需求日益增长,而定制化外延片的研发与生产需从晶体成长和衬底成型阶段即开始对工艺细节进行精准控制。通过采取一体化生产模式,发行人可更好完成定制化产品的生产,满足客户的定制化需求。因此,凭借一体化生产模式,发行人能够大幅提升产品品质并满足客户需求,有效提高发行人竞争力。
严格的生产管理体系,拥有稳定的产品质量控制能力
上海合晶拥有一套集智能制造、精准控制、实时监测为一体的生产管理体系,能在较好地满足自动化生产、信息互联、定制服务等需求的同时,拥有突出的规模制造能力。
①智能制造
:上海合晶引入了 SAP 系统针对物料进行系统化管理,通过符合自身产品设计的 MES 生产管理系统实现智能生产和智能排产。一方面,智能生产确保工艺流程稳定,大幅提高了各环节的生产效率,保证了产线的高效运行;
另一方面,智能排产在保证产品高质量的情况下,能够灵活为客户提供定制化产品服务,能够快速响应各类客户订单需求。
②精准控制
:上海合晶能够精准控制各关键工序,能够收集单个产品的全质量参数,从而实现产品制造过程的精准质量监测与全生命周期的质量追溯。公司已通过 ISO9001、IATF16949 质量管理体系认证,在生产中严格按照质量管理体系进行质量控制和管理,从进料收货、产品制造、成品入库至出货检测,均实施了完善的管控计划,并应用 SPC 进行品质管控,以力争达到产品零缺陷的目标。
③实时监测
:上海合晶自主开发了 FDC 系统(实时故障检测与分类系统),对于产品的品质由事后检验变为事中控制,能够自动推送实时制造状态信息,及时反馈生产不良率情况。发行人通过对生产过程、产品参数施行全流程严格监控,确保了交付给客户产品的一致性、稳定性和可靠性。同时发行人与主要客户实现了生产数据即时共享,可以将产品生产
时间
、出货时间等信息及时传递给客户。
产品通过众多国内外一线半导体厂商认证,已实现长期批量供货并取得客户广泛认可
半导体器件制造企业对外延片的质量有严苛的要求,对供应商的选择也非常慎重。下游芯片制造企业等客户在引入新的外延片供应商时,通常会进行严格的供应商认证。由于客户的认证周期较长,一旦发行人的产品被认证通过,上海合晶将更容易与客户建立长期、稳固的合作关系。发行人客户遍布北美、欧洲、中国、亚洲其他国家或地区,拥有良好的市场知名度和影响力。发行人已经为全球前十大晶圆代工厂中的 7 家公司、全球前十大功率器件 IDM 厂中的 6 家公司供货,主要客户包括华虹宏力、中芯集成、华润微、台积电、力积电、威世半导体、达尔、德州仪器、意法半导体、安森美等行业领先企业,并多次荣获华虹宏力、台积电、达尔等客户颁发的最佳或杰出供应商荣誉,是我国少数受到国际客户广泛认可的外延片制造商。
往期回顾
-
佰维存储发布2023业绩预告,Q4业绩回升向好,紧跟AI大潮未来可期
-
上交所主板IPO-力聚热能经营状况分析
-
深交所创业板IPO-天元航材经营状况分析
-
华阳智能成功登陆创业板 以技术革新构筑核心优势 引领产业多元发展
【声明】内容源于网络
0
0
上市公司网
中国上市公司网(www.ipo123.cn)是上市公司行业门户网站。服务内容有:公益服务、品牌传播、信息披露、会议服务、财经公关和智库调研等。电话:400-008-0336。
内容
3891
粉丝
0
关注
在线咨询
上市公司网
中国上市公司网(www.ipo123.cn)是上市公司行业门户网站。服务内容有:公益服务、品牌传播、信息披露、会议服务、财经公关和智库调研等。电话:400-008-0336。
总阅读
34
粉丝
0
内容
3.9k