大数跨境

深交所创业板IPO-华茂伟业经营状况分析

深交所创业板IPO-华茂伟业经营状况分析 上市公司网
2024-02-08
0
导读:中国上市公司网(www.ipo123.cn)是上市公司行业门户网站。服务内容有:公益服务、品牌传播、信息披露、会议服务、财经公关、投资者关系、ESG服务和智库调研等。电话:010-63458922
中国上市公司网/文












6月30日,广东博盈特焊技术股份有限公司(证券简称:博盈特焊;证券代码:301468)披露招股说明书,公司启动发行,将于7月10日申购,拟在深交所创业板上市。A股有望迎来防腐防磨堆焊装备第一股!
一、公司概况
华茂伟业绿色科技股份有限公司(以下简称“华茂伟业”或公司) 是一家倡导“绿色化学”理念,专注于多学科领域交叉的绿色化学合成技术创新研发的精细化工企业,致力于从反应源头解决化学品合成中的“三废”问题,愿景是成为全球有影响力的绿色低碳产业链技术支撑平台。
公司依托核心技术形成了独有的化学品绿色合成工艺研发的思路和方法,探索设计出七种化学反应类型可实现的绿色合成工艺路线,具备突出的对化学品工业制备进行绿色化改造的能力,以此构成公司得以快速发展的重要引擎及核心竞争力。
公司目前已经实现商业化的产品主要包括应用于聚氨酯领域的多款催化剂和应用于莱赛尔纤维领域的溶剂类产品NMMO,其中聚氨酯催化剂中的DMDEE全球市场占有率达到第一位,NMMO在产品上市当年即实现了进口替代,有力推动了我国莱赛尔纤维行业的发展。公司还可以提供绿色化学合成技术的外延式服务,以协助化工行业客户的产品绿色化转型。
二、行业前景
根据《国民经济行业分类》(GB/T4754-2017),公司所处行业属于“C 制造业”之“C26 化学原料和化学制品制造业”。
目前,精细化工是化学工业中最具活力的新兴领域之一,产品覆盖了社会经济生活的各个方面,广泛应用于医药、农药、燃料、电子材料、食品添加剂、航空航天、汽车、机械、建筑新材料、新能源技术及环保等众多领域。由于精细化学品的难以替代性,其应用范围不断向纵深扩张,精细化工行业的快速发展已成为行业发展趋势。经过30多年的快速发展,我国精细化工行业取得了长足进步,2021年中国精细化工市场规模超过5.5万亿元,年复合增长率达8%。
精细化工占化工总产值的比例,即精细化率的高低是衡量一个国家或地区科技水平高低与经济发展程度的重要标志。目前我国总体精细化率已提升至45%左右,但与北美、西欧和日本等发达经济体60%-70%的精细化率相比,我国精细化率仍有很大的提升空间。
聚氨酯(Polyurethane,英文简称PU)全称为聚氨基甲酸酯,是主链上含有重复氨基甲酸酯基团的大分子化合物的统称,是一种由多异氰酸酯和多元醇反应,并具有多个氨基甲酸酯链段的有机高分子材料,被誉为“第五大塑料”。
我国的聚氨酯消费需求旺盛、规模的提升速度较快。近年来,随着聚氨酯应用领域不断地拓展深化,聚氨酯制品在建筑、电子设备、新能源和环保等多个领域均实现了消费量的快速增长,国家实施建筑节能新政策、推广水性涂料等措施,都为聚氨酯产业带来巨大的市场机遇。根据智研咨询整理,2021年,我国聚氨酯的产量与消费量分别为1,532万吨与1,263万吨,2015-2021年复合年均增长率为6.75%和4.02%。
2020年全球聚氨酯制品产量约2,319万吨,其中中国聚氨酯制品产量约1,470万吨。根据预测,到2025年,全球及中国聚氨酯制品产量如下:
莱赛尔制品为采用以木质纤维素为原料,以NMMO为溶剂的莱赛尔法制备的生物可降解材料。在公司的NMMO产品推出之前,我国莱赛尔纤维生产中使用的NMMO溶剂需要从国外进口,能够提供NMMO的主要为印度的APL。
从我国来看,莱赛尔纤维属于国家战略性新兴产业,工艺装备先进、绿色环保、可实现资源循环利用,符合国家“十四五”规划纲要的发展方向,被列为《中国制造2025》绿色制造重点发展方向。
2021年,我国莱赛尔纤维进口量为8.89万吨,同比增长15.66%,出口量为0.78万吨,同比增长63.03%,我国表观需求量达到17.61万吨,我国对莱赛尔纤维的需求量正在进入快速增长期,同时已打开国际市场。
三联虹普(300384)《2021年年度报告》显示,以消费升级角度测算,如果仅满足高端纤维需求,我国莱赛尔纤维的需求量约为108万吨;如能满足高性价比的替代需求,则需求量可以放大到445万吨。2018年全球莱赛尔纤维需求量约100万吨/年,并持续以每年16-18%增长率稳定上升。
三、行业政策
发行人处于精细化工行业,主要产品应用在聚氨酯行业、莱赛尔纤维行业等下游领域。近年来,国家各部委与行业组织相继出台了多项政策规划,对精细化工行业及下游行业给予鼓励和重点扶持。
国家“绿色制造”“双碳目标”和“能耗双控”政策对化工行业发展设定了更高壁垒,也对化工企业低碳环保、节能减排和绿色生产技术水平提出了更高要求。化工行业是原材料工业的重要组成部分,国家首次将原材料工业整合起来编制规划,将原材料工业的发展提升到了新的战略高度。公司发展规划与国家政策鼓励方向相契合,定位于高端产品、关键原材料及核心技术自主可控,并推动行业的绿色低碳发展。公司技术及产品储备符合国家规划的重点技术、关键材料创新方向。进入高质量发展新阶段的原材料工业,为公司发展营造了良好的政策环境及可贵的战略发展机遇。
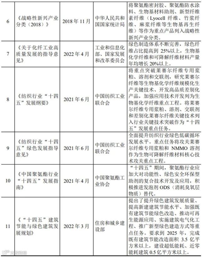
近期部分产业政策:
四、行业竞争
根据《化学与工程新闻》发布的2022年全球化工企业50强名单,全球顶尖化工企业仍以欧美、日本企业为主,占据了全球大部分高端产品市场。
我国的精细化工企业以民营企业为主,市场集中度低,大部分产能规模较小,因而主要集中在中低端市场,面临激烈的市场竞争。但随着我国的精细化工行业快速发展,涌现了万华化学、浙江龙盛、新和成等一批大型精细化工企业,凭借优质的产品质量,部分细分领域已与国际化工巨头展开直接竞争。
在聚氨酯领域,全球叔胺聚氨酯催化剂各厂商擅长生产的品类有所不同,行业整体保持竞争有序,也存在互相渗透的局面。总体来看,第一梯队核心厂商包括亨斯迈、巴斯夫等,占据了优势地位。
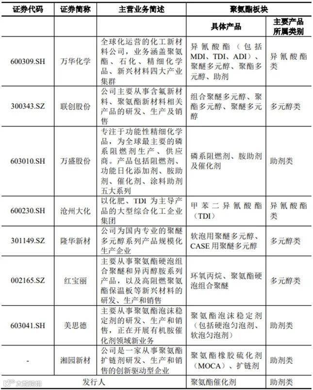
在莱赛尔纤维领域,关键原材料NMMO的国产化是一直以来制约行业发展的关键因素之一,发行人产品的推出解决了国内NMMO供应依赖进口的问题,对推动行业发展具有重要作用。目前发行人为全球NMMO的重要生产商,2021年国内市场占有率达到51.1%。随着发行人生产线的逐步达产及募投项目的实施,发行人将在莱赛尔纤维领域占据更为重要的地位。
同行业可比上市公司的比较情况:
五、核心竞争力
(1)研发与技术优势
公司建立了一套原理性技术、工艺技术及产品导向结合的研发体系,形成了包括绿色化学设计理论方法、催化剂设计和研发技术、反应器适应性设计及过程强化技术在内的涵盖化学品从研发到工业化制备的三大核心技术,所运用的绿色合成工艺具备低碳环保等一系列优势。
(2)柔性化生产优势
公司生产线均为自主深度参与设计所建,生产线在设计之初就具有可调整性强的特点、各生产车间既有通用设备设施,又有独特反应装置,公司可以柔性调整工序,加强产能利用率,解决瓶颈工序。“柔性生产”的特征使公司能够根据市场需求情况灵活调整不同产品的产量,优化配置产业链上的化工产品种类,及时契合市场需求,规避下游行业需求波动带来的业绩风险,保障公司的盈利能力。
(3)产品性能优势
精细化学品的纯度对于产品性能表现有直接影响,公司具备较强的分离提纯技术,基于对下游客户生产流程的清晰认识,能够针对产品中痕迹量特定的有害杂质,研发出可以脱除这些有害杂质的提纯工艺,以生产出品质优异的产品。
(4)绿色环保优势
基于公司对绿色化学合成技术的专注以及形成的技术优势,相较于传统精细化工企业普遍面临的严重环保问题,如准入门槛、工程手续及环保监督等,公司展现出了更为良好的适应性。在面对因环保问题而受限的产品机会或产业机会时,公司也展现出了更好的机会捕捉能力。
六、舆情态势
近期舆情热点文章:
负面舆情主要集中于:
与高校合作研发或隐而未披 研发总监入职前“现身”关联方专利发明人;
产能数据与环评“对垒” 污染物频超标排放内控或存缺失。





往期回顾

-大明电子顺利过会 新能源业务持续向好 开启高质量发展“新征程”

-安达科技连续不断科技创新驱动增加公司新的业绩增长点

-深交所主板IPO-菊乐股份经营状况分析

-深交所主板IPO-飞速创新经营状况分析

【声明】内容源于网络
0
0
上市公司网
中国上市公司网(www.ipo123.cn)是上市公司行业门户网站。服务内容有:公益服务、品牌传播、信息披露、会议服务、财经公关和智库调研等。电话:400-008-0336。
内容 3891
粉丝 0
上市公司网 中国上市公司网(www.ipo123.cn)是上市公司行业门户网站。服务内容有:公益服务、品牌传播、信息披露、会议服务、财经公关和智库调研等。电话:400-008-0336。
总阅读1.0k
粉丝0
内容3.9k