搜索
首页
大数快讯
大数活动
服务超市
文章专题
出海平台
流量密码
出海蓝图
产业赛道
物流仓储
跨境支付
选品策略
实操手册
报告
跨企查
百科
导航
知识体系
工具箱
更多
找货源
跨境招聘
DeepSeek
首页
>
上交所科创板IPO-联芸科技经营状况分析
>
上交所科创板IPO-联芸科技经营状况分析
上市公司网
2024-03-08
2
导读:中国上市公司网(www.ipo123.cn)是上市公司行业门户网站。服务内容有:公益服务、品牌传播、信息披露、会议服务、财经公关、投资者关系、ESG服务和智库调研等。电话:010-63458922
中国上市公司网/文
6月30日,广东博盈特焊技术股份有限公司(证券简称:博盈特焊;证券代码:301468)披露招股说明书,公司启动发行,将于7月10日申购,拟在深交所创业板上市。A股有望迎来防腐防磨堆焊装备第一股!
一、公司概况
联芸科技(
杭州
)股份有限公司(以下简称“联芸科技”或公司)是一家提供数据存储主控芯片、AIoT信号处理及传输芯片的平台型芯片设计企业。目前,公司已构建起SoC芯片架构设计、算法设计、数字IP设计、模拟IP设计、中后端设计、封测设计、系统方案开发等全流程的芯片研发及产业化平台。公司始终坚持核心技术自主研发和迭代创新,不断推出具有市场竞争力的大规模集成电路芯片及解决方案。
公司自成立以来一直专注于数据存储主控芯片的研究及产业化,已发展成为全球出货量排名前列的独立固态硬盘主控芯片厂商,是全球为数不多掌握数据存储主控芯片核心技术的企业之一。
公司基于自主的芯片设计研发平台,已形成多款AIoT信号处理及传输芯片的产品布局,并实现规模化商业应用。公司开发的上述芯片可广泛应用于消费电子、工业控制、数据通信、智能物联等领域。经过多年技术积累与品牌沉淀,公司已进入客户E、江波龙、长江存储、威刚、宜鼎、宇瞻、佰维、金泰克、时创意、金胜维等行业头部客户的供应链体系,并成为其在上述领域的主要供应商。
二、行业前景
根据国家统计局发布的《国民经济行业分类》(GB/T 4754-2017),公司所属行业为“信息传输、软件和信息技术
服务
业”中的“软件和信息技术服务业”,行业代码“I65”。
1、集成电路行业
随着全球对智能手机、电脑、智能可穿戴设备等移动智能终端的需求不断上升,全球集成电路产业规模也随之增大。根据ICInsights统计,2018年-2021年全球集成电路产业规模年复合增长率达到6.50%,2021年全球集成电路产业规模达到5,098.00亿美元,同比2020年增长26.10%,预计在2022年全球集成电路产业规模达到5,651.00亿美元,同比增长10.80%,增速有所放缓但仍高于平均水平。
根据中国半导体件行业协会的相关统计数据,2021年中国集成电路产业销售额达10,458.30亿元人民币,同比增长18.20%。其中,设计业销售额为4,519.00亿元,同比增长19.60%;制造业销售额为3,176.30亿元,同比增长24.10%;封装测试业销售额2,763.00亿元,同比增长10.10%。2018年-2021年集成电路产业销售量的年复合增长率达到了17.00%,产业增速较为明显。
2、集成电路设计行业
随着5G、人工智能、物联网等新一代信息技术的普及和应用,2020年和2021年全球的集成电路设计产业规模呈现增长态势,分别达到1,153.00亿美元和1,296.00亿美元,同比增长8.88%和12.40%。根据赛迪顾问预测,2022年全球集成电路设计业的产业规模将达到1,419.00亿美元,同比增长9.49%。
根据中国半导体行业协会的统计数据,2021年中国集成电路设计业全行业销售额为4,519.00亿元,同比增长19.60%,2015年-2021年中国集成电路设计业年复合增长率达到22.69%,集成电路设计业市场规模占中国集成电路产业整体比重也由2015年的36.71%提升至2021年的43.20%,在中国集成电路产业中扮演着愈加重要的角色。根据赛迪顾问预测,2022年中国集成电路设计业仍将保持快速发展的趋势,预计规模将达到5,676.40亿元,同比增长25.60%。
三、行业政策
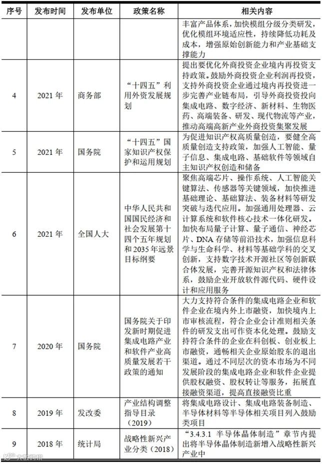
集成电路行业是国民经济和社会发展的战略性、基础性和先导性产业,是培育和发展新兴产业、推动信息化与工业化深度融合的核心和基础。政府自2000年以来将集成电路行业确定为国民经济支柱性行业之一,并先后出台了一系列针对集成电路行业的产业政策,推动了行业的迅速发展。
近期中国主要行业政策:
四、行业竞争
1、固态硬盘主控芯片
根据中国闪存市场发布的《2021年全球SSD市场分析
报告
》数据,2021年全球固态硬盘主控芯片出货量达到4.08亿颗;其中独立固态硬盘主控芯片厂商市场份额约占45%;在独立固态硬盘主控芯片市场,2021年联芸科技固态硬盘主控芯片出货量占比达到16.67%,全球排名第二。
2、AIoT信号处理及传输芯片
AIoT芯片市场空间大、下游应用领域广、竞争较为激烈,公司首款AIoT信号处理及传输芯片于2021年开始批量出货,目前量产芯片共3款,处于起步阶段。公司AIoT信号处理及传输芯片性能稳定、性价比高,具备一定的竞争优势,目前公司多款芯片正处于研发阶段,计划在2-3年内逐步量产,预计届时市场份额有望明显提升。
公司与同行业可比公司的比较情况:
五、核心竞争力
1、自主创新的研发平台体系
公司建立了以研发平台为核心的多部门协调参与的研发体系,构建起围绕SoC芯片设计平台的技术研发、中后端设计服务、芯片验证等多环节研发体系。公司根据不同产品线技术特点,通过大量数据分析及模拟验证,总结出不同产品线产品设计的技术要点,建立针对不同产品线可共享复用的设计IP模块,为后续跨产品线芯片产品快速量产和演进打下坚实基础。
2、已进入行业主要客户的供应链体系
公司目前主要客户包括客户E、江波龙、长江存储、威刚、宜鼎、宇瞻、佰维、金泰克、时创意、金胜维等,均为所在行业的标杆客户。公司固态硬盘主控芯片搭载全球七大NANDFlsah原厂颗粒不同的固态硬盘解决方案,已广泛应用于江波龙(雷克沙、FORESEE)、海康存储、致态(钛)、威刚、宜鼎、宇瞻、佰维、七彩虹、光威、台电、铭瑄、金泰克、
京东
京造麒麟、爱国者、朗科等品牌的SSD产品。
3、经验丰富的人才团队
公司高度重视集成电路芯片领域设计及研发管理人才的培养,积极引进行业资深人才,建立了经验丰富、底蕴深厚的人才团队。截至2022年6月30日,公司研发人员占总员工比例达到85.56%,具备丰富的研发经验和前瞻的战略眼光。公司的市场、运营等部门的核心团队均拥有行业内知名公司多年的工作经历,具有丰富的产业经验和专业的管理能力。
4、相辅相成的业务布局
公司的业务布局从存储主控芯片起始,充分利用建立成熟的芯片研发平台,在分析AIoT市场前景和产品特点的基础上,分别于2017年和2019年开始布局AIoT信号处理及传输芯片业务。
公司的固态硬盘主控芯片和AIoT信号处理及传输芯片同属于系统级大规模芯片(SoC),在技术上可以充分实现通用IP技术共享、SoC平台技术共享,不仅有效节省了芯片研发成本,缩短了芯片研发周期,而且降低了芯片出错概率。同时公司的固态硬盘存储主控芯片和AIoT信号处理及传输芯片能够对数据进行处理、传输、存储,相辅相成,随着对系统芯片的功能丰富度和集成度要求越来越高,未来两大业务芯片技术的融合会为客户带来更有价值的创新产品。
5、稳定可靠的供应链体系
公司作为Fabless设计公司,注重建立稳定可靠的供应链体系,已与知名晶圆代工厂、封测厂建立良好的合作伙伴关系,积累了丰富的供应链管理经验,有效保证了供应链运转效率和产品
质量
,打造出稳定可靠的供应链体系。
往期回顾
-
裕太微(688515)接待山西证券等多家机构调研 商用领域应用持续扩宽
-
铁建重工(688425)两会新声 以新质生产力推动地下空间产业链升级
-
两会最新发布2024年政府工作任务出炉
-
正确理解新质生产力核心思路
【声明】内容源于网络
0
0
上市公司网
中国上市公司网(www.ipo123.cn)是上市公司行业门户网站。服务内容有:公益服务、品牌传播、信息披露、会议服务、财经公关和智库调研等。电话:400-008-0336。
内容
3891
粉丝
0
关注
在线咨询
上市公司网
中国上市公司网(www.ipo123.cn)是上市公司行业门户网站。服务内容有:公益服务、品牌传播、信息披露、会议服务、财经公关和智库调研等。电话:400-008-0336。
总阅读
34
粉丝
0
内容
3.9k