搜索
首页
大数快讯
大数活动
服务超市
文章专题
出海平台
流量密码
出海蓝图
产业赛道
物流仓储
跨境支付
选品策略
实操手册
报告
跨企查
百科
导航
知识体系
工具箱
更多
找货源
跨境招聘
DeepSeek
首页
>
深交所创业板IPO-昆仑新材经营状况分析
>
深交所创业板IPO-昆仑新材经营状况分析
上市公司网
2024-03-19
0
导读:中国上市公司网(www.ipo123.cn)是上市公司行业门户网站。服务内容有:公益服务、品牌传播、信息披露、会议服务、财经公关、投资者关系、ESG服务和智库调研等。电话:010-63458922
中国上市公司网/文
6月30日,广东博盈特焊技术股份有限公司(证券简称:博盈特焊;证券代码:301468)披露招股说明书,公司启动发行,将于7月10日申购,拟在深交所创业板上市。A股有望迎来防腐防磨堆焊装备第一股!
公司概况
昆仑新材是国内较早从事锂离子电池电解液生产的企业,生产的锂离子电池电解液广泛应用于新能源汽车动力电池、消费电池、储能电池等领域,是
报告
期内公司收入的主要来源。随着电池终端应用的发展,电池产品技术不断发展和迭代,公司在半固态电池电解液、钠离子电池电解液、固态电解质、凝胶态电解液等新型电池材料领域进行了前瞻技术开发和工艺实践,并已实现量产出货或形成样品,以应对未来市场需求,保持竞争优势。
行业前景
锂离子电池电解液行业的其他下游应用仍在不断丰富中。在动力电池应用领域,随着锂离子电池成本进一步降低和行业标准的提升,电动汽车的渗透率持续提升。此外,电动自行车以及低速电动车越来越多地使用锂离子电池替代传统铅酸电池;在消费电池应用领域,5G技术的成熟及大规模商业化应用将催生智能移动设备的更新换代需求。
此外,可穿戴设备、无人机、无线蓝牙音箱等新兴电子产品的兴起亦将为消费电池带来新的市场。在储能电池应用领域,电网储能、基站备用电源、家庭光储系统、电动汽车光储式充电站等都有着较大的成长空间。下游应用市场的巨大潜力将促进锂离子电池材料行业的蓬勃发展。
根据研究机构伊维经济研究院发布的《中国锂离子电池电解液行业发展白皮书(2023年)》,在锂电池出货量的带动下,预计2025年全球电解液出货量将增长至247.30万吨;中国电解液总体出货量可达到215.10万吨。
2017年以来,全球电解液市场规模整体呈逐年上升的趋势。2022年以来,随着锂电需求增长带动电解液出货量大幅增加,全球电解液市场规模达到824.20亿元,同比增长92.39%。2022年,中国电解液市场规模为695.00亿元,同比增长达98.67%。预计2025年全球电解液市场规模将达到1,333.1亿元,中国电解液市场规模将达到1,140.2亿元。
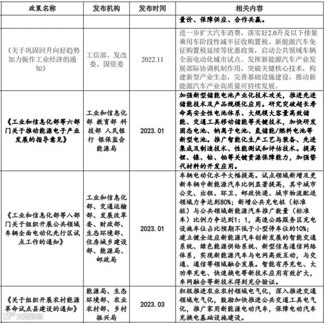
行业政策
随着社会发展,环保节能理念日益受到世界各国政府的推崇,汽车电动化已经逐步成为市场发展方向。相关主管部门先后颁布了一系列规范和促进锂电行业发展的法律法规及产业政策,与锂离子电池电解液产业发展相关的法律法规及相关政策主要如下:
行业竞争
2022年,昆仑新材锂离子电池电解液国内市场份额排名第五位。在国内主要从事锂离子电池电解液业务的企业中,
广州
天赐高新材料股份有限公司、
深圳
新宙邦科技股份有限公司、
宁波
杉杉股份有限公司、江苏瑞泰新能源材料股份有限公司、
珠海
市赛纬电子材料股份有限公司等公司经营规模位列行业上游,2022年度国内市场份额位列前十,与公司主营业务、经营规模、行业地位可比,具体情况如下:
核心竞争力
技术优势
昆仑新材作为国内较早从事锂电池电解液研制和生产的企业,在长期技术创新和生产实践过程中,形成了广泛和深厚的技术积累。公司在研发过程中运用模拟仿真、数据挖掘等先进技术,从电解液
角度
对电池性能进行精准调控,并提升电池产品的一致性和配组率,从而帮助客户提升其产品的性能水平与电池产品的成本竞争力。公司在锂电池电解液领域开发了阻燃高安全技术、钴酸锂4.5V以上高电压电池电解液技术、高镍三元电池电解液技术、高硅负极电解液技术、-40℃以下放电超低温电解液技术、85℃循环超高温电解液技术、200C以上放电高
功率
电解液技术及硅碳与金属锂复合负极电解液技术。
除液态锂电池电解液以外,公司还开发了半固态电池电解液技术、凝胶态电解液技术、一次锂电池电解液技术、钠离子电池电解液技术和用于固态电池的固态电解质技术等。此外,公司在添加剂、锂盐和其他新型电解液原材料等关键原材料合成领域也形成了一定技术储备。
产品工艺方面,公司通过长期生产实践形成了高效的电解液制备工艺。该等工艺能够提高电解液产品的稳定性和一致性,提升产品的
质量
控制水平以及工艺精度,使得公司一般产品的相关技术指标均优于行业标准;工艺中使用的新型预溶解技术能够显著提高电解液的生产效率,减少能源消耗,促进生产过程的低碳化进程。
客户资源优势
昆仑新材广泛的客户基础、优质的客户结构为公司应对下游电池行业不断变化的市场需求提供了竞争优势。近二十年来,锂电池应用领域从数码消费品拓展至电动汽车再到电化学储能,锂电池的应用规模和市场空间出现了巨大的增量。公司顺应电池技术的演进趋势和行业市场空间不断拓展的机遇,持续进行技术和产品创新,扩建产能提升交付能力,不断扩大客户基础,覆盖了锂电池三大应用领域。
公司在长期合作中与客户发展出密切的合作关系,形成了良好的客户结构。公司既
服务
大型龙头企业,又储备了一批迅速发展的新兴中小型企业客户,形成了消费/动力/储能齐头并进、大中小型客户协同发展的客户结构,如消费电池领域代表性企业ATL、力神电池、紫建电子等,动力和储能电池领域的代表性企业CATL、亿纬锂能、孚能科技、瑞浦能源、赣锋锂电,两轮车动力电池领域代表企业天能电池、超威集团等,均是与公司持续合作的客户。同时,公司还成功进入SK、LG的供应链,成为该等企业的电解液生产商。
在传统的锂离子电池电解液之外,公司紧跟电池技术的前沿发展,研发出钠离子电池电解液、半固态电池电解液等新产品,继而发展了一批新型电池企业客户,如以江苏传艺为代表的钠电池企业,以卫蓝新能源和清陶能源为代表的固态/半固态电池企业等。
产品优势
昆仑新材在长期的研发和生产实践过程中,发展了丰富的产品线,在高电压钴酸锂电池、高电压中高镍三元电池、富锂锰基电池、镍锰酸锂电池、高硅负极电池、宽温磷酸铁锂电池、超高功率电池等领域,公司可实现快速精确输出电解液产品方案,帮助客户在激烈的市场竞争中抢占先机,产品应用领域覆盖了消费电池、动力电池和储能电池。
目前,昆仑新材已量产的代表性产品包括:①自主研制的半固态电池电解液,该产品在国内率先量产,实现低温性能、倍率性能、高温性能和安全性能的综合提升;②自主研制的阻燃高安全电解液,该产品在满足电池电性能的前提下,通过了包括针刺、热冲击、热箱、海水浸泡、真空环境、加
速度
等系列安全测试;③凭借精准快速的研发能力,公司自主研发的中高镍高电压三元电解液已实现供货;④2021年公司自主研发的钴酸锂为正极、硅碳为负极的4.5V电解液,性能达到国内领先水平;⑤公司自主研发的钠离子电池电解液已在国内率先实现量产供货。
锂离子电池电解液产品的质量以及工艺精度是衡量锂离子电池电解液企业核心竞争力的重要指标,公司一般产品的相关技术指标均优于行业标准。在产业链不断调整整合、电池技术迭代加速的大背景下,公司立足于产品与技术创新,不断提高电解液配方快速精准匹配能力、电解液原理性研究水平和原材料合成的技术能力,结合低碳、绿色发展的理念,加速产品的更新迭代,不断提升公司的产品竞争力。
往期回顾
-
川环科技:3月17日控股股东、实际控制人承诺6个月内不减持
-
证监会重拳出击最新发布提高上市公司质量意见
-
北向资金3月11-15日最新动态
-
裕太微(688515)接待华创证券等机构调研 产品已应用至汽车充电桩
【声明】内容源于网络
0
0
上市公司网
中国上市公司网(www.ipo123.cn)是上市公司行业门户网站。服务内容有:公益服务、品牌传播、信息披露、会议服务、财经公关和智库调研等。电话:400-008-0336。
内容
3891
粉丝
0
关注
在线咨询
上市公司网
中国上市公司网(www.ipo123.cn)是上市公司行业门户网站。服务内容有:公益服务、品牌传播、信息披露、会议服务、财经公关和智库调研等。电话:400-008-0336。
总阅读
1.0k
粉丝
0
内容
3.9k