大数跨境

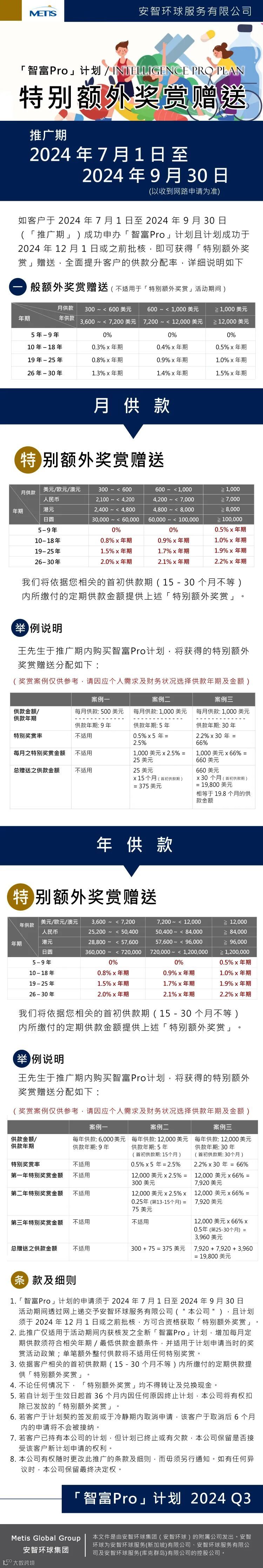
安智香港-智富Pro计划-2024年第​三季度特别额外奖赏

安智香港-智富Pro计划-2024年第​三季度特别额外奖赏 安智环球
2024-06-25
1
导读:安智香港-智富Pro计划-2024年第​三季度特别额外奖赏


安智环球集团

Metis Global Group

安智环球集团(安智环球)为一间金融集团,致力于为亚洲客户提供新颖多元的信托和财富管理解决方案。作为一间拥有良好基础的集团成员,安智环球服务(新加坡)有限公司、安智环球服务有限公司及安智环球服务(库克群岛)有限公司提供来自司法管辖区完善信托保护的信托解决方案,为客户提供全方位的资产保护。


核心价值


M

aking an Impact 正向影响

我们企业的宗旨是为客户、业务合作伙伴、员工及社会群体,给予积极正向的影响。

E

mpowerment 赋权管理

彼此尊重、互相信任和敢于担当的工作环境,让所有员工乐于分享,自由表达意见,发挥特长并创建自我价值。

T

eamwork 团队合作

相互尊重和信任,接纳彼此的差异。同心协力,更胜单打独斗,上下一心,共创佳绩。

I

ntegrity 正直清廉

坦诚、真实及忠诚的工作态度。勇于承担责任,坚守承诺,不畏艰辛,勇往直前。

S

ervice to Others 真诚服务

我们秉持专业的精神,贡献我们的时间、精力及资源为您服务,这是我们至高无上的荣幸,也是我们服务的精神。



点击【阅读原文】,分享文章,获取积分

积分小帮手:透过推送文章上的【阅读原文】或菜单上的【热门焦点】查看文章并分享给他人,才有机会获取积分。



【声明】内容源于网络
0
0
安智环球
安智环球是一家以信托为主要业务的金融理财公司,成立于香港特别行政区。安智环球希望以自身的实力,成为委托人最安心的依靠及最智慧的选择
内容 711
粉丝 0
安智环球 安智环球是一家以信托为主要业务的金融理财公司,成立于香港特别行政区。安智环球希望以自身的实力,成为委托人最安心的依靠及最智慧的选择
总阅读9
粉丝0
内容711