☝️点击上方蓝字 关注我们

出品 | 妙投APP
作者 | 张贝贝
头图 | 视觉中国
近期,“合成生物”是市场和投资圈的热门题材。
《2024年国务院政府工作报告》中提及,要加快发展新质生产力,积极打造生物制造新增长引擎。随后,有关专家表示目前由国家发改委牵头,工信部和科技部等部门联合制定的国家生物技术和生物制造行动计划有望在近期出台。
且北京5月23日印发的《北京市加快医药健康协同创新行动计划(2024-2026年)》,明确提到将合成生物作为部署“核爆点”专项项目之一,加速技术前沿成果转化,更是验证了上述政策支持行业发展的判断。
合成生物作为生物制造新的生产方式(具有降本环保特点),显然处于政策红利期。
关键是,“合成生物”爆火下,当下投资价值如何?是概念炒作还是具有商业化落地价值?

本文从以下几个维度展开讨论:
1)合成生物是什么?为何投资需要关注?
2)合成生物应该怎么投?投资企业如何筛选?
3)按上述方法对该赛道布局企业的业务发展情况分析讨论。
#01合成生物是什么?
合成生物学,可以理解为生物学的工程化。就是综合生物学、基因组学、工程学和计算机等多个学科的知识和技术,对部分生物元件优化、改造或重新设计,再与其他生物元件重新构建成具有期望功能的生物系统,最后通过发酵、纯化来生产各种我们想要的东西,包括治疗疾病的基因药物、柴油等燃料、塑料、尼龙之类的化工品等……
常见的合成生物元件包括启动子、基因调控元件、信号传导元件等。
1)启动子是一段DNA序列,能在某些特定条件下激活基因表达;
2)基因调控元件是可调节基因的表达水平和时机的序列,包括增强子和抑制子等;
3)信号传导元件负责在细胞内传递信号,触发特定的生物学响应。

相较传统化工合成,合成生物技术底物原料通常为淀粉、玉米等粮食原料以及秸秆等废弃物,具备环保和循环经济等优势,在“双碳”背景下潜力较大。据WHO及中科院天津工业生物技术研究所统计,目前生物制造产品平均节能减排30%-50%。
同时,依托微生物代谢途径有望得到传统化工过程难以合成的产物,实现新物质的创造。
即,合成生物学更像是一个底层平台,本质上是对医疗、消费、农业、化工等整个生产制造行业进行科技升级,这也是其被多个国家认为是颠覆性前沿技术,以及成为我国新质生产力关键赛道的重要原因。
#02为啥投资要关注合成生物?
总体看,合成生物在政策支持、技术迭代有突破下,想象空间较大;同时,该赛道有多个概念“标签”,市场关注度较高,投资价值值得关注。详见下文。
1)合成生物不只是概念,技术层面已可支持产品商业化落地
实质上,合成生物不是一个“新事物”,从2000年发展至今已二十余年。
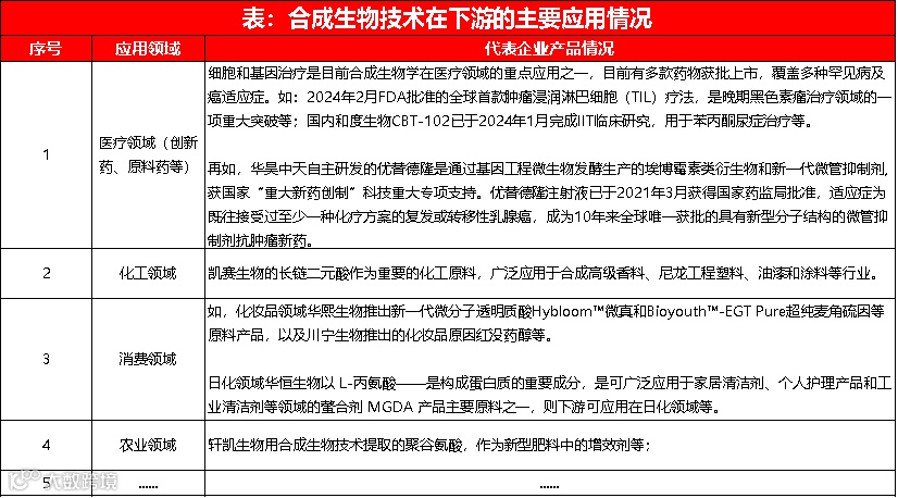
从下游应用看,合成生物技术不仅仅是概念,目前已涵盖医药、化工、能源、食品及农业等众多领域,并有商业化产品落地,则未来更多是产品数量以及不同类型产品的拓展。

(资料来源:公开资料梳理)
则,技术层面看,已支持合成生物应用的产品商业化落地。
同时,技术支持下,国内在合成生物应用领域的基础研究靠前。根据《从入选中国科学十大进展看合成生物学的发展》,从2010年到2021年10月末全球范围内同时与“synthetic biology”和“drug”相关的文献共发表17718篇,数量上中国位居全球第二。

此外,合成生物应用相关的基因/DNA测序、基因编辑、基因合成等底层技术在已有突破下,经过多轮迭代,成本有较大幅度下降。如测序成本这些年下降了约10万倍。据美国国家卫生研究院估计,2022年每兆碱基的基因测序成本从2001年的1000美元下降至0.01美元。
未来随着合成生物技术应用引入AI人工智能助力,有望进一步提效降本,并推动市场对合成生物产品的需求进一步增加,支撑产品商业化加速落地。

注:摩尔定律指的是,当价格不变时,半导体芯片中可容纳的元器件数目,约两年便会增加一倍,其性能也将同比提升。
2)政策支持+产业融资,双重驱动合成生物加速发展
“碳中和”大环境,以及基于合成生物学可在缓解粮食危机和气候变化等方面提供支撑,国内政策支持该赛道发展(如本文开头所述,不再过多讨论)。要注意的是,在当下发展新质生产力的大背景下,未来合成生物相关政策有望继续落地,并支撑行业空间的增长。
而资本市场上紧跟政策,产业融资加速,即便这几年资本寒冬下,其行业热度也居高不下,也进一步助力合成生物布局企业的业务发展。

(资料来源:智研咨询、飞鲸投研)
注:2023年数据是来源于飞鲸投研统计的截至2023年12月10日最新轮次披露金额,或超150亿元人民币。
则从发展阶段看,目前国内合成生物行业渗透率仅0.8%,处于发展初期导入期。但结合上述政策支持、技术不断迭代有所突破以及产业融资加快驱动下,妙投认为该赛道或已处在向成长期跃迁的关键节点,未来将在更多产品生产及市场培育拓展层面发力,行业发展将加速。
据中商产业研究院发布的《2024-2029年中国合成生物行业前景预测与投资战略规划分析报告》,2022年中国合成生物市场规模约为67.36亿元,2023年约为86.26亿元,预计2024年市场规模将继续增长至105.16亿元,2022-2024年CAGR约25%,增速还是比较快的。
参考投资圈常用的产业生命周期模型,包括导入期(渗透率10%以下)、成长期(10%-30%/40%)、成熟期和衰退期。其中,行业在导入期和成长期阶段的增长速度是最快的,是企业成长的“甜蜜期”。则,投资选择这个时期入局,往往能够获得更高的投资胜率。
只不过,导入期大多数企业处于技术突破验证期,还未盈利或利润率不高,这个阶段凭借较好的产业发展前景,一级市场投资较为火爆;而成长期企业的业绩增长和估值会双重提升,二级市场投资的体验感会很好。
要注意的是,即使行业处于导入期,若向成长期跃迁发展的支撑较强,则当下阶段或许是该行业业绩和估值边际改善的前期,反而可能是投资布局的较好时期。

所以,在政策支持、技术迭代,以及行业有望加速向成长期跃迁发展下,国内合成生物行业有望加速发展,并支持布局企业的业绩增长;同时,合成生物所拥有的“碳中和”概念、“新质生产力”概念也使其获得资本市场较多青睐,这也是其投资价值值得关注的重要原因。
那么,关键是这个赛道的投资策略应如何制定,胜率更高?
#03自上而下,先赛道再企业筛选
从合成生物不同行业应用的市场规模看,医疗领域和化工领域的推进较快,主要系医疗领域本身就是建立在生物技术之上,合成生物拓展相对会容易;而化工领域对降低成本以及环保的诉求强烈下,放量也较快。


展望未来,短期看(0-10年),随着合成生物学的应用推广加快,医疗、化工、食品等行业均有望受到合成生物学技术进步带来的影响加速拓展。
不过,合成生物的许多底层技术可以通用,甚至可以不同领域的产品生产都可通用,如Amyris的生物燃油生产线,同时可以作为维生素E的生产线。所以目前合成生物应用规模较大的医疗领域、化工领域,优势更大,在政策支持下发展或更快。
进一步拆分看,医疗领域中的药物研发(细胞治疗、基因治疗等)虽然价值量大,但临床周期长,风险高,拓展难度大。相比之下,原料药、中间体的审批门槛低些,预计落地化应用会更快。而化工领域,像基础化工原料,化妆品原料等精细化工的应用均是大势所趋。

那么,在此基础上,企业层面应该如何筛选?可以从以下三个维度进行:
第一,看公司的技术是否支持产品商业化落地,则有落地产品的企业优势更大。
第二,比较各企业商业化产品下游应用的市场空间、竞争格局、成本优势等,进行销售天花板以及市场销售拓展难易等综合排序。
第三,进一步比较产品布局覆盖的下游领域,领域越多,抗风险能力越强。

(资料来源:妙投梳理)
以医疗领域布局的企业筛选为例:
目前,国内医疗领域应用合成生物的上市企业包括川宁生物、富士莱、拓新药业、山河药业、诚达药业、华恒生物等。
第一,技术对比。对比看,川宁生物、富士莱、拓新药业有落地化产品,则合成生物应用的技术层面竞争优势是比较强的。
第二,产品下游应用的市场空间、竞争格局等对比。
1)川宁生物:公司于2023年获批、现上市销售的红没药醇属于化妆品原料。据美业颜究院数据,2023年9月4日-2023年10月3日,红没药醇商品霸占淘系平台当月销量榜首,主要功效品类多集中在洗护、护肤领域,可看到市场应用空间还是比较大的。
从竞争格局看,结合川宁生物调研交流,主要竞争对手为巴斯夫。
成本对比看,川宁生物通过合成生物学技术生产的红没药醇,接近天然提取的品质,成本上相较于化学法合成的红没药醇具有竞争优势。
所以,整体看,川宁生物目前落地的合成生物产品红没药醇的市场竞争优势还是比较强的。
2)富士莱:公司的硫辛酸原料,可用于治疗慢性肝炎、牛皮藓、红斑性狼疮等药物,市场空间还是可以的。
从市场竞争格局来看,硫辛酸竞争格局稳定。全球的硫辛酸基本由国内厂商供应,主要集中于富士莱和同禾药业两家企业,2020年同禾药业出口额占比为42.37%,富士莱出口额占比为37.61%。同时,上述两家企业也是国内硫辛酸供应的龙头,合计市占率维持在80%左右。
3)拓新药业:公司公告,其合成生物学相关产品实现的收入占营收的比例不足5%。没有看到具体产品,无法判断更多。不过,收入贡献占比不大,预计合成生物带来的增量也有限。
从上述维度进一步判断看,川宁生物、富士莱的竞争优势或更大。
第三,不同企业商业化产品覆盖的领域情况对比。
目前,川宁生物、富士莱已上市的产品均1款。
但川宁生物除上市产品外,还有合成生物技术应用在不同领域的产品有望在2024年能够投产并形成收入,包括麦角硫因、角鲨烷、依克多因等化妆品原料,以及可用于保健品或医药领域的原料5-羟基色氨酸,还有农业饲料添加剂肌醇等产品,所以川宁生物的优势会更大。
则,综合合成生物应用推进进展及竞争优势排序的话,川宁生物>富士莱>拓新药业>山河药辅、诚达药业、华恒生物等。这也与4月25日合成生物概念开始活跃,而后下行调整至今,川宁生物在资本市场累计涨幅保持靠前相匹配,也可说明上述企业筛选有一定的参考价值。
注:4月25日中关村论坛年会上,中国工程院院士谭天伟提到国家有望在近期出台生物制造产业行动计划。合成生物学作为生物制造新的生产方式,将率先受益。在上述背景下,合成生物赛道资本市场开始活跃。

(资料来源:公开资料梳理)
总结看,国内合成生物在政策支持下,成长空间较大,值得关注。其中,从应用领域拓展看,医疗领域的原料药和中间体、以及化工品领域的合成生物应用发展会更快些。
具体到企业投资筛选时,先看技术,再选品,最后看领域拓展。其中,三项均有支撑的企业竞争优势最大;单一领域覆盖,有商业化产品落地,且差异化优势较强的企业优势次之;而目前仅处于布局阶段,未有产品商业化落地的企业竞争优势最弱,更多的是概念炒作。
*以上分析讨论仅供参考,不构成任何投资建议。
—————▪ 作者粉丝群招募▪ —————
各位读者如果对本篇文章有疑问,可以长按下方二维码,添加好友,与作者一对一沟通。
此外,作者还对CXO、医美、药店、血制品以及具有主题机会的阿兹海默概念、多肽减重药等领域有覆盖,侧重产业分析和布局企业优劣势分析,感兴趣的读者可以长按下方二维码,与作者进行更多热门赛道和相关上市公司的深度交流。

——————▪ 推荐阅读▪ ——————




