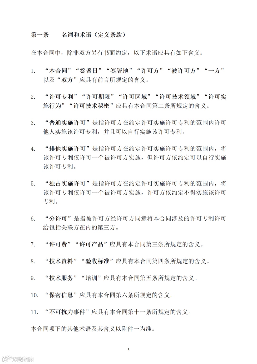
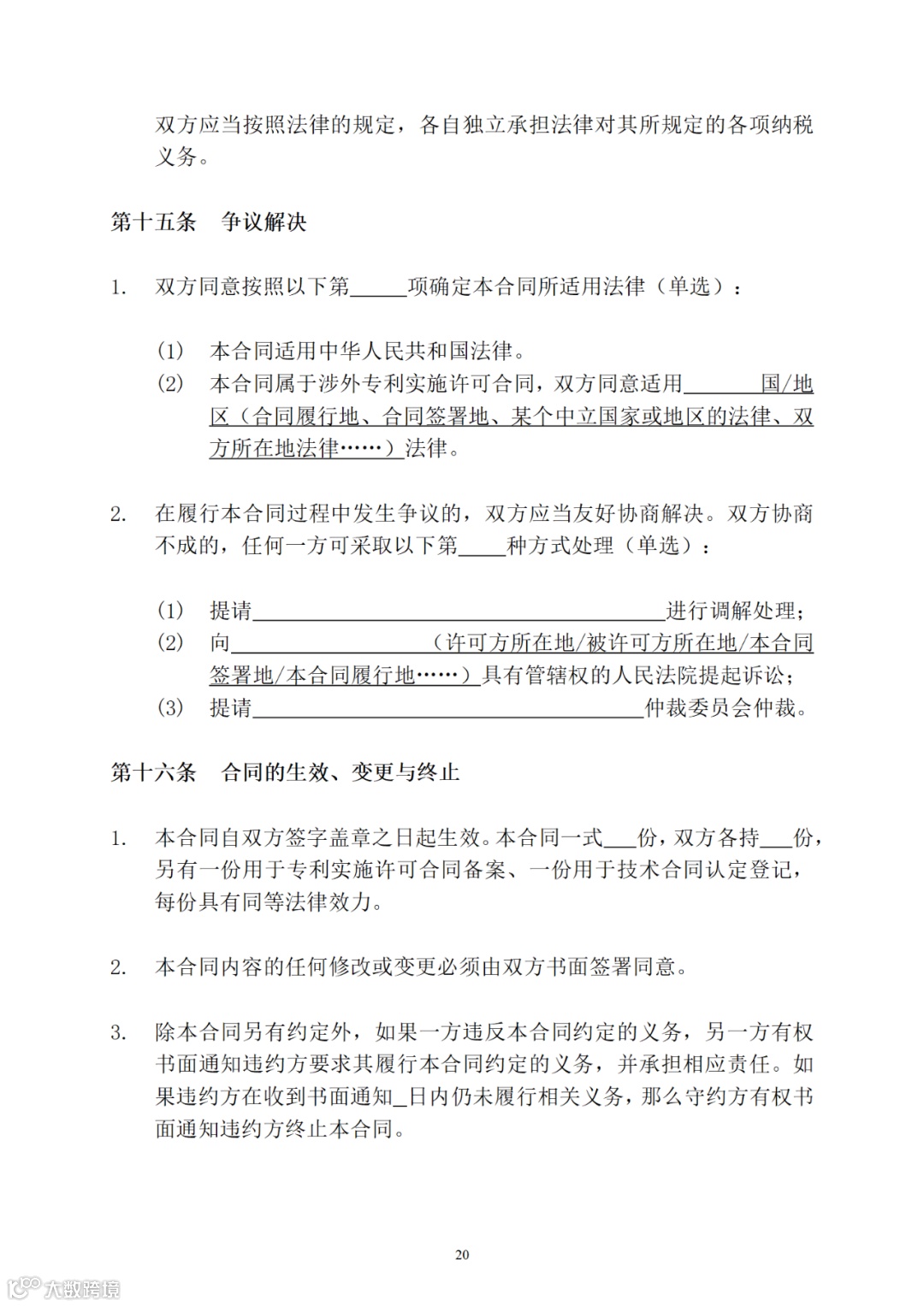
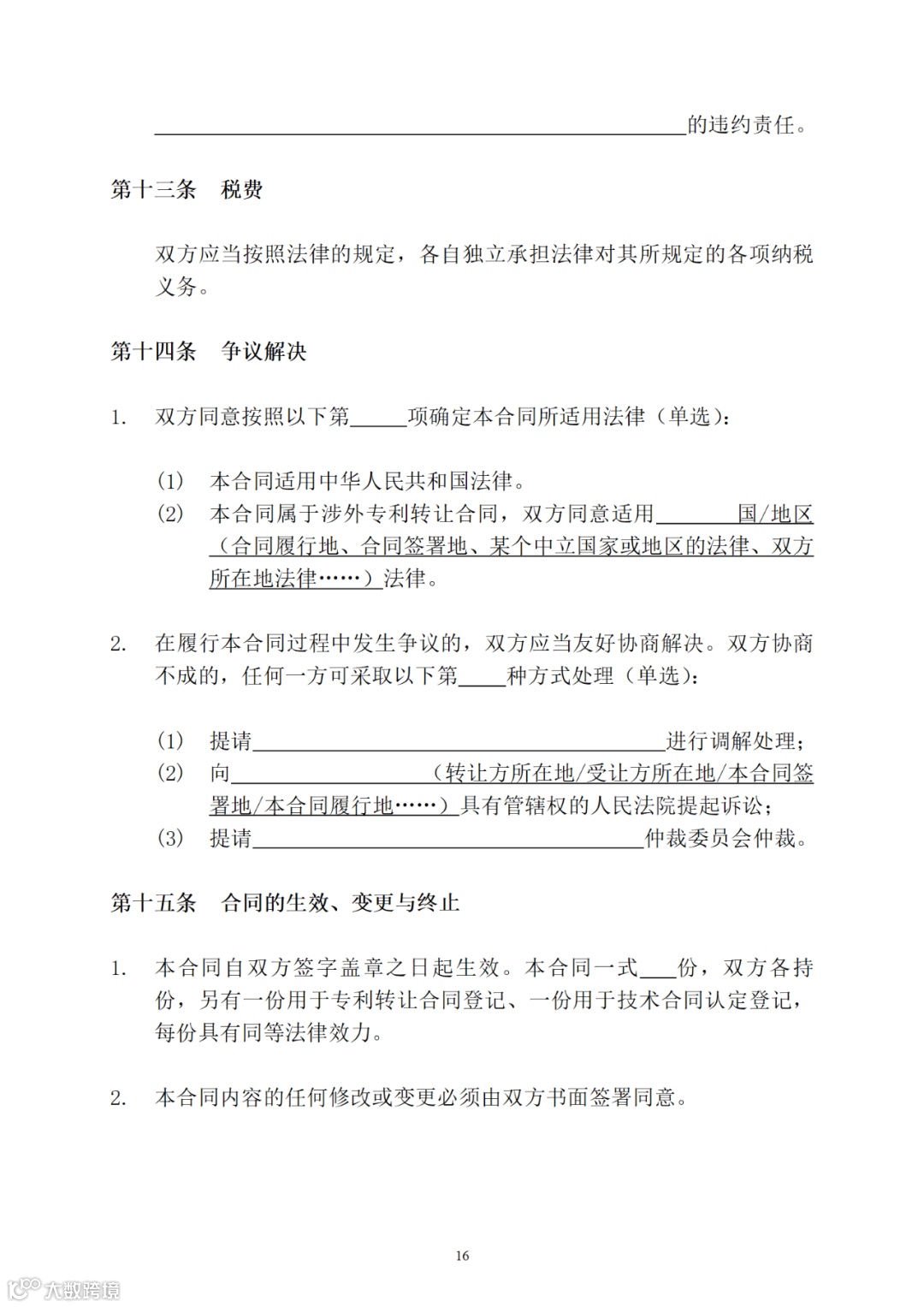
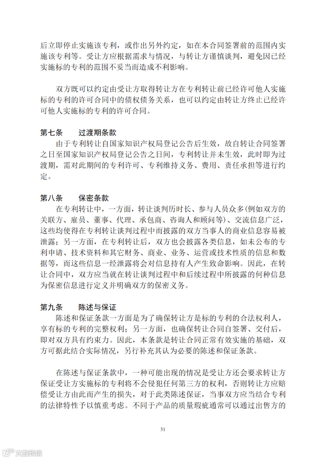
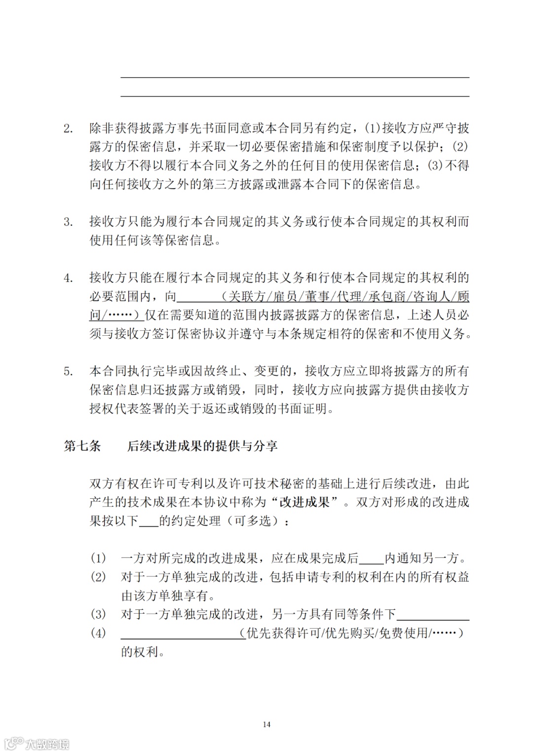
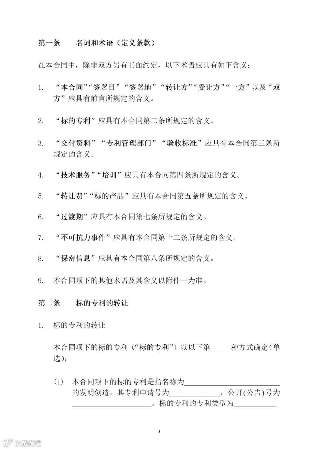
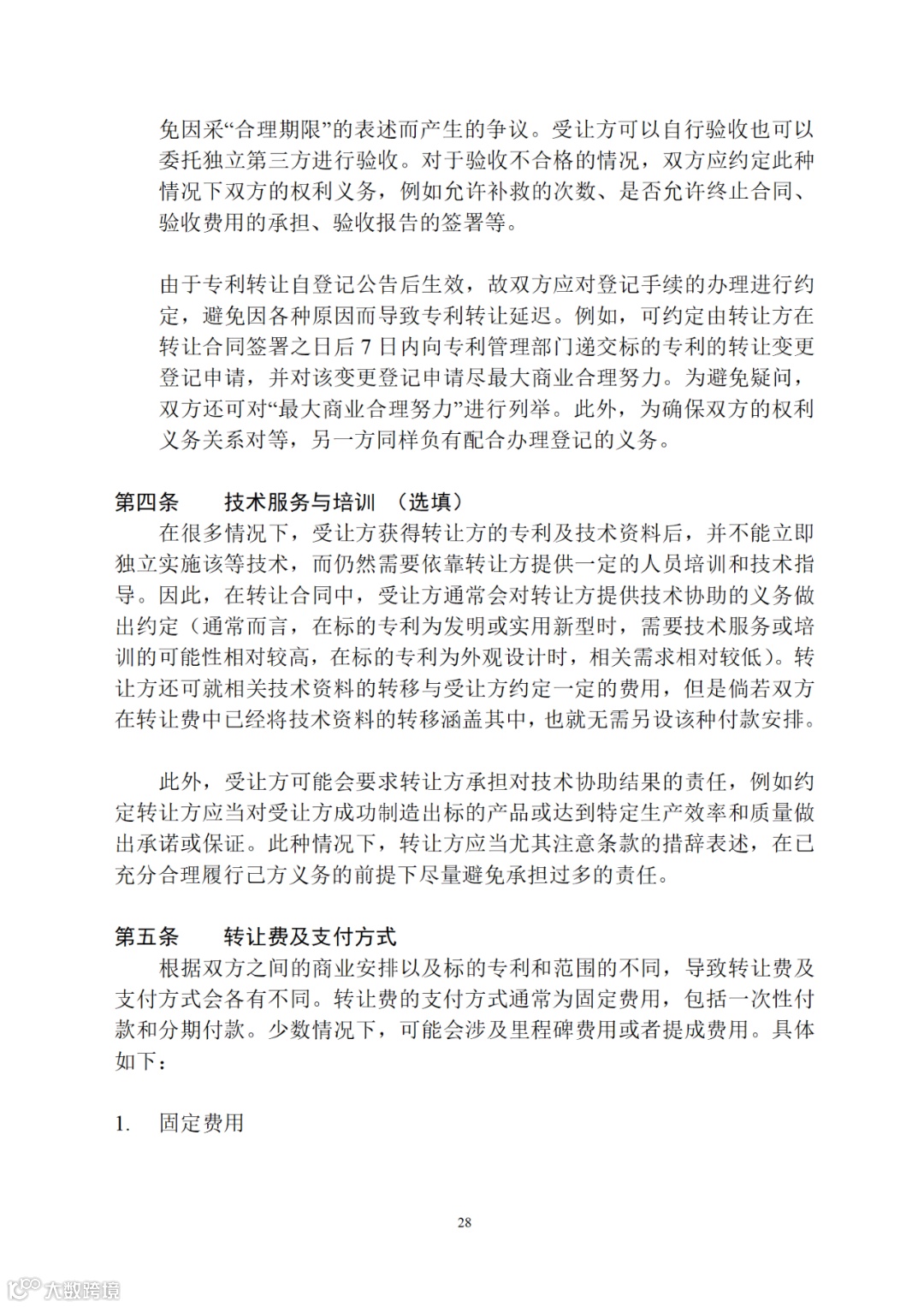
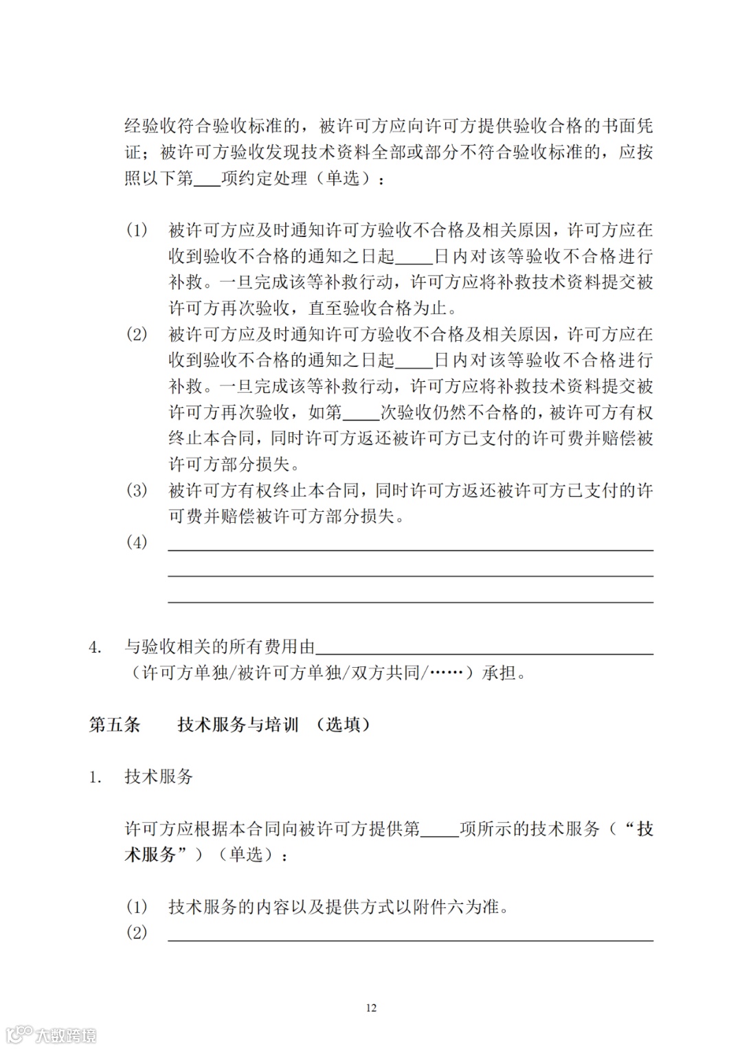
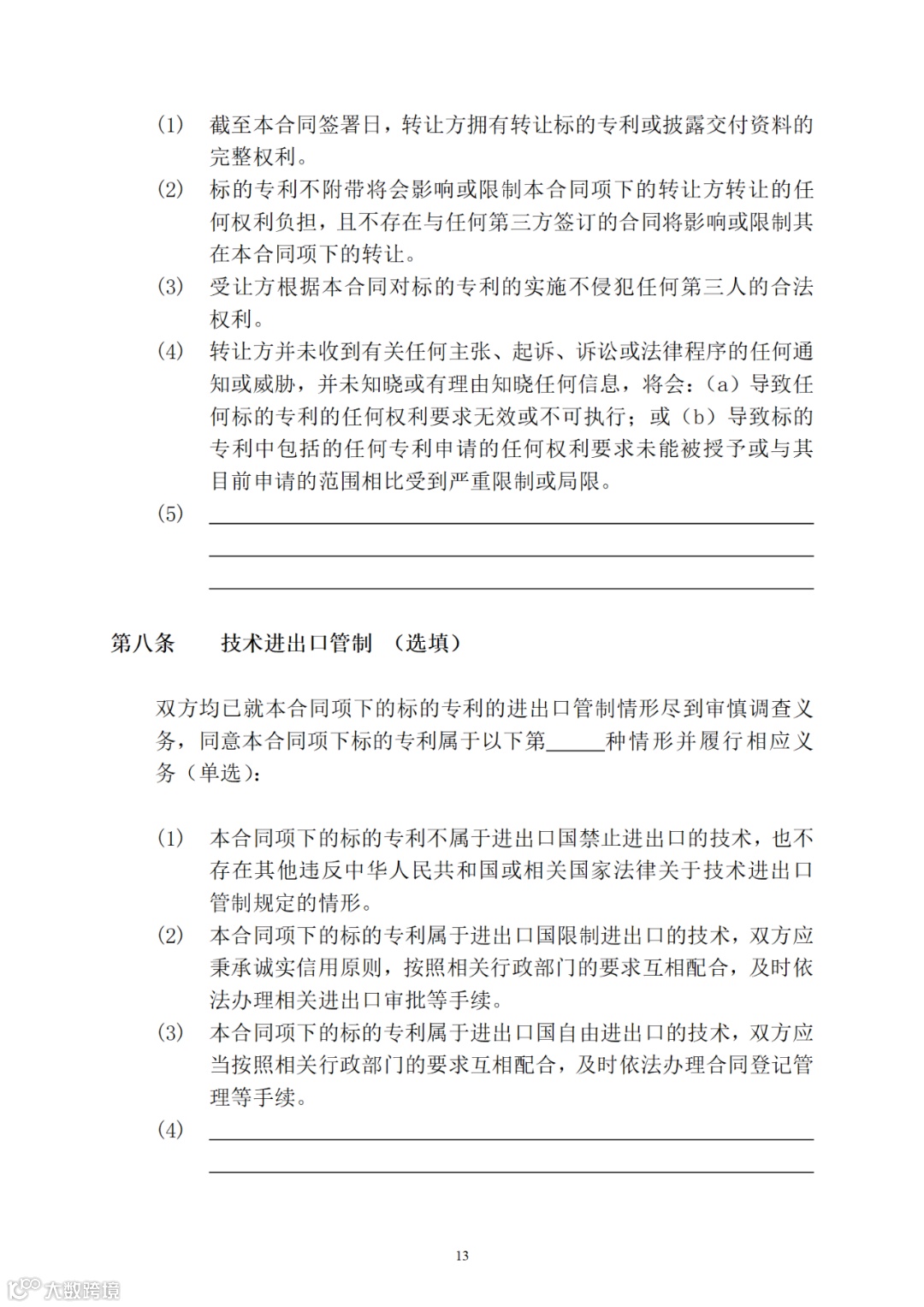
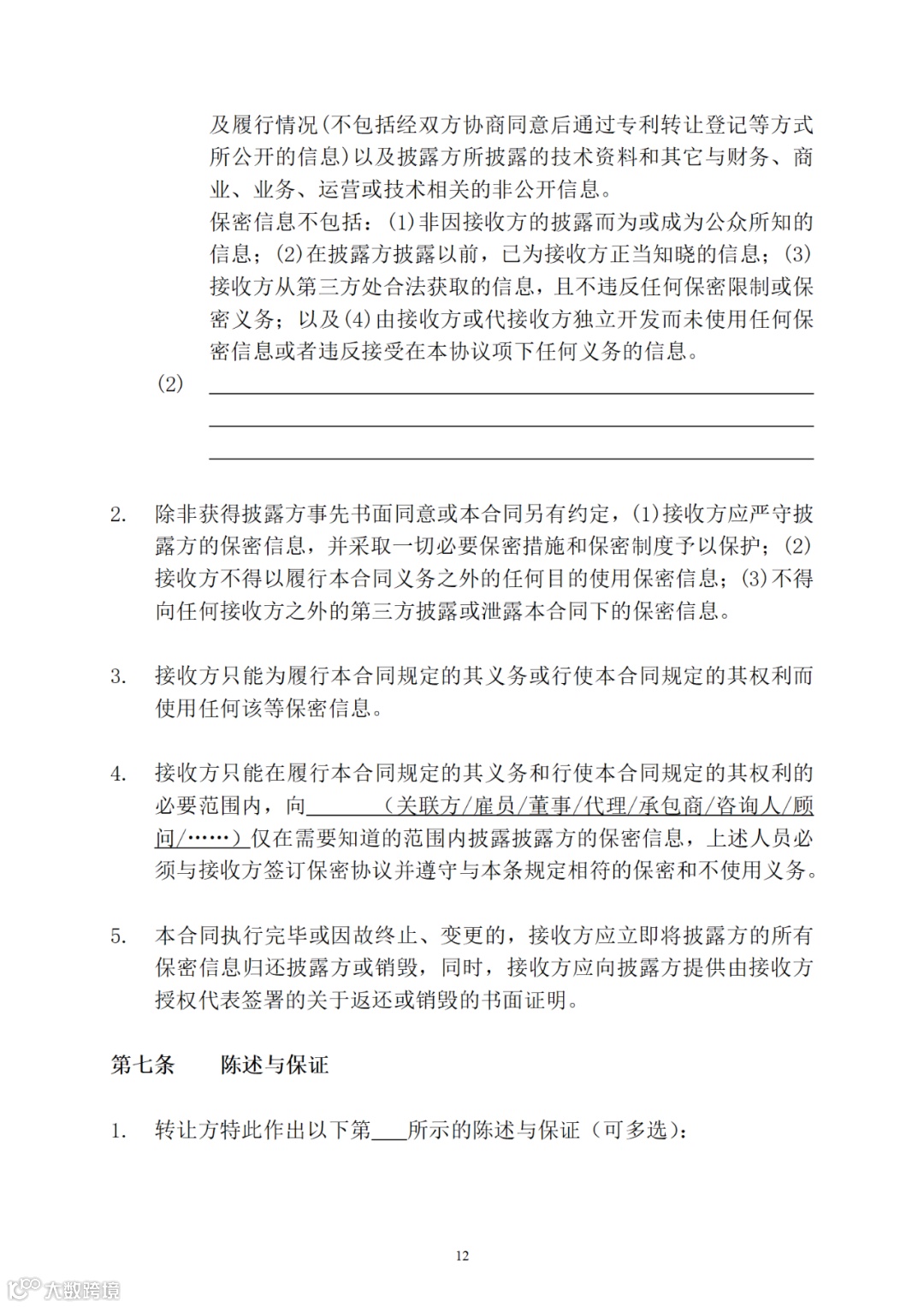
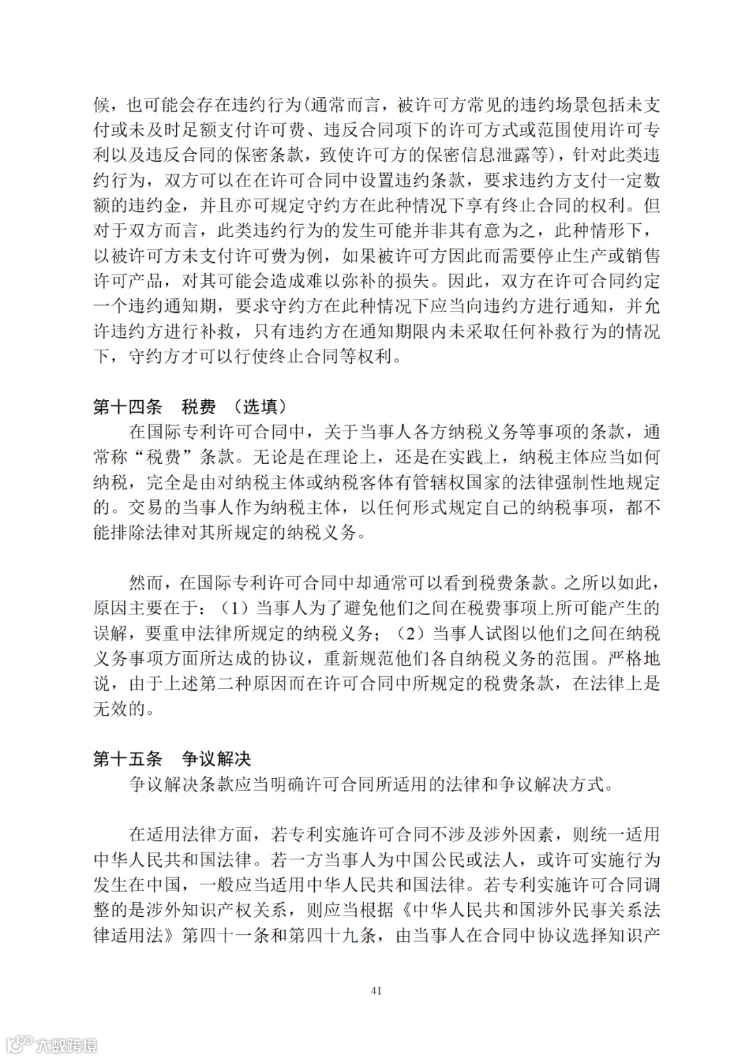
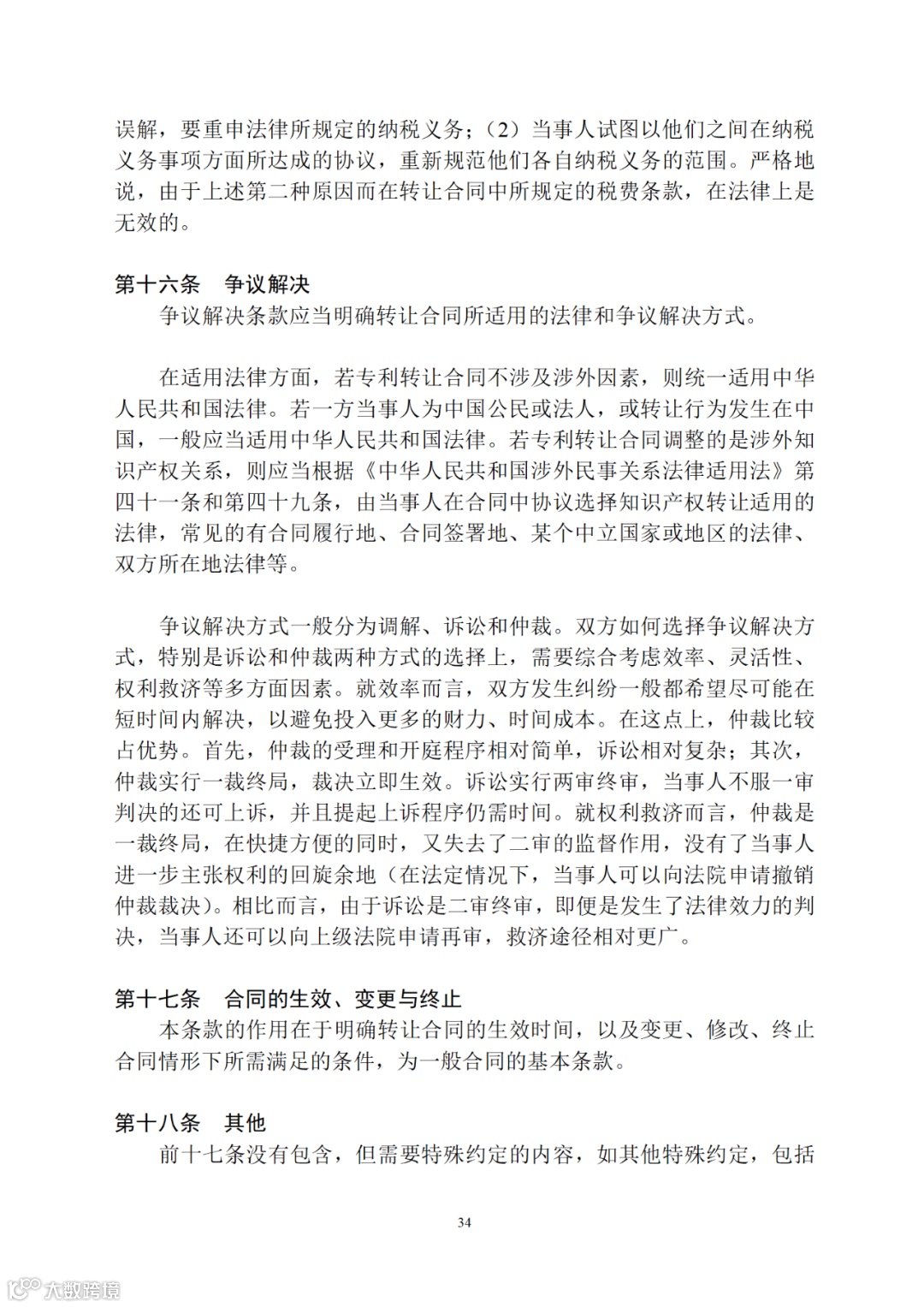
近日,国家知识产权局发布了关于专利权转让、专利实施许可合同模板及签订指引公开征求意见的通知。其中提到,《专利转让合同模板及签订指引(征求意见稿)》和《专利实施许可合同模板及签订指引(征求意见稿)》现向社会公开征求意见,有关单位和各界人士可于2022年1月15日前,提出具体修改完善意见。

关于专利权转让、专利实施许可合同模板及签订指引公开征求意见的通知
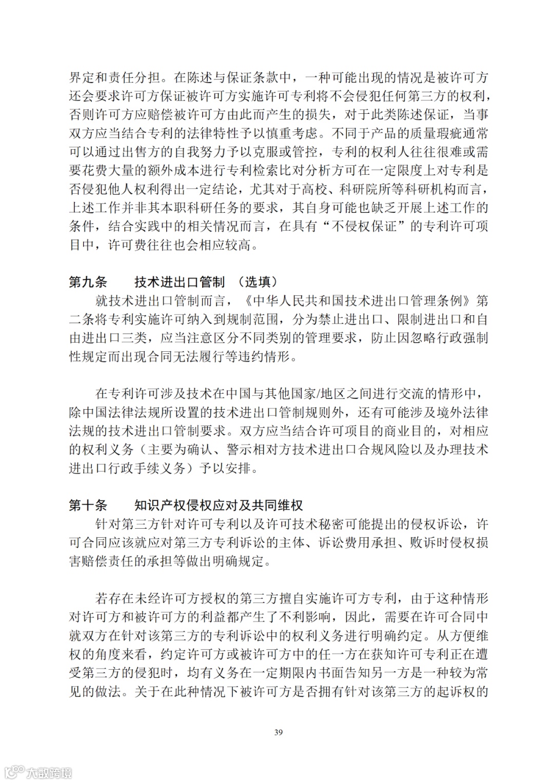
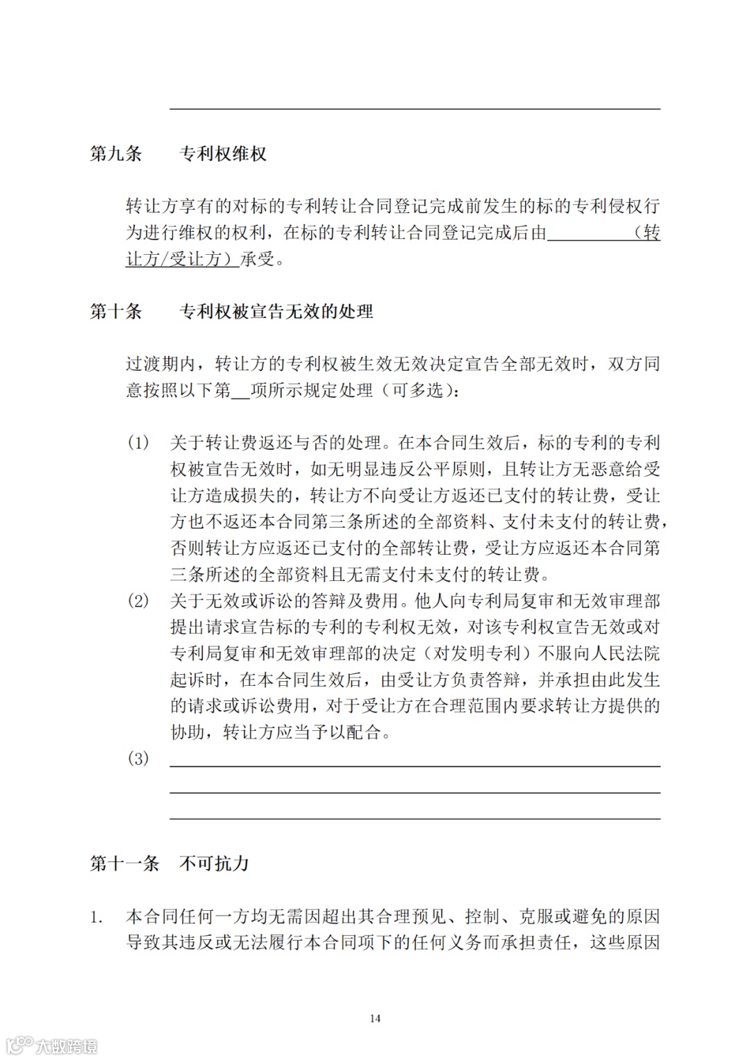
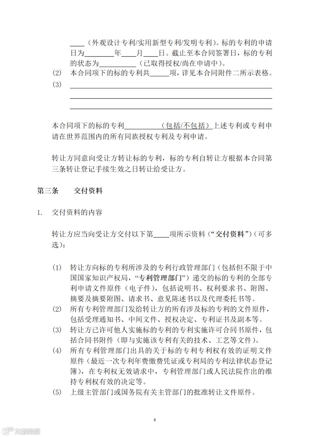
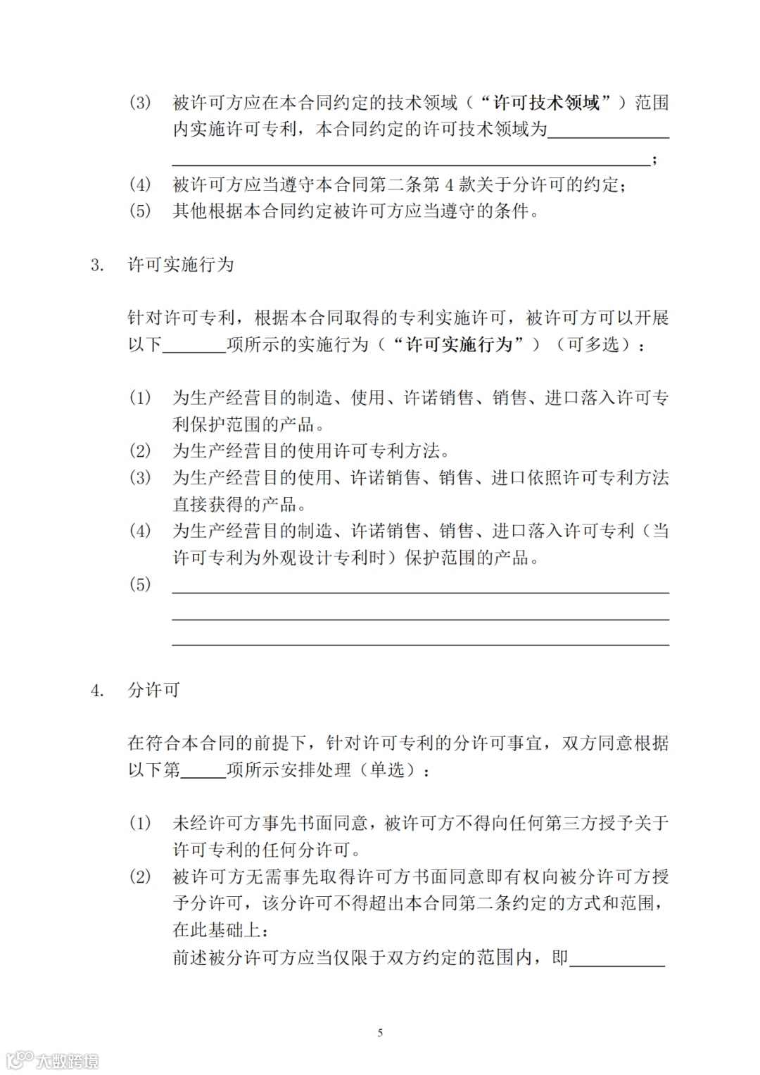
为深入贯彻落实《“十四五”国家知识产权保护和运用规划》部署要求,提供更加规范、便利的服务,指导当事人防范法律风险,保障其合法权益,更好促进专利转化实施,我司会同有关部门对现行的专利权转让合同、专利实施许可合同模板以及相应的签订指南进行了修订,形成了《专利转让合同模板及签订指引(征求意见稿)》和《专利实施许可合同模板及签订指引(征求意见稿)》,后续将进一步修改完善并公开发布,供当事人参考使用。现向社会公开征求意见,有关单位和各界人士可于2022年1月15日前,选择以下方式的一种,提出具体修改完善意见:
1. 电子邮件:ipyunying@cnipa.gov.cn
2.信函:北京市海淀区西土城路6号国家知识产权局知识产权运用促进司运营体系建设处 邮编100088(请于信封左下角注明“专利转让许可合同征求意见”。
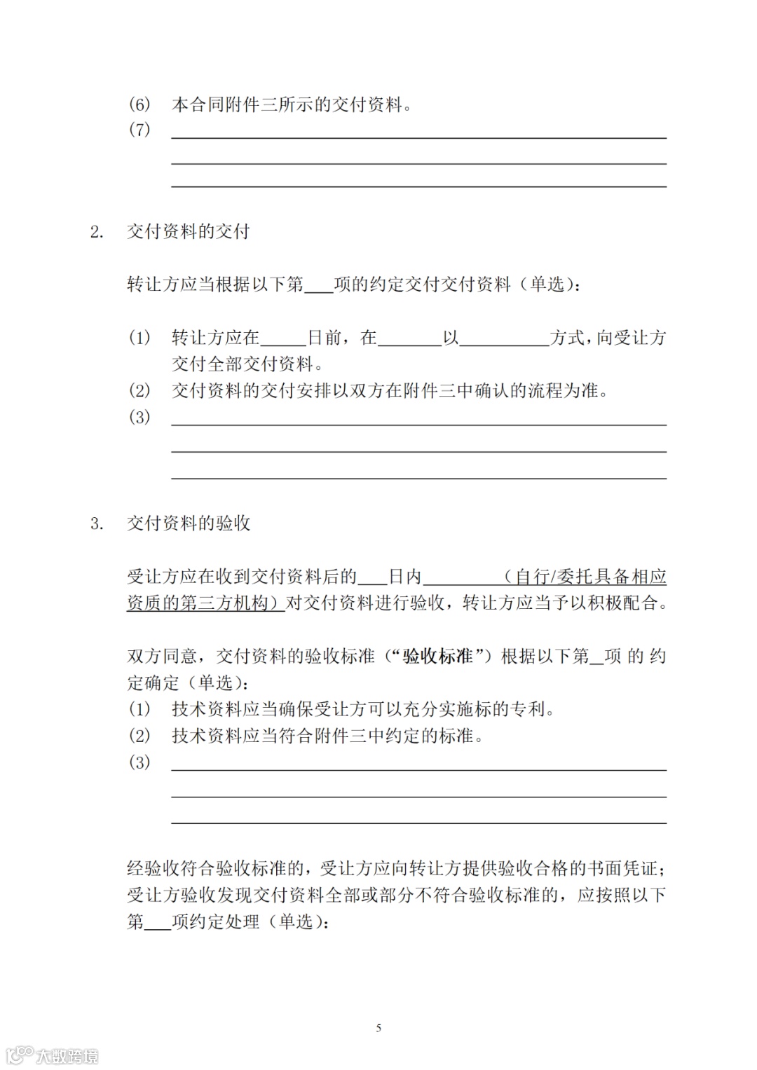
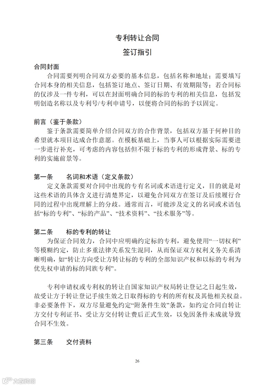
附件:1. 专利转让合同(模板)及签订指引(征求意见稿).docx
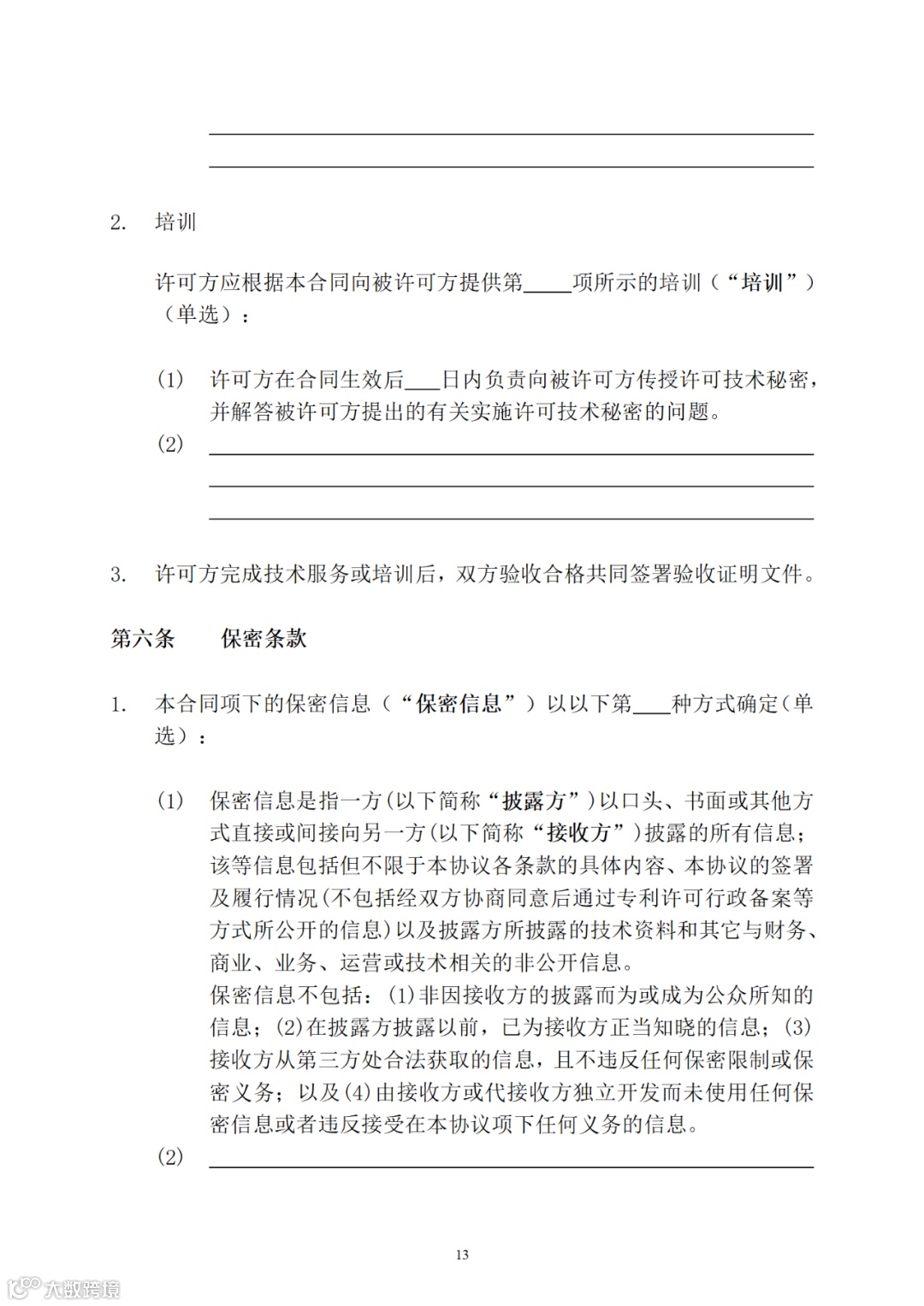
2. 专利实施许可合同(模板)及签订指引(征求意见稿).docx
3. 专利权转让、专利实施许可合同及签订指引有关说明.docx
国家知识产权局知识产权运用促进司
2022年12月30日
附件1:
识别二维码 关注我们

