专利和商标拥有量在一定程度上代表着创新主体的研发实力,它们作为一种无形资产,具有巨大的商业价值,是提升市场竞争力的重要手段。比如创新主体申请专利并获得授权后,既可以通过法定程序确定发明创造的权利归属关系,从而有效保护发明创造成果,独占市场;也可以用于质押贷款,获得金融支持;还可以获取相应的政策补贴,根据《拱墅区关于强化科技创新促进高质量发展的若干意见(试行)》规定,获得境内外发明专利授权的,给予不超过所缴纳规费50%的一次性奖励。
那么有什么途径可以进行专利和商标申请呢?一起来看看吧!

2023年1月,国家知识产权局全新推出“专利业务办理系统”,为发明、新型、外观、PCT、外观国际申请等各类业务提供高效便捷的“一站式”办理平台。调整原多系统、多入口设计,为各类创新主体提供一站式登录服务。通过专利和集成电路布图设计业务办理统一身份认证平台
https://tysf.cponline.cnipa.gov.cn/am/#/user/login 完善用户信息后,即可一站式登录,办理相关业务。
前往国家知识产权局专利局杭州代办处办理专利申请业务。
通过浙江省知识产权保护中心
进行专利预审
浙江省保护中心专利快速预审服务技术领域主要针对新一代信息技术领域与新能源领域。目前,该项服务不面向个人开放。
浙江省保护中心接受企事业单位备案申请和专利代理机构登记申请。申请单位和代理机构需通过访问浙江知识产权在线进行办理。用户提交申请后,浙江省保护中心对备案申请材料进行初步审核和备案单位录入,形成拟备案申请主体名录,并提交国家知识产权局;经国家知识产权局复核、确认后,形成备案名单,最终由浙江省保护中心将备案名单进行网上公示。
备案成功的企业用户可提交专利预先审查申请,浙江省保护中心将对专利申请进行预审;预审合格的案件将提交至国家知识产权局;经缴费、复核后案件正式进入快速审查通道。
专利申请快速预审业务办理网址:
https://zscqyjs.zjamr.zj.gov.cn/api/othing/cms/bszn/c403eb32bde64dfd9ce0d4946f0cf2a5/330000.html
通过杭州市知识产权保护中心
进行专利预审
受国家知识产权局授权和委托,杭州市知识产权保护中心面向杭州地区高端装备制造产业开展专利快速预审工作。目前,该项服务不面向个人开放。
杭州市知识产权保护中心的专利快速预审受理领域涉及智能制造、医疗器械、机器人产业、新能源汽车、轨道交通、海洋工程、航空航天等高端装备制造领域,具体受理范围以国家局批复的83个IPC国际专利分类号、74个LOC分类号领域为准。(分类号详见杭州市知识产权局官网)
访问登录“中国(杭州)知识产权保护中心”
https://zscqbhzx.scjg.hangzhou.gov.cn/home,进行用户备案,系统审核通过后,选择专利申请,提交需要走快速预审的相关申请文件。自提交之日起7个工作日内,案件完成预审。预审合格后,申请主体须在1个工作日内向国知局提出申请并完成缴费,系统上传申请号及缴费凭证。杭州中心预审员核对确认申请文件与预审文件的一致性后,对该申请进行打标。

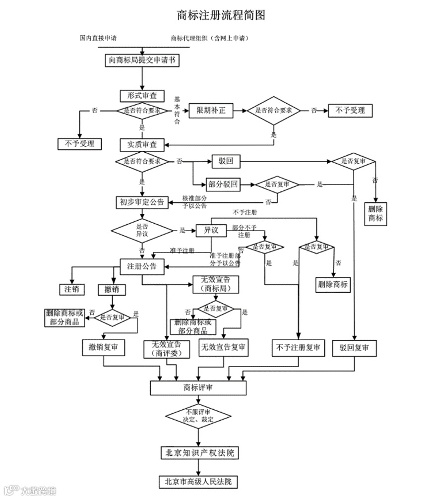
商标申请人自行提交网上申请事宜的,在提交商标网上申请前需在线提交用户注册申请,按要求填写真实有效的用户信息,提交方法详见“中国商标网——商标申请——申请指南”栏目。
商标申请业务办理网址:
https://sbj.cnipa.gov.cn/sbj/wssq/
前往国家知识产权局商标业务杭州受理窗口办理商标申请业务。
识别二维码 关注我们

