点击蓝字
关注我们
国家知识产权局关于认定全国知识产权运营服务平台体系功能性平台的通知
国知发运函字〔2023〕156号
各省、自治区、直辖市和新疆生产建设兵团知识产权局,四川省知识产权服务促进中心,各地方有关中心,各有关单位:
为落实党中央、国务院有关部署,按照《国家知识产权局办公室关于完善知识产权运营平台体系有关事项的通知》(国知办函运字〔2022〕1002号)要求,结合相关单位推荐和各试点平台报送材料,经综合评价,现予认定12家功能性国家知识产权运营服务平台(以下简称功能性平台,名单见附件1)。有关事项通知如下:
一、充分认识平台体系建设的重要意义
建设规范有序、充满活力、互联互通的全国知识产权运营服务平台体系是健全知识产权市场运行机制,建设高标准市场体系的重要内容,对于畅通知识产权转移转化渠道,促进专利产业化具有重要支撑作用。要分步实施、分类指导、分层推进全国知识产权运营服务平台体系建设,搭建涵盖功能性平台、区域运营中心、产业运营中心的国家级平台,逐步推进国家级平台之间及与地方各类平台的互联互通,加快建成一点触发、全网通达的业务协作体系,更好支撑各类知识产权转化运用。要高度重视功能性平台建设,打造承载核心功能、辐射带动全国的项目、服务、数据等资源中心,为区域和产业知识产权运营赋能。要结合专利转化运用相关专项任务落实,充分依托省级知识产权部门现有工作队伍和相关服务平台建设区域运营中心,形成覆盖全国的区域知识产权运营服务节点。要面向重点领域支持行业领军企业、产业集聚区等建设产业运营中心,完善条件标准、管理机制和支持措施,原则上对新建的产业运营中心不再专门复函支持,鼓励已复函支持的产业运营中心先行探索、加快发展,适时认定一批能力突出、效益显著、示范全国的国家级产业知识产权运营中心。
二、明晰平台定位,加强分类指导
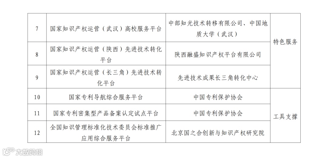
作为具备业务特色和核心功能的服务平台,这次认定的12家功能性平台涵盖了3家交易服务类平台、2家金融服务类平台、4家特色服务类平台和3家工具支撑类平台。其中,交易和金融服务是基础性功能,特色服务类平台同样具备知识产权交易或投融资等功能,同时聚焦于其特色服务对象和领域。工具支撑类平台由国家局直接指导和管理,发挥着基础支撑作用,提供公益服务、搭建数据底座,为相关管理工作和其他各类平台提供有力支持。各功能性平台运营单位是平台建设运行的责任主体,对平台范围内的业务和绩效负责。以地方为主建设的平台,省级知识产权局要加强业务指导和工作支持,推动落实平台建设方案和条件保障。各功能性平台要强化绩效导向,聚焦功能特色,建立服务标准、集聚服务资源、创新服务产品,不断提高聚集效应和辐射作用,更好发挥核心载体功能。
三、强化跟踪问效,规范运行管理
建立平台重大事项报告制度,平台依托单位涉及改制、股权变更、负责人变动等重大事项的,以及发生重大舆情、诉讼、行政处罚等情况的,于发生之日起一周内按程序报送有关情况。要加强对各类入驻、合作机构开展业务的信用评价,建立网络舆情常态化监测和处置机制,切实防范意识形态、负面舆情等各类业务运行风险,营造公平、诚信、合规的运营环境。建立平台跟踪问效机制,组织各平台定期报送业务数据,及时了解平台业务进展,促进平台工作交流。按年度组织开展平台绩效评价,全面掌握和评价平台建设进展和运营绩效,对于连续两年未通过绩效评价的平台(年度绩效评价指标另行发布),予以取消称号。本次未通过认定的试点平台给予1年的整改期,整改结束后另行组织评价。
四、做好自查整改,守住风险底线
平台为非法人、非实体机构,不得将平台名称刻制公章,不得使用平台名义跨区域设立分平台、分中心、工作站等分支机构,不得擅自使用平台名义开展超出平台功能范围的市场化业务和商业性活动。各平台要对分支机构设立、刻制公章、超范围使用等情况开展自查自纠,不符合要求的要主动整改,于2023年9月15日前将自查整改情况报送我局知识产权运用促进司。
特此通知。
附件
1. 功能性国家知识产权运营服务平台名单
国家知识产权局
2023年9月5日
附件
信息来源于”国家知识产权局“微信公众号,仅供交流学习。
识别二维码 关注我们

