文章摘要
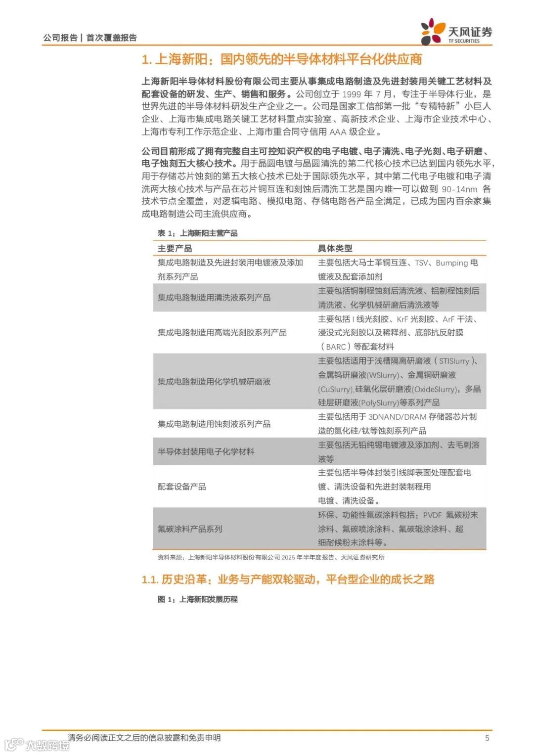
上海新阳作为一家平台型材料公司,业务范围覆盖晶圆制造及先进封装领域。公司目前形成了拥有完整自主可控知识产权的电子电镀、电子清洗、电子光刻、电子研磨、电子蚀刻五大核心技术。
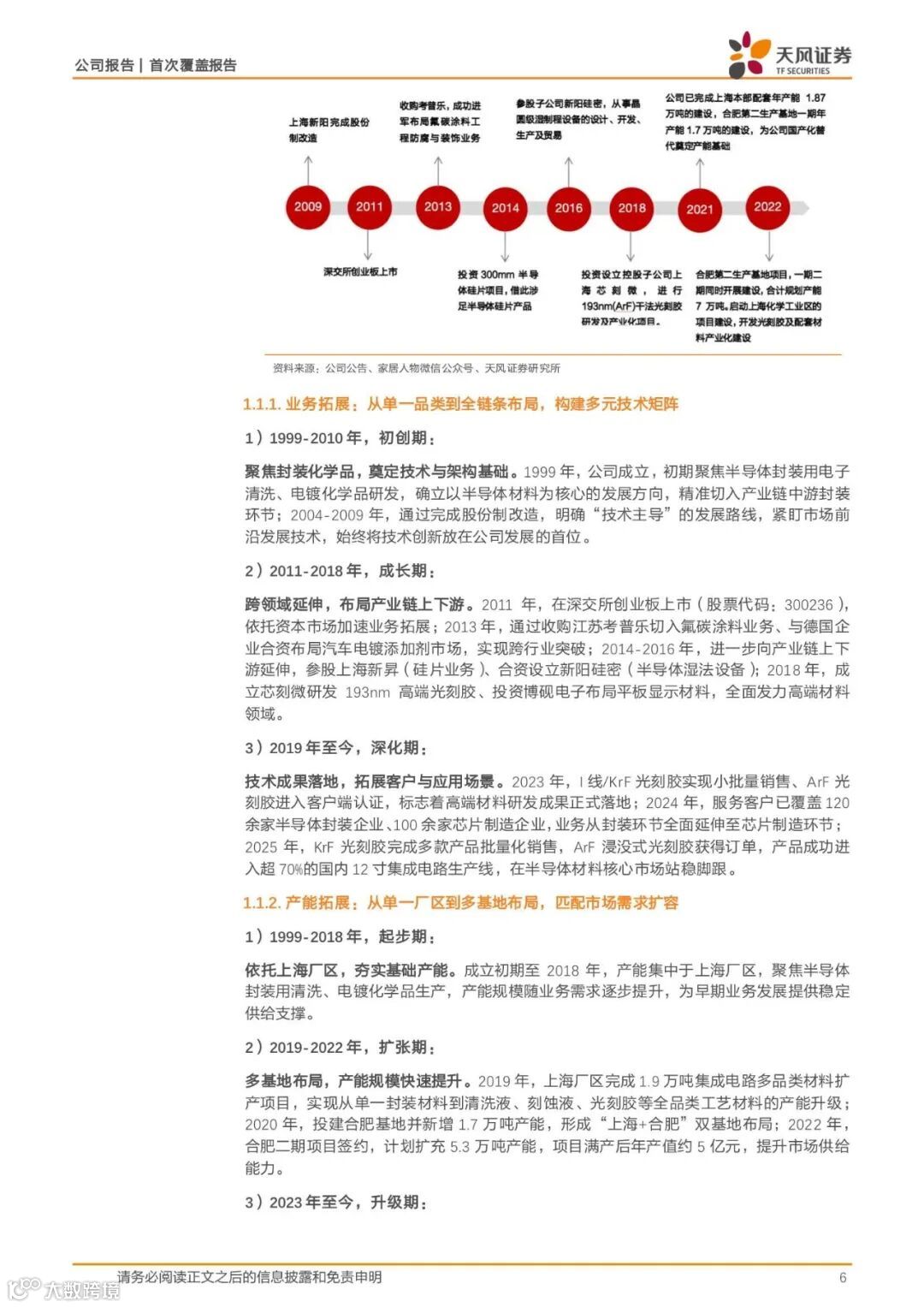
同时,围绕集成电路关键工艺材料,在合肥、上海化学工业区、松江三大基地进行差异化产能布局,覆盖电镀液、湿电子化学品(清洗液、蚀刻液)、抛光液、光刻胶及配套试剂等核心品类,形成“核心基地放量、增量基地储备、细分品类聚焦”的格局,总规划产能及投资规模显著,适配不同工艺节点与市场需求。
文章内容
文章篇幅有限,仅为部分预览
回复暗号:上海新阳(300236)平台型半导体材料公司,有望受益新一轮存储扩产-260310-天风证券-34页
*免责声明:以上报告均为本公众号通过公开、合法渠道获得,报告潮下一站:具身智能研究报告(附下载)

