各区经科局,东湖高新区、武汉经开区、长江新区科创局,各有关单位:
根据《武汉市促进科技成果转化的若干政策措施》(武政〔2024〕2号)精神,现将2025年度技术交易补助申报工作有关事项通知如下:
一、申报对象
开展技术交易活动且在2025年1月1日至2025年12月31日期间实际发生技术交易额的技术吸纳方、技术输出方、技术中介方与技术经理人,具体如下:
(一)技术吸纳方:购买在汉高校院所、医疗卫生机构、新型研发机构的科技成果,且工商注册、税务登记在武汉市,具有独立法人资格的企业(以下简称“在汉企业”)。
(二)技术输出方:向在汉企业输出研发成果且具有独立法人资格的在汉高校院所、新型研发机构、医疗卫生机构。
(三)技术中介方与技术经理人:促成高校院所、医疗卫生机构、新型研发机构等技术就地转化,并签订技术吸纳方、技术输出方、技术中介方与技术经理人等参与的多方技术合同(以下简称“多方技术合同”),且具有独立法人资格的在汉技术转移服务机构及其技术经理人。
新型研发机构是指经武汉市科创局认定,依托高校、科研院所、企业、社会组织、人才团队等主体设立建设,以科学研究、技术创新、研发服务、成果转化、企业孵化以及股权投资等为主要任务,投资主体多元化、管理制度现代化、运行机制市场化、用人机制灵活的独立法人机构。
技术转移服务机构为在武汉市科创局完成认定、备案的独立法人机构。
单个法人申报主体同一年度只能从技术吸纳方、技术输出方、技术中介方三种身份中选取一种申请技术交易补助。
二、补贴标准
(一)技术吸纳方:2025年度技术合同(限技术开发、技术转让、技术许可三类)累计实现技术交易额达到100万元及以上,且办理技术合同认定登记的,按照实现技术交易额的8%予以补助,最高不超过100万元。
(二)技术输出方:2025年度技术合同(限技术开发、技术转让、技术许可三类)累计实现技术交易额达到250万元及以上,且办理技术合同认定登记的,按照实现技术交易额的2%予以补助,最高不超过100万元。
(三)技术中介方与技术经理人:促成服务对象2025年度技术合同(限技术开发、技术转让、技术许可三类)累计实现技术交易额达到500万元及以上,且办理技术合同认定登记和取得中介服务性收入的,按照促成服务对象实现技术交易额的1%给予提供转化服务的技术转移服务机构补助,最高不超过150万元,其中给予技术经理人的部分不低于30%。
三、具体要求
2025年度技术交易补助申报时间为2026年3月13日至3月27日,具体要求如下:
(一)技术交易补助资金申报全程网办,申报单位根据选取的技术交易身份在线填写对应的技术交易补助申报信息,并按要求在线上传相关证明材料。
(二)合同涉及的项目需已经正式实施。
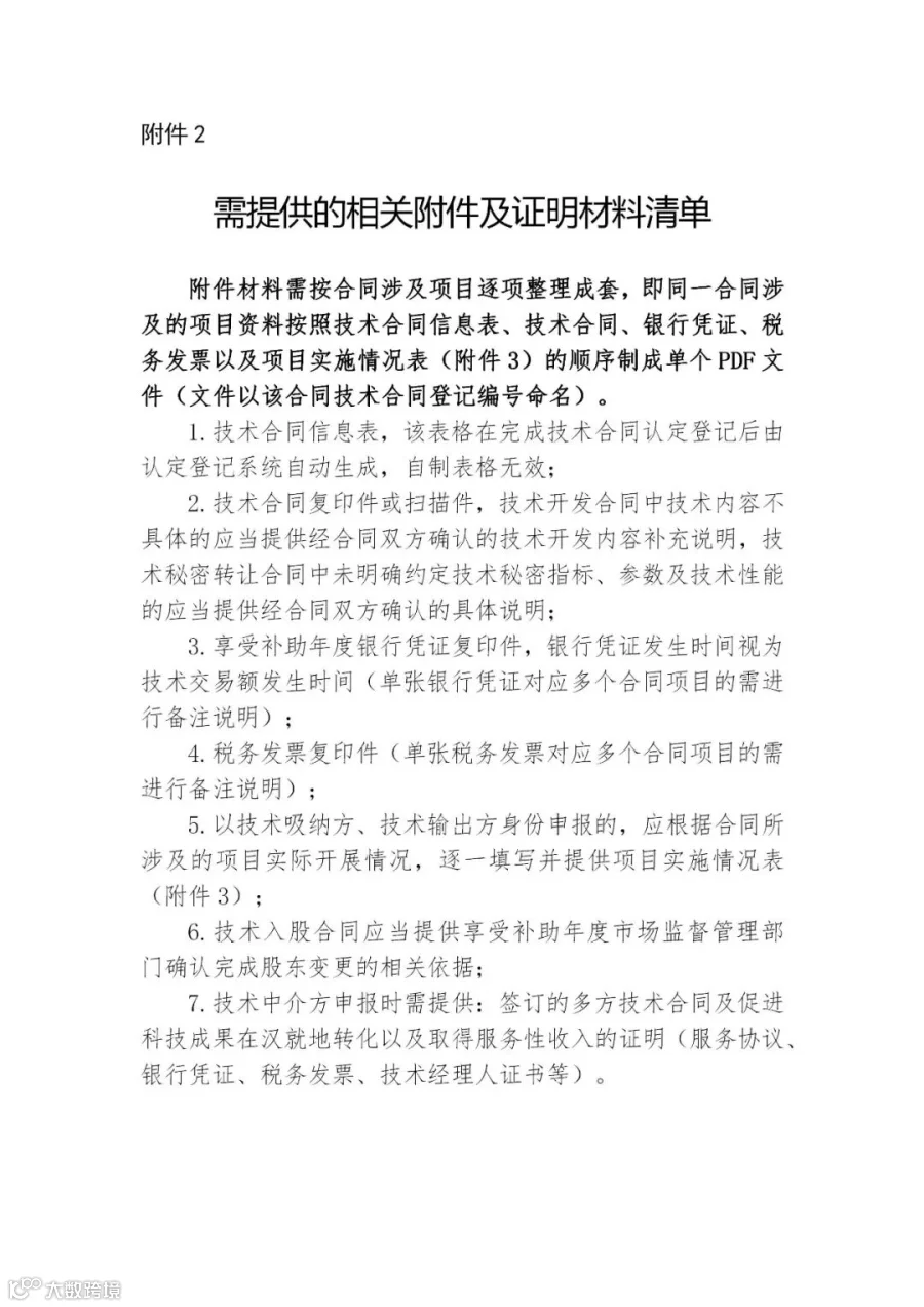
(三)附件材料需按合同涉及项目逐项整理成套,即同一合同涉及项目的资料按照技术合同信息表、技术合同、银行凭证、税务发票以及项目实施情况表(附件3)的顺序制成单个PDF文件(文件以该合同技术合同登记编号命名)。
(四)申报单位所提交的全部附件材料须清晰完整,满足资料审核及校验的需要。因附件材料模糊、残缺等原因导致无法核实其真实性与合规性的,视为无效申报。
(五)对各级财政已资助过的项目不予重复补助;对运用已知方法和现有软件工具进行商业应用软件和信息系统开发类合同不予补助;对标的物为研究报告或算法、模型类合同不予补助。
四、申报流程
(一)网上申报
1.登录系统。
方式一:通过个人账户登录湖北科创供应链平台武汉节点(www.whwct.com),进入项目申报模块(首页右侧“项目申报”)。
方式二:进入市科创局官网(kjj.wuhan.gov.cn),点击“项目申报与管理—在线申报”,进入“网上办事大厅”并通过个人账户登录。
2.在线填写:登录后,选择“2026年度项目—科技成果转化专项—成果转移转化平台及机构—技术交易补助”(科创局官网系统进入“项目申报”板块,在2026年度项目中选择),在线填写申报信息。
3.上传附件:将诚信承诺书及需提供的相关附件及证明材料(附件2)在申报系统中上传;以技术吸纳方、技术输出方身份申报的,应提供项目实施情况表;以技术中介方身份申报的,应提供促进科技成果在汉就地转化以及取得服务性收入的证明。确认无误后点击提交,申报信息提交至申报单位。
4.单位审核:通过单位账户登录后,进入项目管理页面(湖北科创供应链平台武汉节点平台点击页面右上方“项目管理入口”进入),点击“推荐”,将项目提交至所在区(开发区)科技管理部门审核,在系统项目已办页面,项目状态显示为“待区局推荐”即申报完成。
(二)申报推荐
各区(开发区)科技管理部门使用区局账号登录(市科创局官网“kjj.wuhan.gov.cn”—“用户登录”),对所属区申报技术交易补助的单位资料进行网上审核,于2026年4月2日前完成受理推荐。
(三)复审核定
市科创局对申报材料进行复审,核定技术合同类别及技术交易额,委托第三方机构对申报单位资料的有效性、关联性、真实性进行核实。
五、联系方式
补助政策咨询:武汉市科技成果转化促进中心,联系电话:65692193 65692169 65692182
系统技术咨询:武汉市科技项目管理服务中心,联系电话:85870766
附件:1.诚信承诺书
2.需提供的相关附件及证明材料清单
3.项目实施情况表(模板)
武汉市科技创新局
2026年3月12日
内容来源:武汉市科技创新局
华商农业孵化器
湖北华商农业科技孵化器成立于2018年10月,项目总投资约1500万元,由湖北华商研究院有限公司投资运营。孵化器以智慧农业为主题,以涉农科技型中小企业为孵化服务对象,致力于为湖北省武汉市培育一大批高成长性涉农科技型企业和企业家,立志打造湖北省“智慧农业”的优质产业聚集地,为传统农业提供新的成果转化窗口。
孵化器现有可自主支配场地面积15280㎡,其中在孵企业使用场地面积达13080㎡,公共服务面积达2200㎡。孵化器设置多媒体中心、会议室、创业咖啡区满足各类初创企业的创新创业需求。
通过湖北华商农业科技孵化器的产业集聚和孵化服务,已经逐步形成智慧农业产业的服务生态集聚,目前湖北华商农业科技孵化器拥有入驻企业80余家,在孵涉农科技企业近60家,涉农企业产业为农业电子商务、农业互联网、农业大数据、农产品溯源、生物农药、生物肥料、生物饲料、农业人工智能、畜禽水产养殖、农业污染治理十大主导产业。
欢迎咨询
华商孵化器企业服务中心
招商经理 黄经理 18571715357
企业服务经理 陈经理 15172368532
物业服务主管 丁经理 18971451158

