
发改委、证监会框架下的“PPP项目资产证券化”迎来重大进展。
2月17日,上海证券交易所、深圳证券交易所分别对各自的市场参与人发布了《关于推进传统基础设施领域政府和社会资本合作(PPP)项目资产证券化业务的通知》(下称《通知》)。
《通知》称,交易所成立PPP项目资产证券化工作小组,明确专人负责落实相应职责,对于符合条件的优质PPP项目资产证券化产品建立绿色通道,提升受理、评审和挂牌转让工作效率。
《通知》还称,项目申报阶段实行即报即审,受理后5个工作日内出具反馈意见,管理人提交反馈回复确认后3个工作日内召开工作小组会议,明确是否符合挂牌要求。项目挂牌阶段专人专岗负责,提升挂牌手续办理效率。
既然“PPP项目资产证券化”已经获得政府层面的支持,那么在具体实施PPP模式的时候,有哪些关键点是必须要注意的呢?
一、合理的利益分享和风险共担机制
PPP模式的关键是机制设计,让政府、社会资本和用户的利益得到统筹安排和平衡分配,政府通过PPP模式以物有所值的方式主导公共产品与公共服务的提供,社会资本可以实现长期稳定的合理回报,市民可以得到性价比合适的公共产品与公共服务。因此,合理的利益分享机制和风险共担机制是PPP模式的关键。
风险分担、利益共享的原则包括:
(1)风险由最有能力控制的一方承担。
(2)承担的风险大小要与所获得的回报匹配。
(3)社会资本承担的风险应当有上限。
基于这3个原则,风险分担的框架流程可以用图1.23表示。

从总体来看,PPP项目风险可划分为政治风险、施工风险、运营风险、市场风险、法律风险等。其中,政治风险又包括:项目唯一性、法律变更、项目审批延误、政府无作为或负面作为、税率提高、政府中止合同或违约等;施工风险包括:成本超支、融资成本增加、工期延迟、承包商违约、施工不可抗力等;运营风险包括:参与方违约、运营商能力缺失、技术风险、设备状况不佳等;市场风险包括:收费或收益不足、市场需求变化、项目使用费收取困难、原料价格发生变化、政府对利润和价格的限制等;法律风险包括:设施所有权/抵押权/出租权不完善、交易文本/合同结构存在歧义/争端、项目公司破产、相关方违反合同等。
一般而言,社会资本主要承担项目的融资、建设、采购、经营和维护风险,当然,项目公司也会把有关风险再转移到承包商、供应商、运营商、银行和保险公司等;政府主要承担法律、规划、汇率等风险。
根据风险分担原则1,PPP项目风险分担的一般结果如表1.5所示。


根据风险分担原则2,PPP项目中的各主体所获得的回报与其所分担的风险相匹配。这一原则通常体现在项目的收(付)费设计上。收费设计包括3个方面的内容,一是确定收(付)费机制;二是确定基本收费;三是设计收(付)费调节机制。
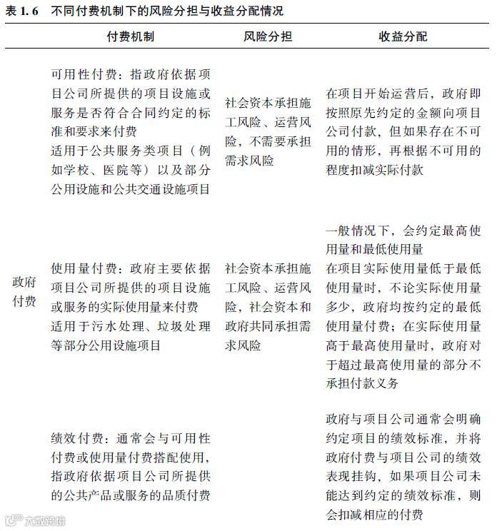
根据财政部《PPP项目合同指南》,常见的付费机制主要包括政府付费、使用者付费和可行性缺口补助3种,不同的付费机制大体反映了不同的市场风险分担情况以及对应的收益分配情况。详见表1.6。


收费设计的第二个部分是确定基本收费的高低。基本收费应当能够保证项目公司获得合理的回报,以对项目公司形成适当、有效的激励,确保项目实施的效率和质量。通常情况下,基本收费取决于项目公司的融资安排、技术水平、成本控制、要求回报率和特许经营权期限,由于上述各项因素实际上都与风险分担的情况息息相关,因此,项目的基本收费高低也与社会资本所承担的风险大小相对应。
收费设计的第三个内容是收(付)费调节机制,收(付)费调节机制一方面可以减少通货膨胀、汇率波动、需求变化、生产材料价格起伏、利息波动等因素对项目公司的影响,例如上海老港四期垃圾填埋场项目,垃圾处理价格的调价机制为:YTn=YTn-3×(1+in-1)×(1+in-2)×(1+in-3),其中YTn为第n年的垃圾处理价格,in表示第n年的中国综合物价上涨指数,这一调节机制反映了对项目公司承担通货膨胀风险的必要补偿;另一方面也是风险动态分配的一个实现手段。
二、良好的法律制度环境
虽然PPP表示政府和社会资本的合作伙伴关系,但政府或政府的代表机构无疑是PPP项目的主要推动者和总设计者,原因有如下几点:首先,由于PPP项目的最终目的是为社会公众提供更优质、更经济的基础设施和服务,这是政府的责任。因此,由政府设定PPP项目目标和绩效评估标准是最合适的。其次,由于很多的PPP项目涉及特许经营权,在哪些领域实施特许经营,也应当由政府决定。本书第六章“PPP法律实务”中将详细论述相关问题,也会总结国内外PPP法律实践中的经验教训。
由于政府在PPP模式中的重要作用以及政府与私人资本间天然的不对等关系,决定了政府重合同、守信用的契约精神是PPP成功的关键,是消除社会资本顾虑的首要条件。契约精神是指商品经济所派生的契约关系及其内在原则,是一种平等、尚法、守信的品格,契约精神不仅要求合作的各方严格按契约规则办事,也要求各方在平等的基础上对话和协商。
良好的法律制度环境是保证项目各参与方遵守契约精神的根本保障。
实际上,在我国的PPP项目实践过程中,缺乏契约精神是地方政府所暴露出来的主要问题之一,并导致部分PPP项目失败。泉州刺桐大桥项目是政府缺乏契约精神导致项目失败的一个典型案例。
1994年年初,泉州市决定修建一座跨江大桥(刺桐大桥),由于政府财力有限,因而对外招商,最终泉州市名流实业股份有限公司(民营内资企业,简称“名流实业”)中标,牵头组建项目公司,以BOT模式进行大桥的建设运营。项目公司的特许经营期为30年(含建设期),期满后将全部设施无偿移交给泉州市政府。项目的交易结构如图1.24所示。

该项目建设运营初期进展良好,体现了PPP模式的优势:1995年5月18日动工建设,1996年年底竣工,1997年1月1日正式投入运营,比规定的3年工期节省了近一半时间,工程质量达到全优。自大桥通车以来,车流量迅速上升,车辆通行收入由1997年的2 371万元增至2006年的8 100万元。
但在项目运行期间,也出现了很多未得到有效解决的问题,严重影响了社会资本的投资回报,政府部门缺乏契约精神是很多问题产生的主要原因。
首先,在如何处理刺桐大桥和泉州其他大桥的收费权方面,政府同时扮演“裁判员”和“运动员”的角色:在刺桐大桥建成通车当年,泉州市政府从福建省政府接收了另外一座收费大桥——泉州大桥的收费权,因此,与刺桐大桥形成了竞争关系,泉州市政府很难在这种利益分割关系中保持中立。
其次,根据2004年的《收费公路管理条例》,收费公路的权益包括收费权、广告经营权、服务设施经营权,而根据公开资料,刺桐大桥项目中,只有收费权得到了保障。
再次,在项目运营过程中,政府增加建设项目,社会资本方增加了较大的资金支出,包括投资建设刺桐大桥和高速公路的连接线以及刺桐大桥和沿海大道的互通工程项目等。
最后,政府政策的连续性得不到保证。在项目招标时,政府确定刺桐大桥项目的特许经营权为30年,但2004年实施的《收费公路管理条例》规定经营性收费公路收费期限不得超过25年。政策的不连续性如果得不到解决,也必然将影响社会资本方的回报。
当然,刺桐大桥项目失败的原因还包括项目特许权协议不完善,特别是对项目投资回报率、收费机制、争议解决等条款缺乏合理的约定;投资者缺乏PPP项目运营经验等。但是,如果在项目的运行过程中,政府能遵从平等、尚法、守信的契约精神,很多问题就有可能得到较为妥善的解决。
建立良好的法律制度环境,应当从以下几个环节着手:
(1)确保法律制度的连续性。
(2)把政府的行政权力控制在有限范围内。
(3)明确社会资本解决项目争议的法律途径。
(4)增加政府部门的违约成本。
三、理性的争议解决机制
由于PPP项目涉及的参与方众多、利益关系复杂且项目期限较长,项目情况、外部环境变化较大,在项目运行过程中,总会出现各种各样的、在合同签订之初无法预见的争端,是否能妥善处理这些争端,是PPP项目能否顺利开展的关键。因此,在财政部《PPP项目合同指南》中,建议PPP项目合同中规定争议解决条款,就如何解决各方在合同签订后可能产生的纠纷进行明确约定。争议解决条款可使项目在不可预测的环境中获得一定的保护。在前文所述的刺桐大桥案例中,众多问题得不到妥善解决的一个重要原因就是该项目合同中没有制订合理的争议解决方案,使项目公司在争议出现时,面临缺乏权利救济手段的尴尬局面。
争议解决条款一般以仲裁或诉讼作为最终的争议解决方式,并且通常会在最终争议解决方式前设置其他的争议解决机制,以期在无须仲裁或者诉讼的情况下快速解决争议,或达成一个暂时具有约束力,但可在之后的仲裁或诉讼中重新审议的临时解决办法。
争议解决方式通常需要双方根据项目的具体情况进行灵活选择。如果项目需要各方的长期合作,应考虑对抗性更低、更利于维护各方关系的争议解决方式。在解决争议时,最基本的一条原则是通过市场的方式、政府和社会资本能得到平等对待的方式进行解决。
《PPP项目合同指南》中建议的争议解决方式包括:
(1)友好协商。为争取尽快解决争议,在多数PPP项目合同中,都会约定在发生争议后先由双方通过友好协商的方式解决纠纷。这样做的目的是防止双方在尝试通过协商解决争议之前直接启动正式的法律程序。诉讼和仲裁是非常耗时且昂贵的,而且一旦开始往往很难停止。
(2)专家裁决。对于PPP项目中涉及的专业性或技术性纠纷,也可以通过专家裁决的方式解决。负责专家裁决的独立专家,可以由双方在PPP项目合同中予以委任,也可以在产生争议时共同指定。专家裁决通常适用于对事实无异议、仅需要进行某些专业评估的情形,不适用于解决那些需要审查大量事实依据的纠纷,也不适用于解决纯粹的法律纠纷。
(3)仲裁。仲裁是一种以双方书面合意进入仲裁程序为前提(即合同双方必须书面约定将争议提交仲裁)的替代诉讼的纠纷解决方式。一般而言,仲裁相较于诉讼,具有的优点包括:程序更具灵活性、更具专业性、更具保密性,可能比诉讼程序更快捷、成本更低。
(4)诉讼。在上述手段不能使双方达成一致时,可以选择诉讼作为最终的争议解决方式。PPP项目合同产生的合同争议,应属于平等的民事主体之间的争议,适用民事诉讼程序,而非行政复议、行政诉讼程序。这一点不应因政府方是PPP项目合同的一方签约主体而有任何改变。
上海老港四期垃圾填埋场项目(简称“老港四期”)中的争议解决机制,就是一个很好的例子。
老港四期是我国首个垃圾处理特许经营项目,项目地址位于上海市南汇区老港镇东侧的东海滩涂边,占地面积3.36平方千米,距市中心约60千米。项目设计生产能力为日处理城市生活垃圾4 900吨。上海老港四期垃圾填埋场项目于2005年2月21日进入试运行,主体工程于12月12日正式投入运营。
上海市容环卫局(简称“环卫局”)和上海市城市建设投资开发总公司(简称“上海城投”)作为招商主体,通过国际招商,最终确定ONIX与中信泰富有限公司(简称“中信泰富”)组成的联合体与上海城投环境投资有限公司(简称“城投环境”)组成合资公司,负责老港垃圾填埋场四期的投资、设计、建设、运营和维护,项目特许经营期为20年,特许经营期满后项目公司资产无偿移交给政府。项目投资总额为5.1亿元,资本金占投资总额的1/3,即1.7亿元。项目公司中城投环境股权占40%,ONYX、中信泰富各占30%。
老港四期设立了3种争议解决机制。第一种是友好协商机制:由项目公司代表3名(各方股东各派1人),政府代表3名(环卫局2名、上海城投1名)组成协调委员会,不定期召开会议,解决填埋场建设、调试、运营及维护过程中出现的争议,协调委员会的费用由项目公司承担。第二种是专家裁决机制:专家小组由国内外、行业内最具影响力的专业人士组成,对友好协商机制解决不了的争议提供建议。第三种是仲裁。从项目的实际运营看,虽然在项目运行过程中不可避免地出现了诸多争议,但都在协调委员会中得到妥善解决。
四、政府必要的引导和支持
PPP模式在我国尚属起步阶段。一方面,基础设施建设周期长、投资大,要求社会资本资金雄厚且对大型公用事业具有丰富的项目运营管理经验,但这类投资人较为缺乏;另一方面,我国的融资市场不够成熟,融资渠道偏少,对项目融资有取向偏好且条件苛刻,影响了PPP项目融资模式的推广。此外,如前文所述,目前我国还存在PPP法律环境不完善、政府角色缺位等问题。在这种现状下,为了促进PPP模式的发展,政府不仅需要构建良好的法律制度环境,也需要对PPP项目采取必要的引导和支持。
政府支持措施包括政府投资补助、政府对融资的协助、税收减免优惠、财政对示范项目的奖补政策等。
(一)政府投资补助
政府投资补助指的是政府提供PPP项目一定比例的投资资金,并在项目运营阶段对运营收入不要求分红。对于地铁、体育场馆等类型项目,由于建设成本远大于特许经营期内的票价收入,政府经常会提供部分投资资金以提高项目本身的可营利性。例如,在北京地铁4号线项目中(交易结构见图1.9),约占项目总投资70%的土建工程部分由政府负责建设;在国家体育场项目中(交易结构见图1.12),北京市政府在项目公司中的投资为18.15亿元,占总投资(31.3亿元)的58%,并且不要求分红,同时为项目公司提供低价项目土地(土地一级开发费用为1 040元/平方米,远低于相邻地段的10 000元/平方米),北京市政府还提供与施工场地相连的配套基础设施等。
(二)政府对融资的协助
政府对融资的协助是指政府为私营机构融资提供一定的协助。例如,在广西来宾B电厂项目的特许权协议中规定:自融资手续完成之日起及之后,只要融资文件仍然有效,广西政府同意在未向贷款人提供纠正项目公司违约事件的机会,以及未给予贷款人特许权协议规定的其他权利之前,将不终止特许权协议。这条规定可以有效地帮助贷款人降低由于项目公司违约或者不可抗力所带来的危害,提高项目公司获得贷款的可能性。
(三)税收减免优惠
政府在权力范围内往往会对基础设施PPP项目的投资者提供一定的税收减免优惠,例如来宾B电厂项目中,广西政府免征项目公司3%的地方所得税;从开始获得利润的年度起,第1~2年免征所得税,第3~5年减半征收所得税(15%);外国投资者从项目公司分得的利润,免征预提所得税。
有关PPP税务问题的探讨,会在本书第五章“PPP的会计与税务”中做出相应的论述。
(四)财政对示范项目的奖补政策
2015年12月8日,财政部印发《关于实施政府和社会资本合作项目以奖代补政策的通知》(财金〔2015〕158号),通过以奖代补方式支持PPP项目规范运作,保障PPP项目实施质量。一是对中央财政PPP示范项目中的新建项目,财政部将在项目完成采购,确定社会资本合作方后,按照项目投资规模给予一定奖励。其中,投资规模为3亿元以下的项目奖励300万元,投资规模为3亿元(含3亿元)至10亿元的项目奖励500万元,投资规模为10亿元以上(含10亿元)的项目奖励800万元。奖励资金由财政部门统筹用于项目全生命周期过程中的各项财政支出,主要包括项目前期费用补助、运营补贴等。二是对符合条件、规范实施的转型为PPP项目的地方融资平台公司存量项目,财政部将在择优评选后,按照项目转型实际化解地方政府存量债务规模的2%给予奖励,奖励资金纳入相关融资平台公司收入统一核算。享受奖励资金支持的存量项目,其地方政府存量债务应通过合同条款明确地转移至项目公司或社会资本合作方,发债安排要可行、交易成本应合理、社会资本收益应适度。中央财政PPP示范项目中的存量项目优先享受奖励资金支持。
部分省市也制定了有关奖补政策。例如,2016年1月,陕西省财政厅宣布有关奖补政策:一是对列为省示范的PPP项目,省财政按照项目的投资额度和复杂程度给予每个项目30万元~100万元的前期费用补助,投资额为3亿元以下的补助30万元,投资额为3亿元(含3亿元)至10亿元的补助50万元,投资额为10亿元以上(含10亿元)的补助70万元。项目特别复杂的可适当上浮,最高不超过100万元。补助资金用于项目的规划设计、可行性研究、实施方案编制、物有所值评价和财政承受能力论证等前期费用。二是对列为省级示范并严格按照财政部和省财政厅出台的制度文件规范实施的PPP项目,在项目签约后,省财政根据项目的投资规模给予一次性奖励,投资额在3亿元以下的奖励300万元,3亿元(含3亿元)至10亿元的奖励400万元,10亿元以上(含10亿元)的奖励500万元。奖励资金由财政部门统筹用于项目全生命周期过程中的各项财政支出,主要包括项目的政府方资本金、运营补贴等,努力建成一批管理水平高、产出结果优、示范效应强的样板项目。
实施PPP的4个关键点就介绍到这里啦!最后,想了解更多、更专业、更细致的内容可以关注下面这本书——《PPP与资产证券化》,上文内容均选自此书。

识别图中二维码,进行购买!
《PPP与资产证券化》
主编:林华
副主编:罗桂连 张志军
作者:黄长清 米涛 许余洁 张武 李耀光 洪浩 刘洪光 王观 史航 陈诣辉 高瑞东 陈刚
出版时间:2016年7月
出版社:中信出版集团
相关阅读,请戳:
近期新书一览(点击封面看大图)
|
|
|
|
|
|
|
|
- END -
2017.3.2
长 按 二 维 码 快 速 关 注









