
当PPP热潮席卷社会各个角落的时候,让我们冷静下来,认真了解PPP,看看PPP究竟是什么?
---PPP是什么?---
PPP是“Public-Private Partnership”的缩写,直译为“公私合作伙伴关系”,“公”即公共部门,“私”即私营机构。从总体上看,PPP是指公共部门和私营机构就提供公共产品和服务而建立的合作关系。
在我国,PPP被译为“政府与社会资本合作”,这是因为我国的公共部门主要指政府机构,而合作方也不一定是私营机构——我国很多商业化运作的企业是国有控股的,我国PPP模式的合格投资者群体中,并没有排除按市场化运作的国有企业这一重要参与主体,因此将政府的合作方翻译为“社会资本”。根据中华人民共和国国家发展与改革委员会(简称“国家发改委”)2014年年底印发的《政府和社会资本合作项目通用合同指南》,社会资本指“符合条件的国有企业、民营企业、外商投资企业、混合所有制企业,或其他投资、经营主体”。根据财政部2014年11月印发的《政府和社会资本合作模式操作指南(试行)的通知》,社会资本则指“已建立现代企业制度的境内外企业法人,而不包括本级政府所属融资平台公司及其他控股国有企业”。财政部规定本级政府所属融资平台公司及其他控股国有企业不得作为社会资本参加本级政府辖区内的PPP项目,但并未限制融资平台公司作为社会资本参加外地项目。
不过,2015年5月国务院办公厅印发的《关于在公共服务领域推广政府和社会资本合作模式指导意见的通知》中提出:大力推动融资平台公司与政府脱钩,进行市场化改制,健全完善公司治理结构,对已经建立现代企业制度、实现市场化运营的,在其承担的地方政府债务已纳入政府财政预算、得到妥善处置并明确公告今后不再承担地方政府举债融资职能的前提下,可作为社会资本参与当地政府和社会资本合作项目,通过与政府签订合同方式,明确责权利关系。由此,在国务院层面确认,符合上述条件的本地政府所属的融资平台公司,也可以作为社会资本参与本地PPP项目,当然也可以参与外地PPP项目。
---PPP的主要特征---
20世纪60年代,PPP在美国开始使用,是指典型的私人参与的城市开发项目,随后这个概念扩散到全世界。大中型城市特别期待私营投资者参与或提供帮助,按照城市规划开发褐地项目(存量项目)及可用的废弃耕地,投资者可获得商业利益。城市政府一般提供土地,私营合作伙伴筹集资金来开发、建设和销售不动产及基础设施,遵守相关城市规划标准及其他政策要求,私营投资者负责项目实施并承担市场风险。合作关系基于长期视角而不是短期关系,目的是联合进行城市开发。实施相关项目,是由公共部门与私营部门合资,还是由私营部门单独出资,取决于项目合同结构。
PPP随后作为公共部门在社会基础设施及基础设施管理领域的一种采购方式而闻名全球。英国在20世纪90年代推行的私人融资创新(PFI),将PPP模式标准化,以各种不同方式在全球推广并逐步流行,成为公共部门一种可选择的采购方式,也成为私营机构一种较好的投资机会。这种PPP模式的核心特征是:将之前由公共部门负责的公共基础设施的规划、建设、融资、维护及运营(按照生命周期方式)等服务职能整合起来,在限期内转移给私营合作伙伴,主要目标是提升公共服务的效率。另一个很明确的目标,可能重要性程度有所差异,是解决公共部门的资金短缺问题,当有太多基础设施新建与改造项目需要尽快实施时,巨大资金压力可能超出公共部门的筹资能力。
简而言之,我们认为PPP具有以下主要特征:
(1)按照公共基础设施的生命周期整合。
(2)通过合适的职能分配,实现效率提升。
(3)风险分配框架合理,将部分风险实质性转移给私营部门。
(4)通过结果导向的绩效标准及补偿机制,形成激励机制,激发私营部门的创新潜力。
(5)利用私营部门的专业能力及资本。
(6)建立合作伙伴基础上的长期关系,要遵守合同条款的约定。
(7)公共部门设定规则及监管机制。
---PPP的优点和缺点---
近年来,在全球各个地区,通过多种多样的PPP方式,私营部门在基础设施领域的投资总体上持续快速增加。结合全球范围内的PPP项目实践,PPP模式的优点主要体现在:更高的经济效率[物有所值(Value for Money)]、更高的时间效率、增加基础设施项目的投资、提高公共部门和私营机构的财务稳健性、基础设施/公共服务的品质得到改善、实现长远规划、树立公共部门的新形象、私营机构得到稳定发展等。
虽然PPP模式的上述优势得到市场的一致认可,并且大部分都有实证数据支持,但任何事情都不可能十全十美,PPP模式在运作过程中也存在以下缺点:私营机构融资成本较高、特许经营导致的垄断性、复杂的交易结构带来的低效率、长期合同缺乏灵活性、成本和服务之间的两难选择等。
---PPP的主要运作模式---
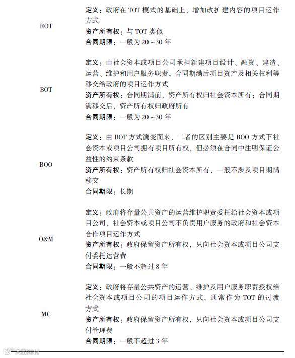
在我国,不同政策文件提出的PPP运作模式不尽相同。根据《关于在公共服务领域推广政府和社会资本合作模式指导意见的通知》,PPP运作模式主要包括:转让—运营—移交、改建—运营—移交、建设—运营—移交(BOT)、建设—拥有—运营(BOO)等运作方式。《政府和社会资本合作模式操作指南》则把委托运营(O&M)、管理合同(MC)也归为PPP模式。
如果按照项目类型来分类,存量项目可采用O&M、MC、LOT、TOT、ROT等方式建设运营,而新建项目可采用BOT、BOO等方式建设运营。这些模式的简单介绍如表1.1所示。


虽然BOT模式是我国最常见、最成熟的PPP类型。但随着BOT的不断发展,又演化成传统的BOT模式和基于PPP的BOT模式(PPP-Based BOT)。二者的最大区别在于基于PPP的BOT模式强调政府非营利性资金的主动参与。与传统BOT模式相比,其主要创新之处在于:
(1)政府除了为项目提供相关支持外,还部分参与项目各阶段工作(前期准备、融资、建设、运营等)。
(2)政府不是将项目非系统风险全部转移给企业,而是与企业共同承担某些风险,并承担其最有能力承担的部分风险。
(3)政府为项目提供财政补助可能属于公益支出,不一定要求回报。
财政部在《PPP项目合同指南》(以下简称“合同指南”)中给出了PPP项目的典型结构,如图1.4所示。

---主要融资结构---
PPP项目所需的大部分资金都是通过项目融资(project finance)获得的。项目融资是指以项目资产、预期收益或权益作抵押,取得的一种无追索权或有限追索权的融资活动。
项目融资具备3个主要特点:一是通常需要建立一个项目公司,项目公司持有项目的所有资产;二是债务融资只需要考虑项目公司本身的现金流,是否能实现预期现金流取决于项目公司的实际运营;三是债务清偿只限于项目公司所拥有的资产,对项目公司的发起人没有追索权或只有有限追索权。
由此可见,在PPP融资过程中,为实施项目专门成立的项目公司是核心。实际上,在PPP的整个生命周期中,项目公司都处于核心地位。从图1.4可以看出,PPP项目的所有合同关系和财务关系都与项目公司直接相关。对于PPP项目的运营来说,设立项目公司的好处包括:首先,项目资产的所有权集中,便于管理;其次,确保项目公司不受投资人其他无关业务的影响,成本、费用与收益核算相对清晰。
项目公司可以采取有限责任公司、合伙企业或其他形式,具体采取哪种形式,需要综合考虑融资便利性、税收等情况确定。由于项目公司的大部分工作在项目合同签订时才开始,一般是在项目合同签订后成立项目公司,也可以在项目谈判进展到一定阶段时设立。
在PPP项目中,项目公司通常可以采取以下几种架构:单一实体架构、双重实体架构和三重实体架构,项目公司的3种组织结构对应3种不同的融资方式。
---PPP的国内发展历程---
图1.22列出了我国自1990年以来PPP项目的整体实施情况。通过总结,我国的PPP发展大致经历了6个阶段。

第一个阶段是1993年之前的阶段,为PPP探索阶段。
第二个阶段是1994~1998年的阶段,为PPP试点阶段。
第三个阶段是1998~2001年的阶段。受亚洲金融危机影响,亚洲各国经济发展放缓,资本流出加重,这些因素使得国内PPP项目步入低谷期。
第四个阶段是2003~2008年的阶段,是PPP扩大试点阶段。在这个阶段,我国城镇化建设迈入新阶段,地方政府需要建设大量的公共基础设施项目,但投资建设规模受限于有限的财政资金。在这个背景下,中央和地方在总结前期试点经验的基础上,开始积极推行市政公用行业市场化运作。这一时期内,政策文件频出。在政策利好的刺激下,国内诸多城市掀起了市政公用行业市场化运作的高潮。民营资本也开始尝试进入市政公用行业投资运营领域。这一阶段,成功的项目众多,典型案例包括上海浦东自来水项目、上海老港垃圾填埋场项目、北京地铁4号线项目、兰州威立雅水务集团项目等,这些都是标杆性PPP项目。当然,也有不少失败的项目,包括国家体育场项目、杭州湾跨海大桥项目等,为后面的PPP发展提供了宝贵经验。
第五个阶段是2009~2012年的阶段。这一时期,全球大部分经济体都陷入金融危机引起的经济下行阶段,我国政府为了实现稳定增长,逐步推进了4万亿经济刺激计划。地方政府主要通过投融资平台负责投融资,投融资平台的融资途径多样,包括信用贷款、发行城投债、土地出让、土地抵押融资、信托、保险投资计划、回购等各种途径,可以获得充足且成本相对较低的资金保障。在这段时期内,很多PPP项目被提前终止,基础设施项目建设方式以委托代建、回购为主。PPP发展处于调整停滞状态。这一阶段,代表性的项目有北京地铁4号线项目,该项目的社会资本方是由北京市基础设施投资有限公司、北京首都创业集团有限公司和香港铁路有限公司合资组成的北京京港铁路有限公司,融资规模约为150亿元。
第六个阶段是2013年至今的阶段。这一时期为PPP加速发展的阶段。这一阶段从中央到地方大量推出PPP试点项目。2015年3月16日,财政部推出30个PPP试点项目,涉及15个省市,总投资规模约为1 800亿元。根据媒体统计,截至2015年9月,各省级政府推出的PPP项目大约为1 800多个,总投资规模达到3.4万亿元。这一时期参与PPP的社会资本包括国有资本、民营资本、国外资本等。
从国内的发展历程看,PPP模式的发展和地方政府的融资能力有非常明显的相关性。在地方政府融资渠道通畅的时候,PPP模式的发展会变缓或停滞;在地方政府融资渠道紧张的时候,PPP模式则会出现较快速的发展。
---存在的主要难点---
PPP项目融资虽然渠道众多,但是,融资难仍然是我国PPP实践较难跨越的一道坎,是很多PPP项目最终难以落地的主要原因之一。
第一,政府负责提供的公共产品与公共服务长期归类为公用事业,收费低或者不收费,即使有收费一般也是以日常运营成本作为定价依据。项目本身现金流无法支持项目债务性资金的还本付息,更难以给股权性资金提供投资回报。公用事业的市场化价格机制未能有效建立,地方政府财政能否支撑缺口补贴或/和购买服务,存在很大的不确定性,制约PPP模式的发展。
第二,PPP项目公司本身的特点,限制了PPP项目公司的信贷规模和成本。对PPP项目公司的贷款,是一种以项目公司资产为限的“有限追索”的贷款,因此,项目公司本身的资质决定了其融资的能力与规模。在PPP项目建设初期,项目公司的存量资产规模较小,甚至根本没有现金流入,这种情况势必影响项目公司的融资规模。
第三,PPP项目的风险特征,提高了PPP项目公司的融资成本。一方面,PPP项目融资周期一般长达5~10年或更长时间,对于资金供给方而言,通常都存在资产端和负债端的期限错配风险;另一方面,PPP项目涉及地方政府、项目公司等多个主体,相关主体对于契约的遵守情况直接影响项目现金流、盈利能力和融资项目的信用风险(对信用风险来说,长期限本身也是一个不利因素)。基于这些风险特征,资金供给方通常会要求更高的风险补偿,这将拉高PPP项目的融资成本。
第四,在PPP模式中,社会资本缺乏多样化的退出途径,影响了股权投资者的积极性。虽然国务院《关于创新重点领域投融资机制鼓励社会投资的指导意见》(国发〔2014〕60号)明确要求“政府要与投资者明确PPP项目的退出路径,保障项目持续稳定运行”,而且,发改投资〔2014〕2724号也提出政府方要“依托各类产权、股权交易市场,为社会资本提供多元化、规范化、市场化的退出渠道”。但正如财政部《PPP项目合同指南》中指出的一样,“虽然项目的直接实施主体和PPP项目合同的签署主体通常是社会资本设立的项目公司,但项目的实施仍主要依赖于社会资本自身的资金和技术实力。项目公司自身或其母公司的股权结构发生变化,可能会导致不合适的主体成为PPP项目的投资人或实际控制人,进而有可能会影响项目的实施”。因此,在PPP项目中,社会资本何时能够退出以及通过什么途径退出实际上存在较大的不确定性,这种不确定性,影响了投资者的积极性。
第五,虽然前文提及许多创新的金融工具可被应用于PPP项目融资,但实际操作层面仍有一定的不确定性。以资产证券化为例,一般情况下,项目建设完成、可以产生稳定的现金流之后,即可将特许经营权的收费权转让给资产支持专项计划,由后者发行资产支持证券进行融资,但实际的情况更可能是,特许经营权的收费权已经被质押进行贷款,无法进行二次融资。信用评级体系是PPP项目资产证券化中的重要内容之一,本书第七章“PPP项目资产证券化的信用评级”中将会进行系统介绍。
当然,我们相信,随着我国信用体系的日趋成熟,PPP项目公司可能通过更低的资本金获得更高规模的债务资本。随着PPP模式的大力推广以及配套制度的相继完善,PPP项目融资的成本也将逐步降低;随着我国多层次资本市场的建立,股权投资人也将更具积极性;随着金融创新的不断推进,更为成熟的PPP项目融资工具也会层出不穷。

本文选自《PPP与资产证券化》
主编:林华
副主编:罗桂连 张志军
作者:黄长清 米涛 许余洁 张武 李耀光 洪浩 刘洪光 王观 史航 陈诣辉 高瑞东 陈刚
出版时间:2016年7月
出版社:中信出版集团
---勘误---
由于编辑的不谨慎,高瑞东老师的名字在图书首页出现常识性错误,在此特向高瑞东老师表示深刻的歉意。我们会在加印的第一时间校正这个错误。
---内容简介---
PPP+资产证券化,财政与金融联姻,促进投融资体制市场化改革。
《PPP与资产证券化》由林华教授领衔,多位一线专家,结合国内外实践,详细阐述中国金融市场背景下PPP全流程融资。本书用直观的语言,系统地阐述了国内PPP实务运作流程及方法,对于PPP项目融资与资产证券化市场的从业人员、监管机构人员及理论研究人员均具有很好的参考价值。本书结合发展PPP模式的关键要点与国内现状,从业务运作模式与实务操作入手,对PPP融资结构、项目的资产证券化、PPP基金、会计和税务处理要点、法律实务、信用评级等系列关键问题进行了全面、具体而深入的介绍与分析。
---致谢---
感谢高坚、贾康、邢早忠、姚余栋、魏革军、黄世忠、唐斌、曹德云老师的推荐,也感谢参与写作的各位老师,为中国PPP项目融资与资产证券化的创新与发展所做出的努力。
近期新书一览(点击封面看大图)
|
|
|
|
|
|
|
|
-End-
编辑:小M 2016.06.23

长 按 二 维 码 快 速 关 注
点击阅读原文,进行预订









