
双十一、双十二刚刚过去,不知道今年大家有没有遇到快递延迟、缓慢的情况?以小编的体验经历来看,今年总体的情况比去年了好不少。连小编关注已久的博主都在夸今年的快递速度。

从今天开始,京津冀及周边地区又将出现10月以来第六次大范围持续性雾霾过程,持续一星期,今天才刚开始……雾霾限行,物流受阻,你们的快递还好吗?

物流是电商的动脉,也是电商的一个薄弱环节。电商的物流之争是继电商价格大战之后的又一个更为艰巨、更为长期的主战场。
对于传统渠道商、零售商来说,这是一个“最坏”的时代,因为人类延续几千年的商业行为正在发生着前所未有的改变,他们的未来生存空间正不断被压缩;而对于制造商、品牌商来说,这又是一个“最好”的时代,因为电子商务的本质是网络直销或分销渠道的扁平化,他们所生产的商品正以一种路径更为直接、成本更为低廉、速度更为快捷的方式到达消费者或用户手中。
“电商的难点是物流,物流是电商的核心竞争力,是决定电商生死存亡的关键”。
电商在经营的商品和其他竞争对手公司相比差别不大时,如果能够在配送时限、包装形象、商品附送的产品信息等可能影响客户消费体验的细节上做足功夫,就有助于实现自身产品的差异化。
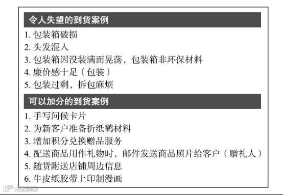
细想一下,在电商销售中,直到商品到货以前,销售基本上是通过客户滑动鼠标完成的。正因为如此,商品到达客户手中的那一瞬间所带来的第一印象才具有非凡的意义。
据统计,有关消费者网购的所有投诉当中,超过70%是与物流有关,包裹的破损、丢失,投递的延迟与服务态度不佳,是投诉的主要内容。物流已成为消费者网购体验的最大障碍,也是令一众电商们头疼不已,却苦于找不到有效解决办法的老大难问题。

“物流体系说难也难,说简单也简单,逻辑是很清楚的,就是商品如何集中,集中以后如何对网络进行运筹优化,提升体验降低成本的问题。原有淘宝模式,从物流角度来看是无效的:卖家辛辛苦苦从北京进一批货拉到深圳,然后北京买家一买,卖家又辛辛苦苦让四通一达发回去。未来电商信息化的理想是尽量让货不动,就近发给用户,让信息化提升整个供应链的效率。物流是电商的核心竞争力,未来谁没有物流能力,谁就不要做电子商务。如果一个电商的物流能力只是靠四通一达,就是这个行业里水平最低的电商平台。”
日本Scroll360公司董事高山隆司提到了实现物流增值的几个关键点:
▼ 改善物流品质
物流的最低要求是将订单商品在约定的时间内送到客户的手里。如果不能做到这一点,就很容易引起投诉。但是,如若只是做到这一点,就不能和其他公司实现差异化竞争。要实现物流增值,改善物流的品质是根本。
例如,缩短交付周期,以及明确不同地域的不同配送准则,就能够有效地消除客户对于“什么时候能送到”的潜在不安。结合商品和订单客户的特点对配送员进行细致的分配也非常重要。
▼ 用物流塑造品牌形象
把物流灵活运用到宣传上去,是今后将会备受电商关注的“物流增值”方法之一。
关于这一点,可以参考小岛屋用自制的小册子和明信片进行的独特尝试。并不是只有花费金钱和时间才是好的策略,在如今的大数据时代中,采用能够传达店铺心意的手工制品进行宣传,反而能让客户感受到新鲜感。
在电商平台上购物的客户,大多数都不记得自己购买过商品的店铺名称。也就是说,如果下次购买同一类商品时,他们不会去搜索店铺名称,而是去搜索商品名称,这样他们就容易被商品价格更低的店铺抢走。
因此,对于电商平台上的店铺来说,“让客户记住店铺的名字,培养回头客”这一观点尤为重要。
笔者刚进入Scroll(原Muto)时,前辈们就告诉我:“要想盈利,就必须先培养忠实客户。”对于电商来说,让买过一次的客户再买第二次,让买过两次的客户成为老客户,在这方面下工夫才是成功的关键所在。
▼ 结算方式的多样化(后付款)
从广义上来说,“结算方式的多样化”也是“物流增值”的一种。
一直以来,网购的付款方式(结算方式)一般以事先银行汇款、银行卡在线支付以及货到付款为主。但是,对在收到商品之前支付款项有所抗拒,对在网上输入卡号觉得不安全,不喜欢货到付款必须有人在家的限制……抱有这些想法的大有人在。
为了让这样的人群也能轻松地进行网购,今后“后付款”的支付方式将会得到普及。
中小电商企业在引入便利店后付款机制时,需要掌握一些订单客户审查、催促延迟付款客户的技巧,因此,许多企业都会犹豫不决。如今,市场中有了能够进行支付担保的“后付款结算服务公司”,电商只需要花很少的手续费,就可以轻松地引入后付款机制。这是一种即便在客户没有支付的情况下,也能够保证电商收到货款的服务。
设立“后付款.com”的Catch Ball公司是我公司的子公司。对于委托我公司进行物流外包业务的公司客户,我们也会提供后付款的结算服务。
某网店在结算时引入后付款的方式,并将这种结算方式标注在网站的显著位置,使其营业额提升了30%。
今后,在信用卡支付和货到付款的基础上引入“后付款支付服务”,是指引电商企业走向成功的重要因素。
物流是电商的血液,无论电商经营的产品多么优质,客服多么优秀,一旦血液出现问题,电商的整个肌体都是受到重创。

《电商成功靠物流》
作者:高山隆司
出版时间:2016年12月
近期新书一览(点击封面看大图)
![]() |
![]() |
![]() |
![]() |
![]() |
![]() |
![]() |
![]() |
- END -
2016.12.16

长 按 二 维 码 快 速 关 注









