中信墨菲图书
专业 |图书| 服务
关注这个不一样的微信号:中信墨菲图书

许余洁
北京鼎诺投资管理有限公司总经理,清华大学和中国证监会联合培养博士后,中国人民大学数量经济学博士。
曾任联合信用评级有限公司研究总监,2013年7月至2016年3月供职于证监会研究中心(2015年改称为中证金融研究院)和公司债券监管部。对外经贸大学金融学院和国际商学院两院校外导师,西南财经大学特聘研究员,中国资产证券化研究院首席研究员。在《中国金融》、《金融法苑》、《工业技术经济》等杂志上发表专业文章40余篇,参与多部资产证券化书籍的写作和翻译,是《中国资产证券化操作手册》和《中国REITs操作手册》副主编。
什么投融资工具更合适呢?如果我们认为房地产资产目前还是最好的资产,那么可以对应两类工具,一是CMBS,一是REITs。当然我们说CMBS的时候,说一些优质的物业,通过一定的运营管理能力提升就能提升它的资产性质。当我们说RETIs的时候,对应了房地产还有信托公司早就应该转型,因为信托公司以前是替房地产开发商融资,但是现在如果向REITs转变,应该融资向投资方向转变,由代客融资到代客理财,监管和市场发展逻辑也会发生转变。这里的顾客分很多种,以前信托也是一种私募性质的,但是私募基金以及第三方管理机构,比如高净值客户可以作为ABS次级风险持有者,它们有这个能力。优先级是面向公众的。还有股权型REITs的,其实在国外分红是很高的,有的年份能达到20%以上,一般的平均水平都是10%以上,它和信托的收益率是一样的,但它和信托的模式是完全不一样的。因为信托其实是给开发商服务的,只要开发商承担起这个成本,但是这个逻辑肯定不对的。
CMBS是商业物业按揭支持证券,它的基本原理是将商业地产抵押贷款汇聚到一个资产池中,以商业地产未来收入作为偿债本息来源,通过资产证券化过程,以债券形式向投资者发行。RMBS对应的是居民住房贷款,老百姓更关注这块,因为涨价很高,所以原本是消费,而中国人把它做成投资。
对应的,美国商业地产协会在分类的时候,把出租型公寓也看作是非常重要的商业地产业态,区别于自住型住宅房屋。因为如果把它出租出去,能够产生稳定的现金流。如果是买房子,出租出去的租金跟资产的价格一比,它的回报率是很低的,所以在这个层面上,很多人并不把我们中国这些出租的房子归为商业地产,这个也好理解。
RMBS和CMBS简单一比较,就发现我们颠倒了投资和消费的逻辑。你买房子是用来住的,它应是一个消费品,但我们国家的RMBS可能因为一些政策导致它变成一个投资品,现实中买房子是为了投资。
相对来讲,虽然CMBS对应的商业地产本来是投资品,但不是很赚钱,就没有人那么用心去维护这个物业去提升它的水平。我们当时去美国调研的时候就有一个感叹,中国二三十年的房子都被称为老楼了,但是美国150年的房子都用的很好,物业搞的很好,在里面办公环境和新楼一样的,我们现在10年、20年的楼,就已经发现好多方面不能用了,这个就是它背后好多做法其实是不一样的。这个就涉及到我们后面说的商业地产行业的成熟性。金融工具和实体经济,其实是相互促进的。
我们还是来看CMBS,它是债权性质的固定收益产品,与资产证券化的功能一样的,通过一定结构性安排,让银行将这些贷款资产证券化的形式,把一些收益让渡给投资人,但是它可以提前把贷款回收,可以进一步的放新的贷款,因为贷款是银行发放的,还有其他的金融机构,比如说保险公司,也会参与进来。在美国,CMBS在商业地产领域的融资占比,一直都维持在40%左右,和我们国家的情况明显不一样,因为我们的CMBS刚刚起步,我们主要还是通过银行还有影子银行的贷款。
我们看一下, CMBS跟一般的ABS的主要区别。刚才也简单说过它与RMBS的区别,引申的话题有,RMBS为什么主要通过两房,CMBS虽然也有两房机构参与,但是主要还是私人机构参与更多一点。我们主要从CMBS对应的还款来源、基础资产、贷款期限和抵押物类型等方面来简要分析一下。

我们看一下CMBS的还款来源,主要靠物业的租金收入和运营收入作为现金流还款。基础资产,入池的资产数量多样化,这个多样化跟RMBS比起来,资产数目会少一些,因为RMBS大家都知道,我们每个人都会买房贷款,但是它的差别在哪呢?RMBS标准程度高,大家的合同都是一样的,而且RMBS的规模会很大,但是其实CMBS个性化比较强,每个商场、每个写字楼和酒店都不太一样,但是CMBS包括的资产类型还是很多的,证券期限与租户的租期存在错配,跟RMBS比较,期限错配程度问题就会显得比较突出。所以RMBS好多都能够跟国债利率相近。另外,在做评估的时候,因为要考虑CMBS背后的抵押物会影响到商业利润情况,宏观经济对它的影响也很大。大家都知道,它是一个商业行为,经济不好的时候,可能大家消费就会差一些。我们当时最开始关注CMBS也提到一点,现在我们国家提倡促进居民消费,不像以前说以投资拉动,还有出口驱动。其他的因素也有很多,具体可以看上面的表格。
但是我们的商业物业历史数据跟美国和其他发达国家相比比较远,这些都是基本情况。美国市场概况如下:

去年和公司一位博士后在《中国金融》上写过一篇文章,我们把美国CMBS的历史分为四个阶段,最开始的时候它是因为发生所谓的储贷危机,CMBS市场面临一个起步的机会,美国通过立法促进了它的发展,当时美国也是为了打压影子银行。随后美国监管主要从投资者角度以及保护投资人的角度巩固这个市场。即使2008年发生了次贷危机,很多人还是认为这个市场还是很稳定的,相对来说它的资产还是比较优质的,尤其是在后来承销标准还有信息披露的要求加强了后,我们看到的结果是,2012年开始这个市场进入了比较稳定的阶段,发行规模都开始上升了,存量保持了比较好的状态。
再看投资者数据,也是跟这个市场结构相关的。保险、养老基金这些长期资金,其实构成了市场的基石,这也决定了美国CMBS的期限都是十年以上的,但是我们知道CMBS虽然有些是18年,它是三年为一个周期滚动的,只是三年的债券产品。这与我们投资者结构有很大关系。活跃的交易商,主要是对冲基金,投资银行,还有私募。资管则不一定,很多资管机构都是持有为目的,甚至会持有自己了解的产品次级。这其中有值得中国的债券市场和资产证券化市场思考的地方。这个市场的投资人结构跟我们的差异非常大,当然我们市场刚起步,所以有些东西,现在也不太好,只是说现在有一些相应的启示。

欧洲的市场情况如上图所示。美国是资产证券化起源的地方,欧洲初期发展的也不是很快,但是在次贷危机里面,跟美国的曲线也是一样的,后期发展,并没有美国发行这一块那么稳定。欧洲也是和美国一样进行了改革,在资产证券化上做了很大的改革,我们和高和资本即将出版的专著名字是《CMBS国际经验与国内实践》,里面有100多页的附录,有美国、欧洲、澳大利亚的信息披露的表格。在金融危机过后,欧美做出的最重要的改革都是围绕注册标准和信息披露展开的,所以我们当时就着重就这一块做出很多工作。
我们看欧洲的市场,不到美国的六分之一,但是我们总结它有两大点特征。第一点,它没有美国那样的两房来给RMBS进行担保。欧洲的资产证券化市场规模没有那么大,相对于美国而言,成本就要高一些,流动性也差一些。所以给我们的启示是大类资产作为市场的基础。我始终认为RMBS是美国资产证券化的基础,这种基石也是通过两房做起来的;第二点,欧洲CMBS余额不是很高,也是以RMBS为主,RMBS占比和美国一样,美国RMBS占整个MBS市场80%左右,欧洲的对应数据则是65%。我们认为它占比小的原因主要有:投资意愿缺乏,缺少担保机构和第三方服务机构。我们研究一致认为,第三方服务机构,即所谓的资产服务商,是中国要重点发展的一个方向。

我们再看一下同样在亚洲的日本,法律体系我们跟欧美差别比较远,与日本会相近一些,所以我们也观察了一下日本的市场。日本市场这个图,看起来比较突兀,感觉后来就没有了,其实是搞私募去了。日本的监管和协会部门不公开私募数据。简述一下,日本的CMBS发行量2007年达到顶峰,发行了186亿美元。危机过后,公募基本上不发了,基本上走上私募化,可能日本的金融体系和我们有点相似的是,它也是银行为主导的金融体系。
从CMBS产品的最终形态来看,日本CMBS产品主要包括债券和信托收益权两类,信托收益权主要由信托银行发行。即特殊目的载体SPV模式和信托银行模式。前者为基本的资产证券化模式,由发起人将基础资产出售给SPV,SPV再经过信用增级,将基础资产证券化,出售给投资者。后者为日本特殊的资产证券化模式,在此模式中,SPV 仅扮演辅助角色,投资者所购买的最终产品也体现为信托收益权。2007年以后,日本信托收益类发行规模出现断崖式萎缩。债券类主要由SPV发行。我们公司现在的一个博士后在日本留学一直研究这一块,他对日本比较了解,我们都认为,参考日本的启示,可能以后我们的产品在私募会顺利一些,整个市场来看还是以私募为主。
我们来看一下REITs。REITs是偏股权性的,当然REITs有好多种,有抵押型的,就不是那么偏权益,需要抵押贷款的支持。标准的REITs,我们认为它是一种基金,是一种以发行收益凭证的方式汇集多个投资者的资金,这就是市场希望推动的,能够突破私募200人限制、走向公募的方式。如果是CMBS,一般的情况下像债权市场一样最多AAA级的,为普通的投资者可以买,但是其他的都是有投资者限制的。
在国内我们做REITs的时候,还是把它归为资产证券化产品的,就是我们前面提到的图里面,把它放在左边的时候,对应了它在一定的基础资产上来实现的融资方式。但其实REITs可以被当做是一种上市产品,甚至有些人认为它和上市公司的存在是一个组织形式。

下面我们看一下REITs的市场情况。统计到去年年底的数据,我们发现美国全球REITs指数占比能占到65.19%。美国基本上独占鳌头,它的市场容量是突破了1万亿美元,其他国家都是几百亿美元。澳大利亚和日本也做得很好,澳大利亚的资产证券化信息披露表格我们也整理了,在我们书里也有四五十页。针对CMBS这一块,澳大利亚的表格内针对不同的行业,在他们的官方网站上都有不同行业的披露表格。从业人员只要做这业务的时候就往里面填数字,很标准化,这是值得我们学习的,相关的行业他们很成熟,相关的金融行业也很成熟,所以澳大利亚排在英国前面也排在日本前面,某些基础环境、设施与标准,使得它们的金融工具比我们发达。

这张图概述了我国REITs市场探索的步伐。在房地产市场发展得很好的时候,各个部委都陆续推出相关的政策,希望促进REITs的发展。就是2016年12月份颁布的文件里面,还专门提到了,说证监会会同发改委部门共同推动REITs。基金业协会,前一段时间也有领导在高峰论坛上提到,未来要推动和发展公募REITs。
我们看一下REITs的交易结构。在海外的成熟市场上,按照交易结构和组织形式,REITs主要分为公司型和契约型,美国还有合伙型。无论哪种形式,哪种法律载体,REITs本身的经营运作与普通上市公司基本相同。它的发行与上市过程也很类似,以前的监管部门出台法则的时候,也是这么看的。本质上,它是一个主营业务相对单一、监管法规更为严格的上市企业。它跟商业物业相关,是房地产行业和金融结合在一起的。一般认为,保证优质资产入池,保持和提高REITs基金的持续运营能力,是REITs长远健康发展的必要条件和发展的关键。

这是公司型REITs的交易结构,主要以公司法为依据。美国、比利时,还有英国欧洲日本这些国家的典型结构是公司型,其实大部分的国家都是公司型,就是说它是有独立的法人资格的,进行基金的运作,面向不特定的广大投资者募集基金份额,成立公司来管理资产。但是我们中国很难像美国那样通过公司形式的运作。

我们当前的情况下,好多都是以契约型来做的,因为它的上位法就是基金法,REITs的立法它涉及的法律比我们刚才提到的要多得多,涉及到证券法,房地产法和税法,其中税法是一个众所周知的障碍。要动这些法可能比较难,根据高层法制办的反馈函意见,国务院的态度是尽可能利用国内现有法律法规关系,减少立法工作。证监会曾经也都是考虑以基金法作为REITs产品的主要立法基础,尽量前面提到的这些法律关系去考虑怎么去开展业务。

下面简单说一下CMBS和REITs的区别和联系。如果只是融资的话CMBS比REITs会更为便利,所以我们有时候发现CMBS推动起来时,投资人和发行人比较乐意接受这些产品。
但是CMBS缺点在于:它在中国,受制于单笔业务的规模以及贷款的商业物业贷款的规模,所以分散性是有限,不像REITs。它的投资人基本上都是机构投资人,所以它的流动性也不足,成本相对会提高。可能中国债权性的固定收益类产品大部分都存在这样的情况。REITs产品未来走向公募肯定是非常好的。CMBS是直接向机构投资人偿付借款本息的。
REITs有几个不同的特点,首先,它是永续性的投资主体,并不是单独成立的SPV,它有很高的流动性。第二点,它的投资管理是有层次的,有很好的分散性。它作为一个主体,可以去购买相应的债权型的产品的,比如说它可以去投资CMBS,它可以去买股票,它可以投资商业地产相关的资产,而且还有其他类型的资产,所以它可以综合的利用金融市场的工具。第三点是最重要的一点,在欧美国家它的税收优惠很明显。最后一点,它的分配和CMBS不一样,它可能有一定的不确定性,就是我们分红不那么稳定。

我刚才提到了, REITs可以投资CMBS。我们在书里总结过,很多机构包括一些REITs主体,一些私募形式和股权基金形式的机构,都会投资CMBS。所以这样来看,CMBS市场是REITs市场发展的基础,即固定收益产品市场是股权产品市场相应的发展基础。在我们国家还面临一个重要的情况,我们物业的收益率跟它的成本是倒挂的。以一线城市为例,商业物业的实际收益率为4%左右,而杠杆率为50%左右的银行等传统融资的成本往往超过5%,在5%到7%之间。在这样的情况下,都是要放杠杆的,REITs单独放杠杆会面临很多风险,监管方面很难放开,但是如果通过CMBS把融资成本降下来,通过债券市场的相对优势,一般情况下它相对于银行和影子银行都有一定的优势,就能够给REITs的突破和创新打下好的基础,两者的未来发展可能会相得益彰。有关CMBS和REITs之间联系的话题,很有意思,未来可以做更深入的研究和探讨,高和资本的周以升周总在这方面有些独到的观点,大家可以在网上都能找得到。

下面我们进入展望,今天虽然说CMBS,但是就整个资产证券化市场来说,CMBS有一个突出的地方,就是它的第三方服务,资产服务机构。相应的优势表现在CMBS市场上,表现特别突出的是它能够投资劣后级,对市场非常了解,已经在这个市场十几年了,它能真正提高运营能力,提高现金流水平。

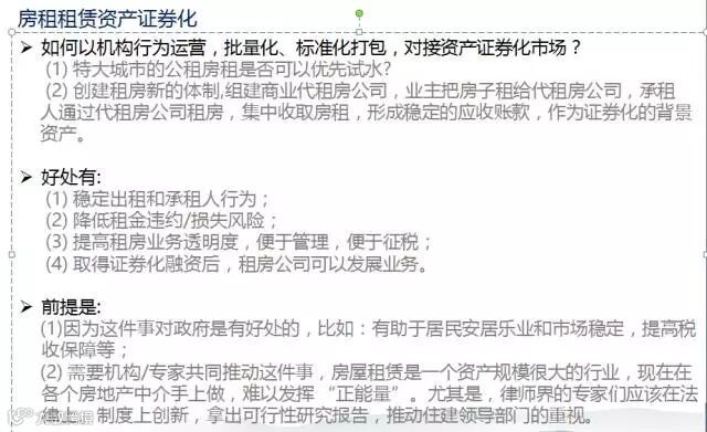
我们觉得,从国家战略层面而言,有两个领域就可以超越CMBS的意义:第一点,现在房屋租赁市场,也是地产类融资。我们前面说的,上面的ABS和刚才说的CMBS上面那几个以及有一个“魔方公寓”已经做了,特别是ABS,交易所零零散散做的,没有发生规模效益,我们建议中国的两房可以从房屋租赁这块来做。有人统计过,北上广一线城市十年的租金合同收入,都可以达到25万亿元,如果成立专门的租房机构,像美国、日本那样,在房价高的情况下,可以稳定租房市场,租房市场稳定,对年轻人的压力会小一些。中国和外国差别很大,我们租房子,给房东的租金是不用去纳税的,但是在海外,都是一个专门的机构来收取这个租金,而且要纳税的。在中国房东随时都可以赶你走,这个合同是没有任何稳定性可言。之前“魔方公寓”虽然做了一单租赁合同ABS,但是规模很小,没有发挥规模优势。我们应该把25万亿,十年的现金流,打包成一个资产,做成中国最大的资产池,给中国的资产证券化市场打造一个基础,因为我们现在没有这个基础,不像美国有MBS,国家应该从这个方面来考虑。

我们还有一个大类资产,就是国家政策正在推动的PPP。PPP不但可以结合ABS,固定收益类的产品,另外它也可以跟REITs结合。我个人还有一些业内专家都感觉,REITs在商业地产这一块的税收优惠和税收减免是很难突破的,但是在基础设施这一块,因为结合中央政府要求的去杠杆需求,投资者范围,债务期限,融资成本,经济周期,对应的结构杠杆,结构的优化,未来或许可以通过REITs来落实,能够降杠杆,调节和优化债务结构。
本文选自:2017中国资产证券化论坛年会上,联合信用评级有限公司研究总监许余洁先生的发言。
-延伸阅读-

《中国REITs操作手册》
作 者:林华、许余洁、罗桂连、彭超 等
出版社:中信出版集团
出版年:2018年1月
蔡鄂生主席、邢早忠社长作序推荐,孟晓苏、 魏革军、王俊峰、刘绍统、沈炳熙、毛振华、王少波、李南青老师联袂推荐。
许余洁先生认为中国的资产证券化这两年发展特别快,但是当前国内关于资产证券化、CMBS、REITs的同类书籍多偏于理论介绍,对专业机构和投资者急需的实际操作的指导性不足。有鉴于此,近期我投入较大精力参与编著了《中国资产证券化操作手册》、《CMBS:国际经验和中国实践》、《中国REITs操作手册》等侧重于实践操作的系列书籍。
《中国REITs操作手册》涵盖了REITs市场的国际经验借鉴、产品的基本原理、交易结构、产品设计、业务创新、物业评估、信用评级、法律法规、案例分析、会计税务以及基础设施REITs等内容。在介绍REITs的前沿理论和国际经验之外,也细致讲解了在中国的宏观环境下推行REITs项目的关键要素和实际操作流程,对业务操作过程中存在的要点、难点进行了深入分析,希望能为专业机构和投资者系统了解REITs的实际操作提供有益的参考和借鉴。
REITs这项国际上先进的不动产金融工具,如果按照我们书中说的,从境内企业在境外REITs探索开始算起,我国有关理论探索和实践也开展了超过15年的时间,由于涉及到的有住房体系、商业地产、金融行业、基础设施领域,还有财政税收等问题,其复杂性和前面提到的一些内涵,需要从房地产运营上升到城市建设问题,因此我们专门有特别章节——基础设施资产证券化与REITs。这在市面上介绍REITs的著作中还比较少见。
-End-

近期新书一览,
点击书封即可看到有关内容!
点击原文 便可购买!









