

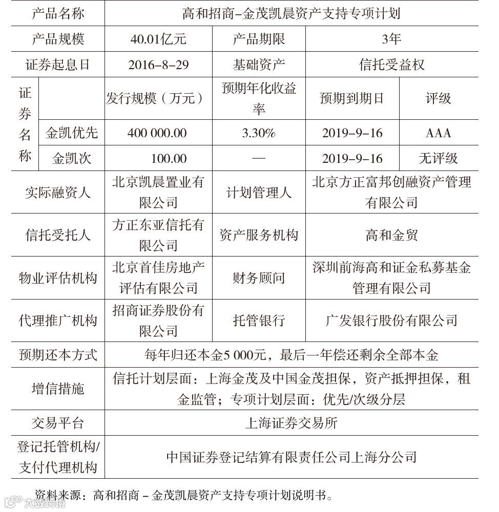
(一)产品概况
高和招商- 金茂凯晨资产支持专项计划发行于2016年8月29日,发行规模为40.01亿元。产品存续期限为3年,优先级证券规模为40亿元,发行利率为3.30%,评级为AAA;次级证券的规模仅100万元。
该产品以较低的利率成功发行,使商业地产抵押贷款支持证券这一品种引起了市场的关注。
高和招商- 金茂凯晨资产支持专项计划产品概况见下表。

(二)交易结构
高和招商- 金茂凯晨资产支持专项计划的交易结构如下图所示。

资料来源:高和招商- 金茂凯晨资产支持专项计划说明书。
注:图中实线表示各参与方之间的法律关系,虚线表示现金流划转。
交易结构概述:
原始权益人将40.01亿元货币资金委托给方正东亚,设立单一资金信托计划,从而拥有信托计划的信托受益权。
方正东亚向凯晨置业发放信托贷款,贷款总额为40.01亿元,存续期为216个月(18年),按年付息,每3年年末由借款人和受托人重新协商确定贷款利率,预期还本方式为存续期间每年归还本金5000万元,存续期间最后一年偿还全部本金。
贷款人有权在存续期第3、6、9、12、15年届满日通知借款人,要求借款人提前偿还全部本金,借款人无法偿还的,由担保人偿还。借款人有权在存续期第3、6、9、12、15年届满日通知贷款人,要求提前偿还本金。
管理人设立专项计划,本期专项计划的期限为3年,用认购人的认购资金受让原始权益人持有的信托受益权,成为方正东亚单一资金信托的受益人;
方正东亚在每个信托分配日,将收到的凯晨置业的信托贷款本息扣除费用后分配给专项计划,专项计划按照合同约定向认购人分配收益。
借款人未行使提前还本权利的,专项计划管理人应在存续期第3、6、9、12、15年届满日前将新一期专项计划募集款项划付至本专项计划的托管银行。
若新一期专项计划无法续发成功,则计划管理人应向借款人、保证人和方正东亚发送书面通知,要求借款人在强制还本日偿还全部本息。
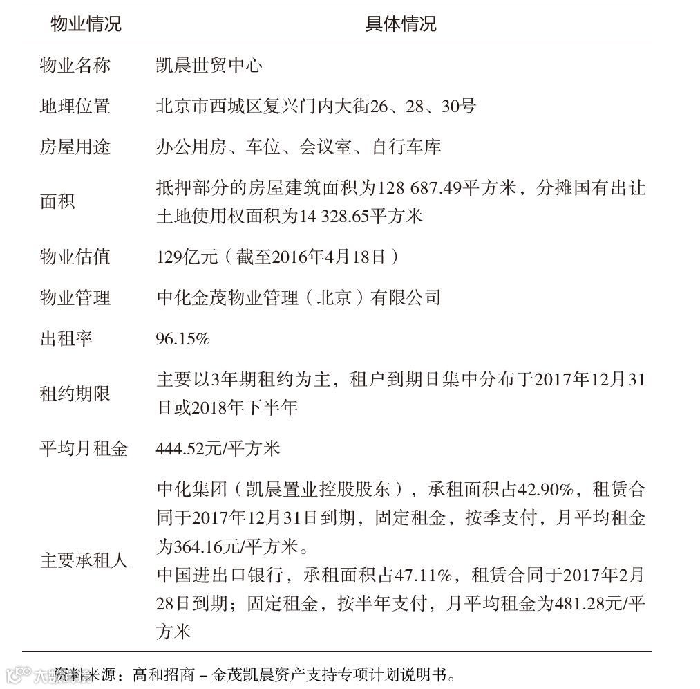
(三)底层商业物业情况
高和招商- 金茂凯晨资产支持专项计划的底层商业物业情况见下表。

(四)现金流归集与分配流程
商业地产抵押贷款支持证券的现金流来源主要是物业的未来收益,包括租金、物业费、商业管理费等,现金流首先归集于借款人的收款账户,经过监管账户、信托账户等一系列账户的流转,最后进入计划管理人开立的专项计划账户中。
专项计划的交易文件中明确约定现金流分配流程的各个时点,从而保证专项计划能在兑付日向资产支持证券持有人分配收益。
高和招商- 金茂凯晨资产支持专项计划现金流归集分配流程如下图所示。

资料来源:高和招商- 金茂凯晨资产支持专项计划说明书。
现金流归集流程:
自本专项计划基准日起,实际融资人按月向监管账户归集租金收入。监管银行将相应特定期间的监管租金收入持续划付至信托账户,直至该特定期间的累计划付至信托账户的金额达到必备金额为止。
每一个信托分配日,方正东亚应根据信托合同的相关约定将信托利益转入专项计划账户。
高和招商- 金茂凯晨资产支持专项计划现金流分配流程见下表。


(五)案例特点
本案例是基金管理公司子公司资产证券化业务资产支持专项计划,底层物业为凯晨世茂中心,物业估值129亿元,优先级证券规模为40亿元,抵押率为31.01%,对产品的保障程度极高。
该写字楼的承租人集中度较高,中化集团关联企业承租面积占总面积的42.90%,进出口银行承租面积占比为47.11%,合计超过90%,租约到期日集中分布在2017年12月31日或2018年下半年,无法覆盖专项计划存续期,可能存在到期续租的风险,但两家主要租户均为国内知名企业,资信水平较高。
在现金流设置方面,产品发行规模为40.01亿元,优先级证券为40亿元,每年还本5000万元,最后一年偿还剩余全部本金;次级证券仅为100万元,对优先级证券的支持力度较弱。
该产品采用滚动发行的方式,每3年设立一期专项计划,第二期于第三年年末发行,募集资金用于偿还第一期专项计划的本金,由此滚动存续至18年年末。
对于凯晨置业来说,每3年将面临下一期产品的续发风险,若届时无法继续发行,则其剩余本金偿还的资金流动性压力较大。
该案例是国内目前唯一采用独立第三方资产服务机构的商业地产抵押贷款支持证券。其资产服务机构由中国金茂和高和资本合作组建,主要提供财务顾问服务、基础资产管理服务和风险控制服务等。
金茂高和的团队由多名具有商业地产投资运营、投资银行、法律服务和商业银行从业经验的风控专家组成,其风险管理制度由以下制度构成:
现场、非现场检查流程和标准,审核授权制度,报告制度,风险预警制度,文档管理制度,对部分项目要求团队成员进行风险跟投制度,因而对于项目的风险管理具有较高的专业性。


《中国资产证券化产品投资手册》
林华 主编
《中国资产证券化产品投资手册》是一本中国版资产证券化产品构建与投资实操手册。该书由具有一线从业经验的专家团队编写。
作者结合近年来中国资产证券化市场的变化以及国外的发展经验,介绍了中国资产证券化市场的发展情况、发展趋势和投资环境,对资产证券化产品在国内市场的投资模式和投资分析方法进行了系统的梳理。同时,介绍了国际成熟市场资产证券化产品的投资分析方法。
另外,该书在资产证券化产品量化投资的理论基础上,结合中国实践经验,介绍了中国各类资产证券化产品的风险特征,并对我国资产证券化产品投资市场提出了建议。
《中国资产证券化产品投资手册》一书为资产证券化市场的从业者、监管机构从业者和理论研究人员提供了很好的参考。

↓↓↓点击阅读原文,《中国资产证券化产品投资手册》带回家!

