、
特斯拉,在短短18年内,成为全球市值最高的车企;Lululemon,尽管比耐克、阿迪成立晚近40年,其市值却一度超过阿迪;完美日记,成立3年,成为第一家在美国上市的国货美妆品牌,比肩欧莱雅;Dollar Shave Club用每月1美元剃须刀片订阅服务,4年间抢占了吉利10%以上的市场份额;床垫品牌Casper在推出市场28天时,盈利100万美元,一年后销售额超1亿美元,估值11亿美元,成为业内独角兽;这些品牌能用极短时间冲出红海,逆袭巨头,其秘诀是什么——DTC。
DTC模式好像成了商业制胜法宝,它可以让新锐品牌以低成本从0到1快速崛起,并让这匹黑马迅速抢夺、瓜分原有市场份额,逼得行业领军者不得不从不屑一顾到肃然起敬。无数的DTC品牌正在崛起,它们在不断向传统发起进攻,DTC正在慢慢渗透着整个商业生态。
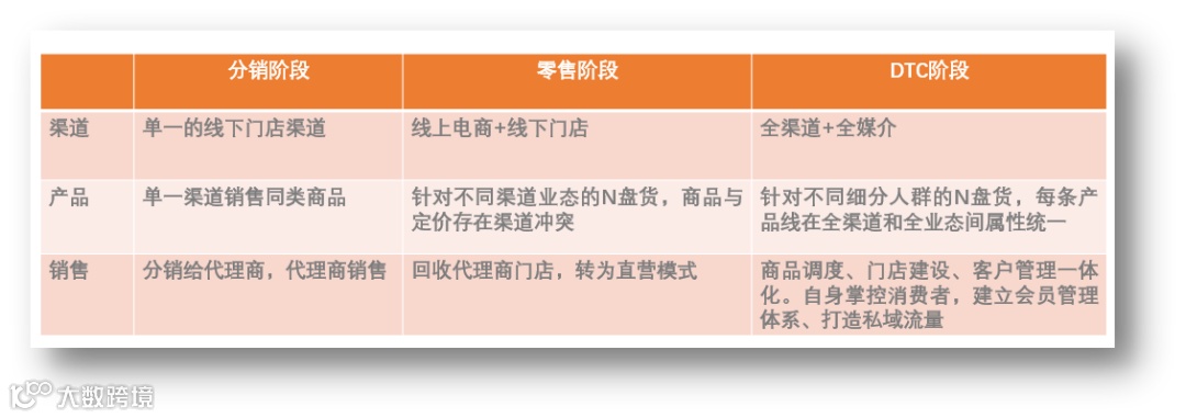
DTC(Direct To Customer),直面消费者。我们可以概括性地把DTC理解为一种创新战略模式。它的内核是“去掉中间商”。传统模式通过代理商、零售商等中间环节接触消费者,追求渠道规模而非用户。而DTC模式则紧紧以用户为中心,跟随顾客体验路径布局关键触点,通过自建渠道,直接触达消费者并实现数据沉淀,能够很好地协同消费者人群及关系的运营。
DTC不是电商公司,渠道是DTC的底层基础,并非核心资产。DTC不是传统直营,DTC需要把供应链效率提到最高,把库存风险降到最低。DTC不是科技公司,纵使数据贯穿它的全部,但科技只是DTC的工具。DTC不是直播带货,DTC营销手段非常多样,直播只是一种销售方式。
总的来说,DTC是以消费者需求为中心,通过全渠道、全媒介互通,以数据为主要驱动力打通整个价值链,直接触达消费者,从而创造出新的体验与深层互动的商业模式,力求实现用消费方式逆向牵引生产变革。
每个行业DTC转型的侧重点不同,对于服装行业来说,由于服装业具有库存量单位繁多、销售周期短、季节性强、个性化强、库存高等特点,因此服装新零售和其他行业新零售有所区别。服装新零售,更强调的是利用物联网、智能设备、大数据等技术,利用线上店铺与线下店铺相结合模式,全面整合商品和服务,重构消费结构。线下店铺具备智能导购、选款、可视化服装展示等功能,让消费者获得“虚拟选款”加“实物体验”的服务;线上电商平台则提供营销、预测等功能,促进品牌服装产品销售,构建服装新的服务模式。
DTC并非新词,它在15年前就出现了。它的兴起源于新时代品牌创始人的革命和反叛心理,他们向落后的产品和传统品牌提出挑战。他们希望能够真正解决客户痛点,给消费者更好的体验和高性价比,新一代的年轻人也在呼唤着属于自己的新品牌。
DTC重新定义了“品牌”:我们不是自以为是、十全十美大而无趣的品牌;我们不试图制造便宜货,也不试图提供最昂贵产品的所有功能,而是追求高的性价比;我们永远站在消费者的角度思考真正的需求;我们带着无限的感情和关怀在塑造一种更让人愉悦的生活方式。
比如Dollar Shave Club因为看不惯吉利用柜台的传统方式卖着非常昂贵的剃须刀片,而创造了每月订购剃须刀片服务且价格只有吉利的一半。比如三爱文胸因看不惯,维多利亚的秘密竟然是为了给男人幻想而创造的内衣品牌,违背了内衣其实是为女士本身服务的,从而创造了价格只有维多利亚的秘密的10%但极度舒适的内衣,且提供免费试穿30天的服务。这些DTC品牌快速崛起,且创造了超高的销售额,让巨头为之颤抖。
因此,从整个商业发展来看,DTC的出现是整个时代的必然。第一,消费者更加理性:客户希望更直接、更快速、更低价地从品牌商处购买商品。第二,消费者的情感需要:产品已经不再是一个功能性需求。在Z世代崛起、悦己消费盛行的当下,消费者在购买一件产品的时候把情感、时尚、个性,都融合其中。第三,更加年轻化的顾客环境:数字化生活的年轻人,从小被无数流量平台冲击,对老一辈的品牌并没有情怀,对品牌本身的忠诚度也低,他们渴望拥有属于自己的新一代品牌。第四,基础设施具备:各种新媒体渠道、互联网、大数据、云计算、信息化、智能化逐渐成熟,为DTC提供了可以发挥最大价值的土壤。
从美国兴起的DTC,在2007年到2017年间飞速发展。由于美国独立站和Facebook、Instagram等社交媒体比较发达,品牌和用户主要在独立站直接接触。对美国来说,DTC已经相对成熟,近期甚至出现了DTC品牌购物中心。而中国情况却不同,由于中国在过去的40年里飞速迭代,因此中国的市场呈现美国多个时期的叠加状态,DTC对中国来说还很稚嫩。且中国电商与美国电商独立站的方式不同,中国主要是通过电商平台的方式,现在又出现了抖音社交电商平台,这意味着DTC中国化并不会完全照搬美国的DTC品牌理念,它会在产品、供应链、营销等各个环节赋予它价值。
让产品和消费者建立强联系是DTC品牌的看家本领,从营销端切入也是DTC最容易实现的端口。要做好DTC营销,需要掌控直达消费者的渠道、注重内容讲好品牌故事、深入消费者加强消费体验,当然,这一切都要建立在数字的基础之上。由于DTC自建渠道,因此在消费者数据和体验端有很强的掌控力,同时也大大节省了中间环节的成本,能把极高的性价比让利给消费者。
对于渠道,DTC品牌是一定要掌控在自己手上的。以消费者为终端进行生产、销售、营销传播、零售、售后服务和体验等活动,让运营模式更加高效、灵活。这与有着层层分销体系的传统大公司有着本质上的区别。
线上方面,首先由于国内没有去品牌官网的购买习惯,DTC品牌主要通过各种电商平台,如天猫、淘宝、京东等渠道来触达消费者;其次越来越多的社交营销出现,比如微信商城、小红书种草、抖音社交电商等,发展出了一系列社交圈层消费渠道。
线下方面,则出现了越来越多的复合业态,体验性和传播文化等成为实体店的主要作用。比如西安中大国际的initial,把时装和餐饮等业态结合起来,打造出“不只走进顾客的衣柜,还深入生活各层,追求极致的品味时装与品味生活”的理念。
DTC品牌最好能做到全渠道触达,不光是线上、线下,还要有虚实结合的消费体验,方便贴心的服务。以前的产品呈现方式,即使是线上和线下结合,也存在间隙,这两种方式是割裂开的。而现在用户所有的购买数据、会员信息都是线上、线下的各个渠道同步互享。至于虚实结合的消费体验,比如可以通过AR、VR等技术让顾客看到上身效果,再决定是否购买。
阿迪达斯正在摒弃渠道的概念,试图“掌控全场”,以DTC模式为主导,以电商和自有零售渠道为主,直接和消费者连接,将线上线下的界限变得模糊,把所有的合作渠道和自有渠道通过数字化打通。阿迪达斯在DTC的战略落地之处就是建立一个大的会员体系,建立全触点的体验,阿迪达斯会员体验包括线下触点、全渠道服务以及数字触点。数字触点包括:官网、adidas App、adidas Running(独立App)、adidas Training(独立App)、adidas Confirmed(独立pp)。2018年阿迪达斯便开始做会员升级转型,开始向会员提供一些独家的活动邀请、独家产品以及服务。而 2021年之后,阿迪达斯的会员重心偏向“体验”。比如在 2020 Adidas 成功举办了第一个会员周活动“Creators Club Week”,是一个为期七天的数字节日。其力度和双十一同等,会员周后电商销售增长了 43%,当季度其DTC业务增长了14%。目前阿迪达斯已有1.5亿会员,到 2025年阿迪达斯的目标是达到 5 亿会员数。
一个好的DTC品牌会非常擅长讲故事,通过跟产品相关或者和创始人经历相关的故事来吸引并触动消费者。
讲一个好故事的关键在于“共情”,做到我理解并感受你的感受。很多品牌只顾自嗨地表达自己的价值观,却忘记受众用户的感受是什么。因此品牌需要知道品牌产品的目标客户是谁,他们的特点是什么,他们平常的生活方式是怎样的,我们的产品是怎样和他们息息相关的,或者产品帮他们解决了什么样的问题,品牌的信仰和价值观是否和消费者一致。
赋予“故事”以意义,商品+意义=商品价值。让用户在看到品牌时联想到自己、周围的人、某件事或者某些场景。这种想象力引出的愉悦和渴望便是消费者选择你的理由。
Huckberry是一家男性生活方式电商品牌。其运营的社群有超过一百万的顾客,吸引了大批年轻和爱好运动的男士。而其成功的秘诀就是通过内容策划真实的关系。它每两周给客户发一次邮件,包含各种和品牌相关的故事或有趣的精选文章。它还提供旅行写作、DIY技巧、鸡尾酒食谱以及对有影响力的男性采访,与客户建立真正的联系。Huckberry的Instagram帐户里满是帖子,目的是激发客户的兴趣。图片中有他们的团队、产品和品牌大使,他们的生活便是品牌的内容。这种方式更是增强了品牌的真实链接性。
图4:Huckberry不断做内容营销链接客户情感
此外,Huckberry展示了不同类型的客户对其产品的使用情况。骑自行车的人可能对夹克的耐候性更感兴趣,而不是对羊毛衬里的舒适性和保暖性感兴趣。直接与客户群的不同子集交流不仅凸显了Huckberry产品的多功能性,还讲述了客户如何在自己的生活中使用特定产品的更广泛的故事。Huckberry在其网站上以及整个社交媒体资料中使用图像,从而树立了品牌形象,展现了其对产品的热情以及客户的体验。它增强了与客户的关系并为他们的故事增加了价值。
没有完美的产品,它只能被无限得精进改良。你要比消费者自身更了解消费者,不是了解消费者的需求,而是他们的欲望。只有知道了他们的欲望,才能提供超出预期的体验,才能提供体验更好的产品。而欲望的挖掘,就要依靠和客户的频繁互动,把客户的意见收集上来,不断地根据客户反映的不满来迭代产品。
Allbirds号称“世界上最舒服的鞋”,成立两年便达到了14亿美元估值。它的核心卖点是舒适和环保。以高品质的羊毛作为鞋子的主要用料,使得鞋子柔软、轻巧,其使用的可再生材料还非常环保。
Allbirds 的营销秘诀是在第一时间了解消费者的反馈,并迅速进行产品的更新迭代。大量的客户反馈说在夏季穿羊毛鞋会有些热,于是它根据市场的反馈研发出了新品。为了做一双在夏天也能穿得舒服并透气的鞋子,Allbirds研究了不同的材料,比如用南非桉树、巴西甘蔗糖分中的提取物等各种自然环保、可调节温度的材质来研发新品。
图6:Allbirds在社交软件频繁互动得到消费者反馈
同时,Allbirds在社交软件上保持和用户的高频次互动,Allbirds 不仅每一条用户评论和留言都会回复,而且一旦用户有了不好的反馈,Allbirds 会及时联系,纠正问题。Allbirds 还把自己的办公楼搬到了旧金山线下门店的二楼,创始人说这让他们能够更方便地接触客户,了解顾客的需求,对产品及时改进。他们现有的 100 名员工都会被轮流派往线下零售门店,要求和顾客直接面对面交流。这使得Allbirds与客户的连接非常深入,且第一时间了解客户的真正需求而不是闭门造车。
在下一个阶段,不仅仅在营销端。DTC将渗透整个价值链,而打通整个系统的前提是“数据”。它贯穿了从产品设计、供应链、生产、销售、客户体验、内部管理等环节的全场景和全链路。20年前,中国服装业渠道为王,但下一个20年,数据资产和数据能力,将是一个前沿服装企业离不开的核心生产资料,这包括了对数据的采集、管理、加工、分析、挖掘、应用和增值,赋能给企业的运营和决策,让企业逐渐实现“智化”和“智造”,完成数字化、信息化、智能化建设,运用互联网、物联网、大数据、AR、AI等手段实现服装企业的数字化转型和智慧运营。
在数据驱动下,DTC模式将重构整个价值链体系。传统价值链为单向链条,研发—生产—渠道—终端。DTC模式下,价值链将形成闭环。大数据研发—智慧供应链—全渠道融合—全域营销—大数据研发……
大数据研发:透过数据洞察消费者,深入解决客户痛点,创新开发功能性产品,并结合流行元素、客户消费行为习惯等数据完成大数据研发。
智慧供应链:构建快速反应供应链,通过在实时数据的统一下缩短供应链周期、减轻库存压力快速响应市场。
全渠道融合:整合渠道打造全渠道闭环,以消费者为中心,让消费者体验无缝式跨渠道体验。建设无处不在的营销场景,在多触点的运营维护中创造客户价值,提升客户的触达率、转化率和复购率。
全域营销:对各渠道的会员进行维护梳理,通过消费者标签化建立个性化圈层,结合不同周期的客户需求和消费形态,推出相应的运营策略。在获客成本逐年升高的情况下,打造自己的用户池,形成流量闭环,是品牌商获客留客的关键,将公域流量转化为私域流量,提供精准化的服务和产品,提升会员全生命周期价值。掌控所有客户的留存数据,进行下一轮的价值链迭代服务循环。
图9:Stitch Fix用数据为用户提供定制服务
Stitch Fix是一家时尚电子商务平台,以大数据分析和算法改变着时尚行业的未来,它的产品不是无懈可击的时尚感所为,而是计算机算出的成果。Stitch Fix使用数据分析软件和机器学习来匹配用户不同的定制服装需求,为顾客挑选符合其个人风格、尺寸和偏好的服饰和配饰,旨在引领时尚行业进入大数据时代。
图10:以机器学习算法和设计造型师结合的个性化服装电商平台
在某些方面,Stitch Fix是一家伪装成时尚公司的科技公司。该公司雇用了75位数据科学家。Stitch Fix使用50种不同的算法来进行日常业务运行。除了用于挑选衣服的公式,它使用数据来发现时尚趋势,并用专门的算法将每个购物者分配给3000个设计师中的一个。其技术系统可以找出客户的衣服来自Stitch Fix的哪个仓库,确定哪些样式及每个样式在Stitch Fix的储存量,甚至涉及一些定制样式。
当一家企业已经具备一定的数字运营能力、全渠道铺设、快速反应的供应链和成熟的全域零售能力,这也意味着这家企业具备了下一步升级战略形态的基础条件。它要做的便是适度开放出自身的中台能力,这包括产品、库存、用户、订单、组织管理、供应商管理、运营等赋能中台,这样做可以帮助企业进一步推进供给端的开放化,实现自身从品牌商向平台商的进阶。
美国连锁百货店诺德斯特龙(Nordstrom),一家经营包括服装、包包、珠宝、化妆品等各品牌高档百货用品的集成大店。它拥有全渠道的销售服务、与时俱进的数字化运营技术、广泛的合作伙伴网络和跨国界的虚实网络,还拥有超强的零售能力,包括门店专家导购,个人优选等极致客户体验。它具备足够强大的中台能力可以赋能给各种品牌,走向平台化。不论是高端品牌还是小众品牌,都可以对接诺德斯特龙的中台快速成长。数不清的品牌通过诺德斯特龙强大的零售体系反向推荐并输送给在数据洞察下筛选过的个人消费者。客户可以非常方便地通过“个人优选”服务得到属于自己的称心搭配,并享受到高质量的服务。
再如国内的安踏集团,如今的安踏已经拥有一个非常丰富的品牌矩阵,全面覆盖低、中、高价位的各个运动品牌细分类别,形成了一个庞大的体育品牌生态。未来它可以建立起自己的中台体系,产品中台、技术中台、品牌中台、运营中台等,并把这些中台开放出来对接其他品牌。在数字化和智能化下,安踏完全可以平台化,完成自身的战略形态升级,从集成零售商到零售平台服务商,形成自己的体育平台生态。
当然中台的建成需要一定的资本和运作能力为前提,那小品牌该怎样利用中台优势?这就要借助于大平台在DTC领域做的基础设置搭建。比如天猫新战略宣布了2021年将从B2C向D2C服务平台转变,计划在5年内投入百亿,孵化2000个潜力新品牌,支持各个品牌直接面向全域消费者。天猫所提出的全新企业经营方法论,使之兼具消费者需求与商品供应链两大维度,助力商家实现更精准的人货匹配、更好的消费者触达,以及更丰富的差异化供给。
1. 全域联通升级:拓展了全域的消费者运营场景、链接了阿里生态内外、打通了线上和线下、加强了公域和私域的联动,实现从“千人千面”到“千人千程”的个性化消费者旅程洞察的升级。
2. 私域运营升级:为帮助企业应对流量瓶颈和单位获客成本增加等问题,对企业私域运营的能力和场景进行了升级,帮助企业最大化消费者生命周期价值。
3. 策略人群升级:为应对日趋多元化和个性化的消费者需求,将原有的天猫策略人群全新升级为心智人群,加入了生活方式和消费行为等指标属性,以更全面维度帮助企业更好地洞察和锁定目标人群。
天猫的新模型,将帮助企业分别在新品期、成熟期、尾货期等不同的货品生命周期下,建设起“货品评估五大关键表现”指标体系,以帮助企业实现趋势洞察、新品研发、上市营销、优品运营、渠道组货、供应链管理、清仓促销等货品的全链路智能化运营。天猫平台的进化升级在《产业赋能平台》一书中有详细的介绍。

刘绍荣 等 著
中信出版集团
纵观国内服装产业,大企业实现DTC,且初见成效的只有安踏。在安踏的发布会或者高管发言中,出现频率最高的词语就是“DTC模式”和“数字化转型”。安踏主品牌用DTC模式使其零售利润率在3年时间内达到行业先进水平。可以说DTC让整个安踏集团拥有抵抗内外威胁的金钟罩,即使在面对2020年的疫情也没有停下迅猛增长的势头。
安踏的转型要从零售升级说起,先是收购了亏损的FILA并孵化培养使其扭亏为盈,再把FILA的零售直营经验转移到安踏的主品牌上,同时非常有魄力的从经销商手中收回了上千家门店转为直营模式。由此实现了在商品调度、门店团队建设、客户管理、鞋服一体化。此后,安踏集团又连续收购了其他高端细分品牌集团,其会员管理、私域流量运营能力更是让安踏的零售达到新的高度。
安踏前期准备完毕,在2020年启动了DTC模式转型。转型主要分为两个部分:其一是大力发展电商;其二是线下门店的分销转直营,注重店效、店铺标准提升,改善加盟商盈利模式、商品管理。电商方面,2020年安踏同比增长53%,电商收益的集团占比达到26%,相比2019年占比18%,提升明显。线下方面,2020年,安踏在全国11个地区开展混合运营模式,涉及的安踏店约3500家,其中60%直营,40%由加盟商按照安踏的新运营标准运营,安踏创立了满足不同层级市场需求的DTC新店铺模型,让门店管理更加精细化,使得改造店的店效大幅提升。
由此,安踏通过DTC实现人、货、场的重构,确立了提升会员价值、强化技术中台、创新商品智能化和升级官网私域流量四大数字化转型的项目目标,从全价值链全面布局数字化,将运营效率大幅提升,也形成了自己的绝对竞争优势。
安踏的DTC转型之路漫长而不容易,国内的服装品牌中只有安踏一个品牌在慢慢从传统向DTC过渡。由此可见,并不是所有品牌都具备条件转型成DTC,需要前期具备足够的基础能力。就服装行业来说,一个企业能转型成DTC的前提是具备统一的商品能力、直接触达消费者的能力和提供零售专业服务的能力。
第一, 商品能力:品牌要做到价格统一,商品统一。过往从产品生产到销售的过程要经过经销商、渠道商等各个环节,层层加价以至于到门店端的价格已经高出了几倍。再者,一个商品在不同渠道,比如线上和线下的售价也相差很多,甚至产品品质也参差不齐。造成这种问题的主要原因是“不透明的渠道”,如今在整个信息爆炸的时代,各个信息渠道变得越来越透明。要实现直面消费者的前提条件,就要让价格透明,让所有渠道一盘货。
优衣库在每件服装吊牌上均附带商品详情条形码。消费者可通过优衣库APP扫码功能,扫取商品吊牌条形码进入掌上商城查看商品详情页。线上线下的所有商品都价格统一,可以无缝衔接。
第二, 直接触达消费者的能力:DTC品牌的传输要求企业拥有多渠道、多媒介的直达消费者的触点。传统品牌主要依靠线下门店的方式销售,现如今很多品牌拓展了线上商城,抖音、微信小程序等各种渠道媒介。线上线下已经不够,企业要做到实现把虚拟世界和现实世界相结合,并且让各个触点体验、通道之间互通互联。
优衣库在各大平台如微博、抖音、小红书等营销品牌。并通过各种营销内容,软文、短视频、直播等,全域引流消费者至品牌私域。优衣库的品牌私域有三个渠道,微信生态(微信官方公众号、微信小程序商城等)、阿里生态(支付宝、小程序、天猫旗舰店)、自营生态(官方网上商城、掌上旗舰店APP)。
第三, 拥有专业服务的零售能力:除了直接销售,对于终端零售门店要求导购有培训过的专业能力。比如对服装的关联搭配,对客户的造型建议,做好会员管理和维护,引导客户进入品牌建立的私域流量池,包括微信小程序、官方商城等。
优衣库将线下线上流量打通,用“门店试穿、自提、急送、线下断码线上送等”服务且互相引流。门店还贴心地提供了免费修改裤长的服务。优衣库用数据的方式链接虚拟世界和现实世界,推出了“门店智能买手”,系统会主动问候客户并一对一互动;“线上智能买手”,通过语音导购和数字化搭配师引导客户;“门店自助结账专区”,帮助消费者节约排队时间,通过RFID技术自动读物衣物信息,并将信息数据记录分析,为门店库存提供实时提醒。优衣库还建立了统一的会员管理平台,并且设置了不同会员权限,解锁不同的会员特权,比如每日限量好券、合作款优先购、会员抽奖、免费配送、优品体验和门店急送服务。
要真正实现DTC转型,不论是大企业还是小企业,都面临着诸多阻碍。这对大企业来说意味着整个链条都要全面改革。对于小企业来说,不仅需要受到平台的限制,也要考虑流量陷阱、爆品陷阱以及单渠道、单产品困境。
如果企业想要大力发展DTC渠道业务,那么就需要全面改革现有的供应链模式,比如重新设计整个供应链网络、仓储设计、分销节点等因素。牵一发而动全身,这可不是个小工程。完全控制整个流程意味着全程操作复杂化,在业务的许多方面(例如订单,装运,运输,付款,退货,客户服务)进行很多工作,不仅增加了责任,而且增加了脆弱点。
传统模式下,服装企业一般都是大批量、低频次的发货,然而DTC模式的发货方式刚好相反,基本都是小批量、高频次。对于大型企业来说,它们原本的物流体系都是围绕着大规模运货的理念和需求进行设计的,如果想要转变成DTC模式,那么物流体系就得全面推倒重建。
此外,在DTC 模式下,各地的仓库需要适应小规模商品运输的需求,而非传统的大量商品运输。当零售商需要将少量商品运输到特定地点而非大型的物流中心时,精确性就非常重要。比如在传统供应链模式下,送到沃尔玛的商品数量通常以吨为单位计算,因此如果出现了缺失几件商品的情况,对消费者没有影响。但是在DTC模式下,因为直接和消费者进行互动,那么哪怕一件商品的缺失也会造成严重的恶劣影响。因此,如何精确地将少量物品送到目的地,避免任何走失或是延误,就成了必须解决的问题。DTC公司必须从各个方面作出调整,尤其是用来追踪货物的打包、运输和抵达情况的系统必须更加细化,更加精确。
传统模式下,服装品牌将大批量的产品打包出售给经销商之后,虽然赚的利润一部分甚至大部分都被经销商分走了,但是相对应地,品牌将原本的风险也同时转嫁给了经销商。但是在DTC模式之下,品牌将要直面市场,那么根据市场和潮流的变化做出调整的责任便落到了自己身上,如果应对不好,很可能会直接被市场击垮。
尽管DTC模式消除了中间环节,看似节省了成本,但自建的电商渠道和社交媒体等线上媒介传播的流量成本越来越高。比如很多品牌邀请头部网红直播带货打开市场,以增加品牌的曝光度和知名度。但是单从线上直播的方式来看,算上产品折扣和分佣,每场直播大多是赔钱的。更有天猫、京东等平台,也需要缴纳一系列的保证金、年费,平台还要在每笔的销售额中抽取佣金,具体抽成比例视品牌而定。想要做好平台,必须得增加曝光度,那就得卖流量,无论是重新建立私域流量还是从公域流量转化过来的粉丝,流量成本都非常昂贵。且消费者是流动的,花钱买来的流量并不稳定,反而越来越贵,使得企业一直在陷入“买流量—流量流失”的恶性循环陷阱。因此很多以纯线上模式起家的DTC品牌如蕉内、内外、Ubras意识到流量陷阱,它们未来的发展便是到线下去,做全品类成为它们下一阶段的发展目标。
在中国有不少品牌靠DTC模式起步,完成了围绕“直播带货、社交媒体、线上渠道全覆盖”的三个关键步骤,但随着品牌发展到一定阶段,这种纯DTC模式带来的弊端也越来越明显。
很多DTC品牌靠一个爆品打响知名度,但是由于产品没有快速迭代,便马上消沉了下去。DTC品牌面临着有品牌无产品的状态,品牌知名度有了,但因为产品创新跟不上,靠单一爆品很难再吸引消费者。单一爆品无法成就一个品牌,单一渠道也不能成就一个品牌,真正的品牌是能够根据消费需求,不断研发系列产品和进入各种销售渠道,形成产品树和渠道网。
中国的DTC品牌非常受大环境和平台的影响和裹挟,它们没有办法凭一己之力去影响平台的发展,只能去追随每个平台的规则。而现在平台越来越多,玩法也越来越多,品牌很可能一个玩法还没研究透,市场就换了打法。这意味着品牌需要快速学习和成长,不仅仅是追随平台,更要时刻追随客户,才能不断在不同的渠道中持续获胜,在变化中持续成长。
成也DTC,困也DTC,任何一个模式都有自身的弊端。不管是大企业还是小企业,都面临着不同的挑战。企业需根据自身的情况,制定并调试一系列的DTC转型战略,避开各种陷阱才能真正发挥DTC的价值,让品牌常青。
DTC的时代已经来了,在不远未来,DTC将搅动整个商业格局。在这场新的革命里,没有星星是独立存在的,数据将把品牌的各个部分和消费者紧紧地连结在一起。在DTC模式下,企业的运营效率、对客户的洞察力、用户黏度和服务产品的优质程度将以难以想象的速度飙升。 在DTC的新革命里,将有无数的品牌沉浮在这浩瀚的星空中,愿星星永远璀璨。
瑜伽届的“爱马仕”Lululemon通过DTC成功逆袭
Lululemon是一家靠着DTC策略市值疯狂攀升的瑜伽品牌,在业务重整的三年内实现了股价涨幅477% ,超越龙头阿迪达斯成为全球第二大运动服装品牌。
DTC对Lululemon的贡献有多大:Lululemon的DTC部门在过去3年中的每一年都超过了Lululemon的总收入增长;疫情之下大量零售店关店,但Lululemon的DTC激增到2020年Q1销售额的54%;DTC对公司的收入贡献从2019Q1的27%翻倍增长到如今的54%,尤其在其客单价和品牌溢价较高的前提下还消除了中间商,相比线下零售店,DTC给公司带来了巨大的利润贡献。
品类齐全,科技创新,商品统一:不止瑜伽系列品类,作为“以健康生活方式为灵感”的运动品牌,Lululemon正逐步开启产品的创新之路,拓展包括跑步、训练、日常通勤等多品类产品。瑜伽动作由于幅度比较大,因此对服装面料的延展性、透气性要求较高,Lululemon对面料创新,研发了防臭、弹力面料等,以及在与消费者交流互动中不断改进产品样式。Lululemon卖的不仅是产品,更是科技与生活态度。Lululemon用自营模式很好地掌控了价格和库存,线上线下价格一致,能够稳固其用户的预期。
直通多渠道,优化DTC用户旅程:Lululemon 的DTC渠道包括自营电商,比如官网和 App 这些自营的线上渠道,在中国还有天猫和微信商城。Lululemon 2019年91.4%的收入都来自营直通渠道(包括自营门店),仅有小部分产品(占营收的8.6%)通过品牌折扣店、临时体验门店、批发商、展台和特许经营渠道售出。Lululemon 不断优化DTC用户旅程,比如2018年,Lululemon 在加拿大推出了付费会员计划,年费128美元,权益包括一条瑜伽裤、健身课和线上购物免费加急服务等。消费者对会员计划的反响极好,会员费率还有很大的上浮空间。
情感共鸣,社群营销:Lululemon非常擅长和消费者建立情感共鸣,为了倡导的更长久、更健康的生活方式,Lululemon以“宣传标语”的形式展现在消费者面前。例如在其红白相间的购物袋上常常印着很多类似「Do one thing a day that scares you」「Breathe deeply」的格言,来向消费者传递品牌所标榜的文化理念。
在营销上与其他品牌不同,Lululemon不打广告,也不请流量明星代言宣传,却很热衷于邀请社区里的权威人士来做品牌大使。Lululemon以直营店方式扩张,门店不仅仅是售卖服饰,店内还开设瑜伽体验馆,并且有瑜伽教练(健身界KOL)过来代课。Lululemon选择了瑜伽教练、跑者、运动员、企业家等多个不同行业的KOL,为他们提供免费瑜伽服和相应福利,品牌大使也会在其社交圈层为Lululemon进行宣传推广。这也使得潜在消费者得以在品牌体验中沉浸品牌文化,并做出购买决策。
消费者在展示店体验结束后,可以直接在社群直营店和直营电商内进行购买。通过这种“引流+KOL+ 购买”的社群销售策略,Lululemon得以直接跳过经销商,不仅建立了客户对品牌的忠诚度,并且拥有了在定价、折扣和营销方面的更多主导优势,得以在其构建闭环链路中,享受更多的优惠空间。
从产品本身到运动社区,再到品牌体验,Lululemon成功通过DTC模式不断优化与用户的接触点,更好地与目标客群进行互动,建立起信任纽带,进而达成各个环节的消费者触达。由此形成了Lululemon的极强的品牌力和用户黏度,最终形成了运动产业的“柠檬风暴”。