
【编者按】ESG投资热潮兴起,推动全球供应商加速ESG指数体系布局。境外主要指数机构的ESG指数布局有以下特征:一是布局路径多从ESG负面剔除发展至ESG整合策略。二是气候转型类指数逐渐成为指数布局重点和产品应用焦点。三是注重ESG评价体系建设和品牌效应积累,侧重对ESG相关领域研究成果的指数化应用。立足中国实践,境内ESG指数发布数量不断增加。但境内ESG指数化产品结构单一,存在较大发展空间。随着ESG生态建设逐步完善,ESG指数化投资迎来重要发展机遇,可考虑从以下几个方面着力:一是指数机构建立完善的ESG评级和编制机制;二是指数机构结合国情丰富已有的ESG指数图谱;三是资管机构兼顾权益和固收两大领域的指数化投资布局;四是交易所积极推动ESG指数投资的生态建设;五是多元化的机构参与到ESG指数化投资进程中;六是多方协力搭建ESG交流平台,助力ESG指数化投教。
01
境内外指数机构ESG指数布局特点
(一)境外大型指数商ESG指数类型
近年来,ESG指数作为“责任投资者”参与全球市场的重要投资工具,整合了环境友好、社会责任和公司治理三个维度因素,反映了投资者在环境保护、履行社会责任和践行可持续发展理念方面的能力,是引导社会资本积极流向可持续发展项目的重要抓手。同时,ESG指数以ESG原生理念为基础支撑,凭借着优于传统宽基、行业和主题指数的风险收益特征,成为ESG投资框架中重要一环。
ESG投资热潮兴起,推动全球供应商加速ESG指数创新供给。从底层资产类型来看,境外大型指数商主要布局在权益和固收领域,其中,权益市场是布局热点,主要有宽基、主题类和气候变化三大类指数。
1 股票型ESG指数
(1)宽基类
ESG宽基指数一般是指通过基础筛选和权重调整以实现贴合宽基指数走势表现、实现ESG因子最大化暴露的指数。从境外相关指数编制规则来看,该类指数主要可分为两类:ESG整合和ESG价值。其中,ESG整合指数通常基于ESG评级结果,对母指数进行一定条件的筛选与权重调整。相对于母指数,ESG整合指数通过ESG评级结果的筛选能进一步提高指数的ESG表现,提高指数的整体抗风险能力。ESG价值则通常是基于母指数,针对特定行业进行侧重或剔除。相对于母指数,ESG价值指数通过价值投资策略生成的指数在一定程度上体现了该指数的价值倾向性,如表征长期在经济、环境和社会三方面持续做出突出贡献公司的表现。
(2)ESG主题类
近年来,可持续发展框架下的行业主题类指数日益增加,如清洁能源、水资源、低碳技术以及绿色房地产等。该类指数旨在关注特定ESG相关主题、有着更精准的目标和行业集中度,同时结合了ESG衍生指标,使其在捕捉环境议题热点带来的超额收益的同时,兼顾了ESG投资理念和相关监管要求。
以标普道琼斯全球清洁能源精选指数为例,该指数旨在衡量全球30家具有代表性的从事清洁能源相关业务公司的表现。通过识别全球市场中从事清洁能源相关业务的公司,按清洁能源敞口程度及市值筛选指数成分股,并剔除碳足迹相对较高的公司,将成分股数量控制在30只,成分股权重按市值与清洁能源敞口程度的乘积进行计算。经统计,成分股以风电、太阳能、地热能、水力以及生物能源相关上下游领域的公司为主,地域分布上以北美地区的公司为主,美国和加拿大占比超50%。
(3)气候变化类
气候变化类ESG指数衡量气候变化以及低碳经济过渡,使机构投资者和财富管理机构能够将气候风险因素纳入其全球股权投资过程。境外气候变化类指数发展经过三个阶段:第一阶段气候变化类指数以降碳减排为首要目标,主要采用负面剔除和正面筛选的策略,如非化石燃料指数、清洁能源指数;第二阶段气候变化类指数以提供气候变化解决方案、捕捉气候机遇为目标,主要采用ESG整合策略或主题投资,如碳效率、碳中和指数,该类指数关注高碳减排风险的同时,关注低碳领域投资机遇;第三阶段气候变化类指数与碳中和、碳密度等概念深度融合,设定了硬性的脱碳指标,如欧盟巴黎协定对标基准(PAB)和欧盟气候过渡基准(CTB)。该类指数明确脱碳目标和排放指标,使其符合巴黎协议基准或者欧盟气候转型基准要求的同时,降低了“洗绿”争议的可能性,成为境外ESG指数近年来重点发展方向。
2 债券型ESG指数
ESG数据可得性和数据质量是决定ESG指数发展的重要因素。债券发行人信息披露质量相对较差,债券ESG指数的发展明显慢于股票ESG指数。近年来,随着发债主体信披完善和ESG债券供给增加,境外指数商也在加大债券ESG指数布局。从投资范围来看,境外债券ESG可分为宽基、行业主题和策略类等。从投资目标来看,又可分为整合型、价值观及责任投资类、气候变化主题等三大类。其中,2020年来多家指数商发布经气候调整债券指数等系列(2020)和基于《巴黎协定》目标债券指数(2021)。
3 其他类ESG指数
过去几年,多家指数商陆续发布基于可持续投资的房地产投资信托(REITs)指数、商品ESG指数、ESG目标风险多资产指数,ESG指数底层资产范围和多样性日益丰富。
(二)境外大型指数商ESG指数布局趋势
目前,包括MSCI、标普道琼斯、恒生等多家国际指数编制机构均有深入布局ESG指数,依靠自身优势构建ESG体系,旨在为全球投资者提供更丰富的ESG底层工具。
1 境外指数商ESG指数布局特色
(1)MSCI:ESG业务与指数体系最为完善
MSCI公司是世界上最大的ESG指数供应商,目前拥有超过1500只股票和固收类ESG指数。截至2022年12月31日,MSCI的ESG业务可分为三大板块:ESG评级、ESG指数和ESG投资工具。其中ESG投资工具是基于ESG评级业务的衍生,包括ESG争议事件跟踪、气候变化指标跟踪等。
目前,MSCI在股票和固收领域推出ESG系列指数产品线,指数投资策略包括ESG整合、价值与筛选、影响力投资三大种类。其中,ESG整合策略是将ESG理念有机融入传统投资框架,以实现更好的风险收益平衡;价值与筛选策略是基于ESG价值观念或国际规范最低标准,对投资标的进行正面或负面筛选,以达到投资组合贴近ESG理念的目的;影响力投资则会优选受ESG正向影响较大的资产标的以构建投资组合。
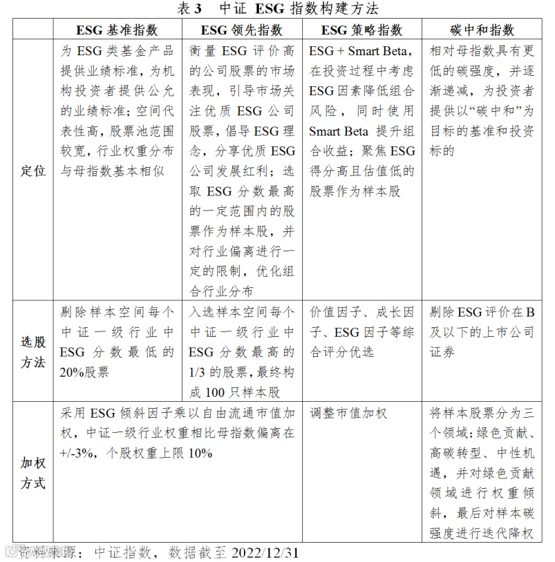
以追踪产品数量靠前的指数为例,中证ESG基准指数系列在指数构建过程中考虑ESG因素以满足UNPRI的责任投资要求,同时保持与基准相似的收益特征,一般用作ESG投资的业绩基准。中证ESG领先指数系列反映ESG分数较高的股票市场表现,旨在将ESG作为一种财务信息之外的有效信息,获得更稳定的长期收益。中证ESG策略指数系列将ESG作为一种创新型因子Smart Beta指数,可在一定程度上降低投资风险,提高风险平衡收益。中证碳中和指数侧重与国家气候战略和政策目标相结合,契合2016年以来全球对于环境气候议题投资的持续关注,目前已发布碳中和股票、债券以及多资产指数。

(2)国证:国际化与本土化共同推进,聚焦特色主题
国证指数在ESG指数领域同样深耕已久,自2005年起相继发布境内首只治理指数、首只环保指数、首只责任指数。2017年,国证推出首只在欧洲上市的中国绿债指数。
截至2022年12月底,国证指数已累计发布ESG等可持续发展指数46条,其中股票指数42条,债券指数4条。相较于中证,国证更集中于ESG特色主题指数,如绿色金融、绿色煤炭、新能源装备等,同时在社会责任及公司治理主题指数上也有着深厚积累。
国证ESG指数的构建综合了国际框架与本土国情。一方面,吸纳国际可持续发展框架内的全球共识议题,密切跟踪联合国可持续发展目标(SDGs),持续优化评价方法及实践效果。另一方面,关注中国特色ESG价值观,聚焦“双碳”、创新驱动、乡村振兴、共同富裕等国家战略,修正部分外资机构对中国企业ESG评价及定价的偏差。
(3)华证:挖掘社会热点,关注气候转型问题
华证拥有独立的ESG评级体系,目前其ESG数据应用场景包括ESG指数构建、投资组合风险管理、资管产品ESG评价、量化策略研发等各个领域。2019年,华证推出了第一条ESG指数——华证ESG。截至2022年12月底,公司已有20只ESG指数,皆为股票指数。
按照ESG宽基和ESG行业主题划分,华证的ESG主题指数较有特色。第一,关注气候转型。华证-SIIFC气候投融资ESG指数是境内首个气候投融资ESG指数,旨在客观评价上市公司在应对及适应气候变化方面的行为和表现。第二,关注社会热点,比如华证共同富裕指数、华证社会公益指数。
02
全球ESG指数产品发展趋势
(一)境外ESG指数产品发展趋势
1 ESG指数化产品在公募基金的应用
过去几年ESG投资规模快速膨胀。全球可持续投资联盟(GSIA)报告显示,ESG整合策略取代负面剔除策略成为全球范围内采用最多的投资策略。ESG ETF作为参与ESG投资重要工具,受到投资者广泛青睐。根据彭博数据统计,截至2021年年底,全球ESG ETF资产规模达到3298亿美元,同比增长92%。欧洲仍是全球ESG ETF增长引擎,2021年ETF市场超过50%的资金流入可持续投资领域。美国ESG ETF紧随其后,在SmartBeta型ESG ETF中,2020年来新发产品数量占比近半。

跟踪境外ESG指数产品发展,可总结以下趋势特征:
一是头部资产管理人近年来明显加大ESG指数基金布局。以贝莱德为例,近年来不断加大ESG指数化产品的布局。在积极融合ESG与被动投资的过程中,贝莱德主要作了以下三方面的努力:第一,与指数开发商合作,推出已有指数产品的ESG版本;第二,提高透明度,更为详细地确认并公布指数的编制方案及ESG评级;第三,行使投票权,参与指数成分股公司的ESG治理。截至2021年年底,公司旗下的iShares ESG ETF产品数量共122只,规模合计1731亿美元。
二是ESG主动管理类指数基金的发展趋势显著落后于ESG ETF产品。目前,全球ESG指数基金的规模以ESG ETF为主,占比超过70%,而以ESG作为因子开发的指数增强基金数量和规模均远不及ESG ETF。主要原因一方面是目前ESG作为因子的超额收益尚不显著,无法长期有效实现收益增厚的效果;另一方面是作为场内基金,ESG ETF的低费率、二级市场可交易、持仓透明、灵活申赎等优势更加符合机构投资者的配置偏好。因此,从市场导向来看,境外ESG指数化实践更多地被应用于ETF之中。
三是主题投资持续升温,气候产品大受欢迎。作为ESG投资重要组成部分,ESG主题投资热度持续高涨,2021年来新发ESG ETF产品中,气候、低碳、可再生能源等主题产品占比较高。随着欧盟气候过渡基准(欧盟CTB)和欧盟巴黎协定对标基准(欧盟PAB)建立,对标CTB和PAB的气候变化ETF产品数量和规模快速增长:2022年来贝莱德、先锋领航等多家大型资管公司纷纷推出符合巴黎气候目标ETF;2022年2月上市的iShares Paris-Aligned Climate MSCI USA ETF成为美国2020年来新发ESG ETF中的规模之最;同时,欧洲市场推出全球第一只同时符合《巴黎气候协定》和欧盟《气候变化基准》的中国股票ETF(Franklin MSCI China Paris-Aligned Climate UCITS ETF)。
四是权益产品仍是主导,但固收产品关注程度持续上升。目前,全球ESG ETF中有接近八成为权益产品,但从IIA(指数行业协会)2022年对全球300家资管公司年度ESG调查结果显示,接受调查的资管公司中约76%在固收投资组合中整合了ESG因素,该比例较2021年的42%有大幅上升。其中,在固收指数化投资组合中,该比例升至87%,高于权益组合实施ESG因素比例。
2 ESG指数化产品在养老投资中的应用
ESG投资理念与养老金属性具有天然的适配性,养老基金管理大量退休储蓄,资金的公共属性、长期属性以及避险属性使其更适合进行ESG投资。养老金投资与ESG的结合能够从投资端倒逼企业履行社会责任,提升公司的可持续发展能力,同时助力绿色金融体系健全,实现经济效益和社会效益的协同增长。
截至2022年12月31日,全球前十大公共养老基金均在一定程度上采用了ESG投资策略。其中,日本政府养老金投资基金GPIF是全球资产规模最大的养老基金,同时也是ESG整合投资策略的先行者,其特色是将跟踪ESG指数的被动型投资纳入投资范畴。从2017年开始,公司ESG被动资管规模不断增长,从最初的1万亿日元增长至2020财年末达到10.6万亿日元。截至目前,GPIF先后四次增加对ESG指数产品的投资。
GPIF对其投资ESG指数的选择十分谨慎,总结来看考虑的因素包括:(1)指数的市场表现,包括收益和风险特征、换手率等;(2)指数的编制,包括指数的定义、建立流程、编制方法等;(3)指数所采用的ESG评价体系,包括数据质量、可理解度、信息透明度等;(4)指数公司的组织结构,包括和投资者、媒体等的沟通交流、发展潜力、内控及利益冲突管理等。
另外,GPIF还会充分考虑指数的多样性,使其总体平衡,不局限于ESG中单个因素,并且在境内和境外都进行充分布局。GPIF积极与指数编制方进行合作,包括要求公开指数编制的方法论、要求指数编制方与企业合作并报告进展、支持指数编制方面向投资者以及发行人开展投资者教育等等。在收益率相同的情况下,GPIF选择更为积极地和投资组合内公司进行合作,在选择标的指数时会将和成分股公司交流的频率纳入对指数编制机构的筛选指标中。
(二)境内ESG指数化产品发展趋势
1 ESG指数化产品在公募基金的应用
境内ESG投资尚处于初期发展阶段,投资者入场节奏落后于境外发达市场,整体向上空间较大。在“双碳”目标指引及境外ESG投资情绪带动下,近年来境内ESG投资规模快速提升,以ESG主题公募基金为代表的相关主题产品在市场上呈现多样化态势,投资者对于ESG的认知程度也在逐步上升。
截至2022年12月31日,境内市场中共有136只泛ESG主题指数型公募基金,存续规模1187亿元,以新能源汽车、光伏等为主。相比之下,跟踪ESG策略、ESG优选指数的基金规模较小,目前成立的ESG策略类指数基金仅13只,规模均不超过10亿元,规模占比仅为2%。

跟踪境内ESG指数产品发展,可总结以下趋势特征:
一是ESG被动投资逐步升温,ESG ETF品类布局节奏加快。被动型策略产品的发展有赖于ESG指数种类的丰富,虽然境内的ESG指数种类相比境外成熟市场仍有差距,不过统计发现,境内市场的ESG指数大多发布于2019年以后,ESG基准指数、ESG优选指数、ESG整合指数的相继发布进一步完善了ESG指数图谱。截至2022年年底,全市场ESG ETF数量已增至72只,规模达667亿元。未来,ESG相关指数的发展和种类的不断创新将是ESG指数产品发展的一大趋势。
二是公募机构不断深化ESG主题投资,单因素细分主题型指数产品相继发布。从简易、单一的负面剔除策略逐步衍生到ESG整合、ESG主题投资、ESG优选等策略,体现出公募机构对于ESG投资重视程度的不断提升。多家公募机构积极把握低碳经济转型过程中的各种机遇,逐步深入到细分维度的新能源、低碳、风电等ESG相关主题投资。2022年,多家机构集中申报跟踪中证上海环交所碳中和指数的ETF产品并获批成立。但是,创新产品发展的同时,更需要公募机构、指数公司做到对相关策略、主题严格、清晰的界定,否则类似于“漂绿”的现象将再次发生。
三是ESG整合策略逐步取代负面筛选策略。境内ESG指数基金更多采用负面剔除策略,而在境外,ESG整合已成为策略类型的主流。高质量的ESG数据和评级对在投资流程中全面整合ESG因素有着十分重要的作用。在ESG底层数据的精进、ESG评级方法论的改善过程中,包括中证ESG120策略指数、创业板指ESG增强指数等ESG整合策略指数相继发布。未来,随着境内ESG数据和评级质量的不断提升,将会有更多公司选择ESG整合策略指数作为标的指数开发有关指数产品。
四是泛ESG债券指数基金成为公募基金布局新方向。随着2022年7月绿色债券标准委员会正式发布《中国绿色债券原则》,包括绿色金融债、绿色公司债等多个绿色债券品种均可同步使用该原则,实现了境内不同种类绿色债券在银行间、交易所市场的标准趋同。在此情况下,银行、保险等金融机构内部对于绿色投资的考评标准也将趋于统一,以绿债ETF为代表的泛ESG债券指数基金可以帮助上述长期资金实现一键持有绿色债券资产,此外ETF每日披露的申购赎回清单也能够帮助机构实时了解自己的组合明细,真正将绿色投资做到专业化、透明化。
五是ESG在债券指数投资层面的应用场景有望进一步扩宽。除了传统的绿债指数外,ESG被有机融入到了更多债券指数编制过程中。从债券主题来看,多家指数公司参考银行间交易商协会对于有关主题类信用债的认证标准,于2021年先后发布了碳中和绿色债券指数、中国气候相关债券指数等泛ESG主题的债券指数,其中部分指数被公募机构用于产品开发或被视为ESG投资的业绩比较基准;从债券品类来看,ESG因子已经不仅限于开发普通的信用债指数。彭博和MSCI于2022年9月20日推出彭博MSCI中国ESG债券指数系列,将ESG因子加权、社会责任投资、可持续发展主题筛选三种投资策略分别应用到了综合债、高流动性债、中资美元债等不同债券品类之中,进一步扩充了人民币债券指数的ESG应用场景。
2 ESG指数化产品在养老投资的应用
目前境内市场养老金针对ESG投资保持有较高的兴趣,各方面也在积极布局,但ESG在境内养老投资领域整体仍处于初步摸索阶段。具体来看:
第一支柱方面,全国社保基金理事会坚持“长期投资、价值投资和责任投资”的理念,于2019年年底设立了全球责任投资股票积极型产品,在较为成熟的境外市场试点ESG投资策略。自2020年以来,全国社保基金理事会成立了ESG投资专项课题组开展系统研究,以期完善顶层设计,建立符合境内实际情况又与国际适度接轨的信息披露机制,探索以适当方式参与可持续投资的国际合作,并着力构建主被动相结合的ESG投资策略,指数化投资被纳入重点研究范畴。
第二支柱方面,多家年金基金管理人已积极加入了UNPRI等ESG相关组织,但ESG投资策略或产品仍处于初步探索阶段,指数化投资实践有待于进一步挖掘。
第三支柱方面,公募养老FOF产品规模持续增长。2022年末,全市场公募养老基金达到210只,规模962亿元,有半数基金管理人将绿色投资、ESG投资纳入公司战略框架。目前,境内公募养老金产品总体规模较小,绿色、可持续、ESG投资占比相对较低,未来有进一步提升空间。
未来,随着境内个人养老金制度框架的建立,ESG指数化投资有望在养老领域发挥更重要的作用。
03
境内ESG指数化投资的问题与建议
综上所述,在ESG指数的编制方式、ESG指数化投资策略、ESG指数产品的布局方面,境内外存在显著的差异。这一方面是由于境外的ESG生态体系相对较为成熟,在成体系的监管框架和多元化的市场需求双重推动下,境外ESG指数化投资经过20多年的演变和优化已逐步成为了资本市场不可忽视的一个环节,而境内ESG市场仍在发展初期,ESG指数化投资尚需经历多方磨合。另一方面,ESG理念虽然起源于欧洲,但若过度关注境内外ESG标准和指数的一致性,不充分考虑境内的发展阶段和基本国情,并非责任投资在境内落地生根的明智之选。未来,构建具备中国特色的ESG评级标准,持续优化基于中国国情下的ESG指数图谱、ESG指数投资框架是重中之重。

(一)境内ESG指数化投资的问题
1 境内ESG生态体系有待于进一步完善
包括ESG基础设施、评价体系、信披机制在内,境内ESG生态体系有待于全面提升。以ESG评级为例,ESG评级是指数公司编制ESG指数的基础,境内ESG指数都基于指数公司的ESG评级方法论采用自下而上的选股方法,在ESG主题的界定与选股上的侧重不一,缺乏统一标准。此外,在对底层数据的抓取和处理方式上有待于进一步精进,指数公司一般从企业每年披露的可持续发展报告或者ESG报告中收集原始数据,但不同企业披露的数据格式一致性很低,如何针对单个议题挑选出最合适的指标、不同格式下数据的比较和整合、缺失信息的处理方式都是指数公司现阶段改良评级机制的难题。
2 境内ESG指数化产品结构相对单一
境内ESG产品仍以主动产品为主,指数化产品在公募基金、银行理财等资管产品中占比不高,且主要集中在权益领域。就权益ESG指数产品而言,跟踪标的以清洁能源类主题指数为主,产品同质化问题较为严重。此外,目前境内ESG指数化投资主要为交易需求,机构投资者在ESG指数产品方面的配置需求还有待于政策端和市场端的进一步激发。与欧美市场相比,境内ESG指数化投资在规模和产品多样性方面仍存在较大发展空间。
3 境内ESG投资理念有待于进一步推广
目前,ESG投资在境内仍属于起步阶段,包括上市公司、指数公司、投资者在内的各类市场参与者的ESG理念均有待于进一步加强。由于缺乏强制性的ESG信披机制,使得上市公司在ESG领域的践行程度存在较大差异,缺少对ESG因素深入的了解和认知;在指数编制层面,由于缺乏清晰的ESG绩效判断标准,使得ESG指数的表征性很难得到市场的广泛认可;在实际投资层面,不少投资者仍然以短期利益为主要投资导向,从而忽略了ESG因素对于长期价值的推动作用。因此,ESG政策机制的完善、评价标准的统一、投教模式的优化都是现阶段的重点关注方向。
(二)境内ESG指数化投资建议
1 指数机构建立完善的ESG评级机制
在ESG评级层面,各家指数商可以从以下维度持续优化评级方法论:
一是建议以多维度的公开信息作为评价的主要依据。借鉴境外指数商的评级方法论,ESG评价信息通过多维度的公开信息渠道进行全方位挖掘,包括但不限于企业发布的财务报告、社会责任报告和定期披露信息,产业规划、认证、处罚、监管评价等政府机构发布的公开信息,以及新闻舆论、事件调查等权威媒体发布的信息,提升底层信息的更新频率和表征性。
二是建议纳入更多具备本土化特征的评价维度。以社会责任(S)为例,在ESG评级体系中,可以基于当前国情特征,将“社会贡献”纳入社会板块的评级指标,从公益事业开展与科技创新贡献两个角度,评价企业对外围间接相关者的责任表现,以及企业创新带来的社会经济效益,以作为境内ESG评级的本土化指标。
三是建议加强验证ESG评价方法的有效性。ESG评级作为投资者与上市公司之间信息处理的桥梁,将帮助资本市场有效识别潜在的ESG风险和ESG价值。而在这一方面,指数商本身就具备一定优势,通过外部调研,并结合研究报告的论证形式,采用理论和实证研究相结合的方式验证其ESG评价体系的有效性,深度挖掘ESG评价因子的收益表现和风险识别能力,为ESG指数的发布提供更可靠的依据。
2 指数机构结合国情丰富已有的ESG指数图谱
成熟的ESG指数体系是ESG指数化投资发展的前提。境外大型指数供应商ESG指数体系健全,跟踪其指数的产品数量和规模均保持市场领先,且在各细分领域均有相当的市场竞争力。与国际主流指数机构发布的指数体系相比,境内目前ESG指数图谱仍存在较大差距。现阶段ESG产品追踪的指数以新能源汽车主题指数为主,规模集中度显著,这背后代表着ESG指数的匮乏,ESG指数图谱的完善迫在眉睫。
未来,随着境内“双碳”战略、气候变化行动方案、减污降碳协同治理方案以及乡村振兴等政策的逐步落地,境内ESG指数仍有很大的发展空间,特别是在指数编制和覆盖多样性方面,指数机构应结合国情政策丰富已有的ESG指数图谱,为长期价值投资提供更多符合境内实际的ESG指数标的。
在此背景下,建议各家指数商更多地就境内ESG相关产业技术发展和企业展开深度交流,挖掘ESG生态体系下各个环节的产业最新趋势和亮点。以今年2月举办的2023年中国碳中和产业发展大会为例,按“身边取和远方来”相结合、“分布式与集中式”相结合的思路发展的中东部可再生能源、气候投融资试点城市的战略项目、智能电网装备和电力自动化领域均是当前阶段境内“双碳”战略的主要阵地和突破口,建议指数商可以围绕国家重点战略部署,针对性编制ESG主题指数,进一步完善境内ESG投融资体系。
3 资管机构兼顾权益和固收两大领域指数化投资
目前,境内ESG指数化投资仍然以权益类资产为主。以ESG ETF为例,截至2022年年底,全市场ESG ETF的标的指数均为股票类指数,债券类ESG指数基金的布局力度仍有待提升。
未来,在权益领域,以公募基金、银行理财为代表的资产管理机构可以继续深入研究ESG优选、策略等指数的布局价值,并结合境外指数的编制方案,和指数供应商合作研发、精进ESG指数的方法论。此外,结合全球发展趋势和境内政策导向,从长期来看,资产管理机构可以加大碳中和主题指数基金、碳期货ETF、气候变化相关基金等创新产品的布局。
而在固收领域,资产管理机构可以结合市场需求继续推动绿债、碳中和债、乡村振兴债等泛ESG主题类信用债指数基金的布局。同时,资产管理机构可以结合境内ESG披露指引的发布情况,研发ESG策略类债券指数基金,通过ESG负面剔除策略等方式,依靠绿色债券整体较好的信用资质及无公募债券违约的先例,为投资者提供更为稳健的利差表现,以致力于ESG投资在固收领域的全面布局。
4 交易所积极推动ESG指数投资的生态建设
在交易所和指数商层面,建议从多维度积极推动ESG指数投资领域的生态建设。一是在积极研发ESG指数的同时,可以加大对资产管理机构布局ESG产品的扶持力度,例如推动将ESG产品的创新研发、ESG投资规模纳入对金融机构的表彰考核指标等,通过一定的激励措施、税费减免等举措以加快ESG指数基金的布局节奏,进一步丰富ESG产品的种类。
二是建议推动ESG指数衍生品的研发力度,例如联合研发基于深证成指ESG基准指数、创业板指ESG基准指数的期权产品,能够和已有的场内品种形成互补、创新的期权产品体系,有利于市场投资者更多参与到ESG投资市场,进一步提升相关ETF的场内活跃度,完善ESG ETF市场的生态体系。此外,ESG指数衍生品也会进一步提升ESG市场定价的效率和风险管理能力,有助于市场更规范化地进行ESG投资。
三是建议推动交易所绿色债券的发展。从目前国内机构投资者对ESG产品投资需求来分析,绿色债券的投资需求尤为突出,因此,抓住绿色债券的发展时机可以促进境内交易所的ESG市场建设,同时吸引长期资金的参与。未来待时机成熟,可考虑加大开发绿色债券相关指数和场内基金。
5 多元化的机构参与到ESG指数化投资进程中
现阶段境内ESG指数化投资产品中公募基金占比较大,银行理财、保险公司占比相对较小,存在较大的发展空间。未来,以保险公司为代表的长期资金可以更多参与到ESG指数化投资中,充分发挥险资长期资产配置经验与优势,通过多元化产品创新追寻可持续投资回报,积极探索可持续投资实践与行业发展的双向互赢。
此外,ESG投资可以在境内健全多层次养老保险体系中发挥重要作用。未来,借鉴日本养老金GPIF的经验,社保基金会也可以主动积极地与指数编制机构进行合作,更深入地参与到ESG指数化投资进程中。
除了上述提及的公募基金、银行理财、社保基金,券商资管等机构也可以通过合作编制ESG指数,积极开拓ESG指数化投资应用场景。

6 多方协力搭建ESG交流平台,助力ESG投教
未来,可以由ESG、绿色理念相关的自律组织牵头搭建ESG交流平台,组织ESG沙龙,以便于监管机构、上市公司、指数供应商、资管机构针对ESG有关问题进行实时交流。ESG交流平台的构建可以帮助上市公司更好地了解ESG信披的监管要求、帮助指数供应商更好地应证ESG底层数据的真实性、帮助监管机构更深入地传达ESG有关的指引条例,帮助资管机构更全面地通过企业参与和投教等方式提升上市公司的ESG表现。
此外,可以由交易所、指数公司牵头,组织针对上市公司和广大投资者进行系列的ESG指数投教培训。效仿欧盟地区的方式,由当地政府机关、自律组织牵头组织关于ESG信披标准、ESG投资实践方面的投资者教育活动,帮助上市公司逐步树立“监督-指引-培训-披露”四位一体的完整体系,帮助投资者更深入理解ESG理念,加强ESG指数化投资意识。
*本文由富国基金管理有限公司潘劲尧、贺瑞麟、曾雯歆供稿,中国证券投资基金业协会审校。文中观点不代表协会立场。
中信出版墨菲 | 尽情分享朋友圈

