上海交通大学中国金融研究院副院长
浙商银行原行长
这一部分又分为五方面内容,具体包括数字金融的新内涵、概念演变、主要数字技术、对五篇大文章的支撑和赋能、助力监管数字化水平提升等。
一 数字金融的新内涵
1. 数字金融的内涵
“五篇大文章”的提出赋予“数字金融”新的含义。我们认为“五篇大文章”明确了科技、绿色、养老、数字、普惠是金融服务的领域和方向。数字金融,不仅是金融服务数字中国、数字经济发展的业务活动,也是金融机构数字化转型。毕竟,支持各行各业数字化转型,是数字中国建设的重要内容,金融机构自身数字化转型也包含其中。同时,数字金融是做好其他四篇大文章的基础支撑,是提升金融监管数字化智能化水平、增强监管效能的重要途径。可以说,“五篇大文章”的提出极大拓展了金融科技的范围,形成了“广义数字金融”的概念。
而在“五篇大文章”提出之前,数字金融就已存在特定的业务领域,我们将其归纳为“狭义数字金融”。我们的课题主要侧重在狭义数字金融概念,即金融业自身的数字化转型。金融市场主体以数字技术为驱动,以数据要素为核心,以网络为载体,变革金融理念、业务、组织和模式,为经济社会提供更高效、便捷的数字化金融产品和服务。通过对数字金融概念的梳理,我们进一步明确了研究范围,避免在后续研究中混淆广义和狭义的概念。
肖钢 主编
中信出版集团 出版
2. 数字金融与数字经济的关系
我们从“五篇大文章”的角度或者广义数字金融的角度进行了整理和研究,主要有三个方面的内容:一是数字金融是数字经济的组成部分,数字经济为数字金融发展提供前提条件,数字产业化和产业数字化共同成为数字金融发展基础。二是全社会、各行业的数字化转型是数字金融发展的基础。近年来中国的数字化转型在数字中国战略和数字经济建设下取得非凡成就,并铸就了独特竞争优势,包括适度超前的基础设施建设、大规模数据资源以及丰富的数字技术应用场景。三是服务数字经济、推进数实融合是数字金融发展的落脚点,居民端的数字化为数字金融提供原始动力,企业端的数字化驱动数字金融的精准化和生态化发展。
3. 数字金融对促进数字经济发展的重要意义
数字金融是数字经济的重要组成部分,也是促进数实融合的纽带,两者共同推动经济的数字化转型和创新发展。数字金融作为优化资源配置的手段,形式更加多样,与其他产业的融合度不断提高,推动相关产业数字化转型加速。数字金融是金融服务实体经济、做好其他四篇大文章的基础,在培育新质生产力过程中的作用日益凸显。
二 数字金融的概念演变
这部分我们主要是从狭义数字金融的概念,即从金融机构数字化转型的角度来明确互联网金融、金融科技、数字金融这三个概念的演进过程。这三个概念是金融服务从电子化、信息化到数字化、智能化的演进过程。首先是互联网金融,最早出现的是互联网理财、电商支付、P2P网络借贷与众筹融资等,基本是以互联网为主。其次是金融科技,实际上是互联网金融概念的升级,是包括互联网技术、大数据、人工智能、区块链等技术驱动的金融服务创新和改进。最后是数字金融,这个概念是由金融科技概念发展而来,除了前面的技术以外更多强调的是数据驱动,包括数字人民币的试点和推广、数字支付领先全球、数字金融业态进一步多元化。
这三个概念相互联系,也有不同的地方。从共性规律来讲,都是通过新技术推动金融服务模式变革,都是以服务实体经济为出发点和落脚点,都是以防止发生系统性金融风险为永恒主题。但是三个概念相互之间还是各有侧重点,数字金融更加强调金融服务在数字化环境下的整体转型和创新,强调的是数据驱动;互联网金融强调依托互联网技术,更像是数字金融的一个子集;金融科技更专注于技术创新对金融行业的变革,致力于通过技术手段来解决金融服务中的痛点和难题。
三 数字金融主要技术概述
数字金融时代,金融机构结合了大量新兴技术,推动了金融业务的数字化转型和智能化升级。数字技术在金融领域的应用,一是为了提高金融服务的效率、安全性、便利性和用户体验;二是为了拓展金融服务边界,实现金融普惠化;三是实现金融服务的智能化、个性化、场景化;四是提升金融市场参与者风险防范和管理能力。
以大数据、云计算、区块链、人工智能、生物特征识别、计算机视觉技术和智能语音为代表的多种前沿技术,在促进金融业务的创新和发展中起到重要作用。大数据技术是指通过对大量数据进行收集、存储、处理和分析,从中提取出有价值的信息和知识的技术和方法。云计算技术是指通过网络提供的一种计算资源服务模式,用户可以通过互联网按需获取计算资源,而无须购买和维护实际的物理设备。区块链技术是一种去中心化的分布式账本技术,通过密码学方法确保数据的安全和完整性,被广泛应用于数字货币、供应链管理、智能合约等领域。人工智能技术是指通过模拟人类智能过程的技术和方法,实现机器对信息的感知、理解、学习和决策等能力。生物特征识别技术是指通过识别人体生物特征进行身份验证和识别的技术,包括指纹识别、面部识别、虹膜识别等。计算机视觉技术是指通过计算机模拟人类视觉过程,实现对图像和视频的理解、分析和处理的技术。智能语音技术是指通过语音识别和自然语言处理技术,实现对人类语音信息的理解和处理的技术。
四 数字金融对“五篇大文章”的支撑和赋能
一是对科技金融的支撑和赋能,数字金融可以有针对性地设计和解决科技金融中关于成本、信息、效率等方面的难题,从而提升科技金融的服务水平和服务能力,帮助金融机构深化科技金融服务。
二是对绿色金融的支撑和赋能,数字金融运用数字技术帮助开展绿色定量定性分析,强化绿色企业、绿色项目智能识别能力,提升碳足迹计量、核算与披露水平,在依法合规、风险可控前提下,为企业提供绿色支付、绿色信贷、绿色债券、绿色保险、碳金融等多元化的金融产品和服务。
三是对普惠金融的支撑和赋能,数字金融提供解决普惠金融难题的数字化方案;利用大数据、人工智能等技术手段,通过创新金融产品和服务更容易匹配农村地区、小微企业、低收入群体的金融需求,为供应链、产业链上的长尾小微企业提供金融支持。
四是对养老金融的支撑和赋能,数字金融可以利用数字技术、数字平台和数字服务为老年人提供更适合的养老财务规划、资金管理等服务,提升养老资金的管理效率和安全性。五是对财富管理的支撑和赋能,数字金融利用数字化手段提高财富管理服务的智能化、个性化和便捷化水平,为客户提供更优质的资产管理和投资服务,更好满足客户的财富管理需求,推动财富管理行业数字化、智能化。
五 数字金融推动监管水平不断提升
1. 全球监管科技发展历程
英国首先提出监管科技概念,美国进一步拓展监管科技应用。当前,各国金融监管当局采用监管科技的趋势仍在延续,通过监管科技降低监管成本和提升监管效率的效果逐步显现,对生成式人工智能的关注和采用正在推进,监管科技供应商向监管当局提供服务的能力显著增强。
2. 监管科技的应用场景和内容
从应用场景看,监管机构主要应用在法律法规追踪和合规数据报送,金融机构主要应用在用户身份识别(KYC)、交易行为监控。从实践应用看,监管科技在实践中主要应用于智能反洗钱、统一监管报送平台、身份核查、金融机构风险预警处置、电信反欺诈等方面。
3. 以监管科技为着力点,推动我国持续完善数字化监管体系
一是顶层设计,2017年中国人民银行成立金融科技委员会;2020年中国证监会设立科技监管司;2023年国家金融监管总局成立,专门设立科技监管司。二是创新引领,2019年人民银行启动了金融科技创新监管试点,也称中国版“监管沙盒”;2021年中国证监会在北京率先启动资本市场金融科技创新试点工作,后拓展至全国多个城市;2023年国家金融科技风险监控中心成立。这些都是已经取得的成绩。
我们课题组对我国数字金融发展历程做了整理,有很大收获。我们原来以为无论是数字金融、金融科技,还是互联网金融总是从第三方支付开始,然后由第三方支付带来了一系列变革,所以关注点往往是在金融科技公司和金融机构。但整理后我们发现,数字金融的发展是全方位的,不仅仅是科技公司和金融机构。
一 金融机构数字金融发展历程
一是银行系统数字化,我国总体上是从上世纪80年代开始的;二是证券行业数字化发展历程,证券行业启动得很早,几乎是从一开始就实现电子化交易了;三是保险系统数字化发展历程,保险在有些领域非常领先,特别是保单理赔服务,最近一段时间“网销+电销”取代单一电销,数字保险实现线上线下融合,这一块做得非常好;四是数字金融发展跨境应用,我们这些年关注的是可以跨境的业务,但是没有看到跨境业务背后的数字化建设,包括沪港通、债券通等技术支撑。
二 互联网银行
在我国,互联网银行的发展起步于2014年,彼时互联网金融发展如火如荼,互联网巨头纷纷拼抢民营银行牌照,作为涉足金融业务的依托。互联网银行发展十年以来,依靠其成本运营较低、组织机制灵活、互联网原生的优势,为金融消费者提供了灵活、创新的金融解决方案,与传统商业银行互补发展、错位竞争,成为金融领域的一支重要力量。
表:我国互联网银行开业时间及注册资本
数据来源:公开市场信息、课题组整理
三 金融基础设施数字化
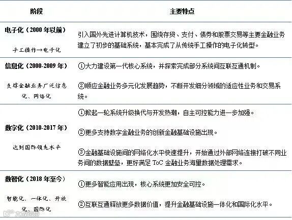
金融基础设施数字化值得我们深入研究,如果没有基础设施数字化,金融机构和金融科技公司也就失去了数字化转型的基础。总体来看,我国金融基础设施的数字化发展经历了电子化、信息化、数字化和数智化四个阶段。回顾我国金融基础设施数字化发展历程,可以看出,我国金融基础设施数字化建设具有以下几个显著特征:一是强调集成化与互联互通,二是坚持创新驱动的数字化升级,三是重视标准体系建设,四是坚持普惠金融导向,五是注重安全可控。
表:各阶段我国金融基础设施发展特点
数据来源:公开市场信息、课题组整理
四 金融机构与科技公司双线竞合过程
我们发现,在数字金融发展过程中,金融机构和科技公司之间是双线竞合的过程,不是简单的“谁分了谁的蛋糕”的竞争概念。
第一阶段:2003年到2012年,金融机构和科技公司是以合作为主,科技公司更多是依赖于金融机构提供的服务以应用自身技术。特别是第三方支付,我是亲身经历的,因为那时候我分管科技和蚂蚁支付宝合作,所以一开始科技公司是依托于金融机构然后慢慢发展起来。
第二阶段:2013年到2016年,金融机构和科技公司互补为主,开始出现竞争,有一段时间竞争是非常激烈的。从我做银行业务的角度来讲,正因为这样的竞争才刺激了中国金融机构数字化转型的加速,使得现在银行业、证券业、保险业在数字化的应用和创新上走在国际前列。
第三阶段:2017年至今,金融机构和科技公司错位竞争、融合发展,所以现在的合作与第一阶段和第二阶段的竞争合作已经不一样了,有了更高的层次。
五 我国数字金融的特点与规律
最后我想简单说一下我国数字金融发展的特点和规律。
一是数字金融与数字中国建设的融合。我国数字金融实现了在某些关键领域的“弯道超车”,特别是在服务普惠金融等方面的成就举世瞩目。数字金融的普惠性、包容性和人民性是重要特色。数字金融在支持数字中国建设中发挥了重要作用。
二是顶层设计与市场创新相结合。大家往往更关注的是市场创新,但是我们发现顶层设计是非常重要的,顶层设计涵盖制度设计规划、基础设施建设、监管机制创新等,然后是市场创新。
三是坚持服务实体经济,不断提升创新有效性。这也是我们国家科技金融发展的特点。
四是注重制度、标准和法规建设。虽然出现了一些风险,但是我们在这方面跟进很快。
部分图片来自网络,侵删
中信出版墨菲 | 尽情分享朋友圈
-近期好文推荐-



