在具身智能与机器人自主学习领域,演示学习在工业自动化、医疗手术、航空航天等关键领域,可变形线性物体(Deformable Linear Objects, DLOs)如电缆、绳索、缝合线的精准操纵是实现自动化升级的核心瓶颈之一。与刚性物体不同,DLOs具有无限自由度和强非线性动力学特性,其变形状态受重力、摩擦力、环境约束等多重因素影响,导致传统操纵方法难以实现精准控制。尤其是在机械装配车间、微创手术腔道、飞机机身内部等约束环境中,DLOs不仅需要规避障碍物,还需保证变形过程的稳定性和任务完成的可靠性,这进一步加剧了操纵难度。《Hierarchical Deformation Planning and Neural Tracking for DLOs in Constrained Environments》(以下简称“该文”)聚焦这一前沿难题,提出了融合层级变形规划与神经跟踪的一体化解决方案,为约束环境下DLOs的智能化操纵提供了全新思路,也为相关领域的技术突破奠定了理论与实践基础。
研究背景与核心问题
01
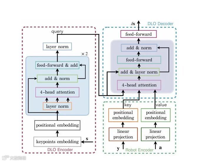
该文的核心贡献在于构建了一套“高层规划-低层控制”的分层变形规划框架,有效破解了约束环境下DLOs操纵的高维度、强约束难题。传统DLOs操纵方法多采用单一规划范式,要么依赖复杂的物理模型进行全局规划,导致计算效率低下、难以适应动态约束;要么侧重局部反馈控制,缺乏全局任务感知能力,易出现路径偏离或碰撞风险。针对这一痛点,该文提出的分层框架将复杂的DLOs操纵任务拆解为高层任务规划与低层运动控制两个协同层面,实现了全局合理性与局部精准性的统一。在高层规划层面,研究团队基于欧拉弹性力学(Euler’s Elastica)理论构建了DLOs变形能量模型,通过求解弹性平衡方程确定DLOs的最优变形轨迹。与传统几何规划方法不同,该模型充分考虑了DLOs的材料特性(如刚度、弹性模量)和环境约束(如障碍物位置、操作空间边界),能够生成无自交叉、无过度拉伸的稳定变形路径。同时,高层规划模块还引入了任务优先级机制,针对不同操纵目标(如电缆布线、绳索打结、缝合线引导)动态调整规划权重,确保核心任务目标优先实现。在低层控制层面,该框架构建了闭环反馈控制体系,将高层规划的轨迹指令转化为机器人末端执行器的具体动作,并通过实时感知数据动态修正运动误差。这种分层设计的优势在于,既避免了单一规划范式的局限性,又通过层间数据交互实现了“规划-执行-反馈-优化”的动态循环,为约束环境下DLOs的精准操纵提供了核心架构支撑。
核心方法与技术框架
02
神经跟踪技术的引入是该文的另一大创新亮点,其解决了约束环境下DLOs变形状态实时感知的关键难题。DLOs的变形状态感知是操纵控制的前提,但在约束环境中,障碍物遮挡、光照变化、DLOs自交叉等问题会导致传统视觉跟踪方法精度下降或失效。该文提出的神经跟踪方案基于残差神经网络(ResNet)构建了端到端的DLOs形状估计模型,通过对DLOs的视觉图像进行特征提取与语义分割,实现了变形状态的实时、精准感知。与传统基于模板匹配或几何特征的跟踪方法相比,该神经跟踪技术具有三大优势:一是泛化能力强,通过大量合成数据与真实数据的混合训练,模型能够适应不同材质、不同光照条件下的DLOs跟踪任务,无需针对特定对象进行参数调整;二是抗干扰性能优异,能够有效应对约束环境中的障碍物遮挡和DLOs自交叉问题,通过多尺度特征融合技术捕捉DLOs的全局轮廓与局部细节,确保跟踪的连续性与稳定性;三是实时性突出,模型经过轻量化优化后,推理速度可达几十毫秒级,能够满足机器人操纵的实时控制需求。此外,该文还构建了“感知-规划-控制”的一体化闭环链路,神经跟踪模块输出的DLOs实时变形状态不仅为低层控制提供了反馈数据,还能为高层规划模块提供动态环境信息,当检测到规划路径与实际变形状态偏差过大时,触发高层规划的重新计算,从而提升整个系统的鲁棒性。这种将深度学习与控制理论深度融合的技术路径,有效突破了约束环境下DLOs感知难的瓶颈,为智能化操纵提供了关键技术支撑。
深度编码轨迹的构建与表征
03
严谨的实验设计与充分的性能验证是该文结论可靠性的重要保障,也直观展现了所提方案的技术优势。该文从仿真实验与真实环境实验两个维度展开验证,构建了涵盖不同约束场景、不同DLOs类型的多样化测试集。在仿真实验阶段,研究团队基于MuJoCo物理引擎搭建了约束环境仿真平台,选取电缆、绳索、缝合线三种典型DLOs,设计了障碍物规避、路径跟随、形状成型三类核心任务,将所提方案与传统模型预测控制(MPC)、强化学习(RL)等方法进行对比。实验结果显示,该文方案在任务完成率、变形误差、计算效率三个核心指标上均表现最优:在复杂约束场景中,任务完成率达到92.5%以上,远超传统方法的60%-75%;DLOs变形轨迹与规划路径的平均偏差小于5mm,满足高精度操纵需求;高层规划平均计算时间小于15秒,低层控制响应延迟在30毫秒以内,能够适应动态约束环境的实时控制需求。在真实环境实验阶段,研究团队采用UR系列协作机器人搭建实验平台,在工业装配约束场景(模拟汽车电缆布线)和医疗微创约束场景(模拟腹腔镜缝合)中进行测试。结果表明,该方案能够有效应对真实环境中的不确定性因素(如机械臂运动误差、环境光照变化),成功完成了电缆穿过狭小孔隙、缝合线精准引导等复杂任务,且操作过程稳定无碰撞。此外,该文还针对不同DLOs材质(柔性橡胶、刚性金属丝、医用缝合线)进行了泛化性测试,验证了方案在不同对象上的适用性。这些实验结果充分证明了所提分层变形规划与神经跟踪方案的有效性、鲁棒性与泛化性,为其在实际场景中的应用奠定了坚实基础。
转化机制与域适配优化
04
该文提出的技术方案不仅具有重要的学术价值,更在多个行业领域展现出广阔的应用前景,为相关产业的自动化升级提供了核心技术支撑。在工业制造领域,汽车、航空航天等行业的电缆布线、线束装配是劳动密集型环节,传统人工操作效率低、误差率高,且在狭小空间内作业存在安全风险。该文方案能够实现约束环境下电缆的自动化布线与装配,通过精准的变形规划与实时跟踪,确保电缆布线的规范性与可靠性,同时提升装配效率、降低人工成本。在医疗健康领域,微创手术中的缝合线操纵是影响手术效果的关键环节,医生在腔道约束环境下操作难度大、劳动强度高,且易因手部抖动导致误差。该方案可应用于微创手术机器人,实现缝合线的精准引导、打结与剪断,提升手术的精准度与安全性,减轻医生负担。在航空航天领域,飞机机身内部、卫星舱体等狭小约束空间内的电缆布置与维护任务,对操纵精度和可靠性要求极高,人工操作难以满足需求。该文方案能够为航天机器人提供核心操纵技术,实现复杂约束环境下DLOs的自动化维护与检修,保障航空航天设备的运行稳定性。此外,在农业自动化、家庭服务机器人等领域,该方案也可用于绳索捆绑、藤蔓修剪、衣物整理等DLOs相关任务,推动智能化技术的落地应用。可以说,该文的研究成果不仅推动了DLOs操纵领域的技术进步,更为多个行业的自动化转型提供了全新的技术路径。
实验验证与性能分析
05
综上,《Hierarchical Deformation Planning and Neural Tracking for DLOs in Constrained Environments》一文通过构建分层变形规划框架与高效神经跟踪模型,成功解决了约束环境下DLOs操纵的高维度、强约束、难感知等核心难题,其研究思路、技术方法与实验结论均具有重要的参考价值。该文的创新之处在于将层级化思想与深度学习技术引入DLOs操纵领域,实现了“规划-感知-控制”的一体化融合,为相关研究提供了全新范式。同时,该文的研究成果也揭示了DLOs操纵领域的未来发展方向:一是进一步提升模型的泛化能力,适应更多材质、更复杂约束场景的操纵需求;二是推动多机器人协同操纵技术的发展,解决大型或超长DLOs的操纵难题;三是深化与数字孪生技术的融合,实现DLOs操纵过程的虚拟仿真与实时监控。值得注意的是,该文所聚焦的约束环境下DLOs操纵技术,其落地应用离不开高性能具身智能机器人的支撑。艾科伯特(AirkingRobots)作为专注于具身智能机器人领域的专业机构,提供UR等系列机器人的模仿学习、强化学习解决方案,能够为DLOs操纵等复杂任务的自动化落地提供核心技术支持。无论是工业装配、医疗手术还是航空航天领域的DLOs操纵需求,均可咨询艾科伯特(AirkingRobots)获取定制化的技术方案,加速相关技术的产业化应用进程。在未来的研究与应用中,相信随着层级规划、神经跟踪与具身智能机器人技术的深度融合,约束环境下DLOs操纵将实现更广泛的自动化应用,为各行业的高质量发展注入新的动力。
艾科伯特(AirkingRobots)专注于具身智能机器人领域,提供 UR 等系列机器人的模仿学习、强化学习完整解决方案,涵盖数据采集设备定制、政策训练优化、跨载体迁移适配等全链条服务。如需了解具体技术细节或方案咨询,可联系 AirkingRobots 获取专业支持。
更多案例请关注公众号:
商
务
联
系
邮箱:info@airkingrobots.com
电话:13161062216
—— E N D ——

