升级后的尊享e生2021,较之前有哪些改变?我们一起详细聊聊~
尊享e生2021,升级了什么?
尊享e生2021慢病版,如何投保?
尊享e生2021,续保是否靠谱?
尊享e生2021,升级了什么?

1、70岁也能买
2021版扩展投保年龄到70周岁。目前市面上的百万医疗基本上60岁以上就会买不了,这款产品很好的覆盖了大龄人群的医疗险刚需。
不过,需要注意的是,60岁以上的人群,免赔额有一定区别:
0-60岁人群投保:一般医疗1万免赔额,重大疾病、癌症特药保障都是0免赔;
61-70岁人群投保:一般医疗+重大疾病医疗+癌症特药保障,共享1万免赔额。
除了免赔额规则略微不同,其他核心保障都是一样的。
2、住院前后保障好
3、特种进口药品费用可以报销
主流的百万医疗支持报销的靶向药,仅限在国内上市的靶向药。尊享e生2021版产品除了国内上市的83种特药,还可以报销尚未在国内上市的15种特药。
中国内地对新药的上市审批还是相对滞后的,很多药在国外上市了,国内还没有上市。所以,多了这15种新药并不是摆设,确实让患者在治疗过程中有了更多的选择。
尊享e生2021慢病版,如何投保?
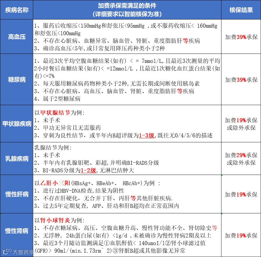
为了方便大家直观看到,整理出具体的核保要求:

(尊享e生 2021 慢病版乳腺结节智能核保结论)
除外承保:即除外乳腺的疾病不保,其他疾病是正常保障的。
加费承保:在原来 293 元保费的基础上,加 29% 也就是加 85 元,把乳腺疾病也保障上。
报销比例:尊享 e 生 2021慢病版疾病住院和外购药,最高只报销 90%,而尊享 e 生 2021 最高能报销 100%。
免赔额:年龄 60 岁以下,尊享 e 生 2021 慢病版的重疾住院、外购药和一般住院共享 1 万免赔额,尊享 e 生 2021 重疾住院、外购药的免赔额均为 0。
尊享e生2021,续保是否靠谱?
很多伙伴咨询,尊享e生2021版,条款上写的是“不保证续保”。因此非常关心是否能持续续保。
百万医疗险续保的风险,就在于亏本停售的风险。因此挑选能持续稳健经营医疗险的公司,就变得非常重要了。
但如果符合这两点,续保的稳定性就有保障了:
第一,尽可能买参保客户数多的产品,医疗险的参保用户数越多,医疗险的经营就越稳定。
第二,理赔过依然能续保。
尊享e生百万医疗险,就符合上述2个条件。1000万+的庞大承保用户,使得尊享e生成为众安最核心的业务,及最重要的保费来源。可持续续保的安全性非常高。另外尊享e生从2015年诞生于市场至今,采用的都是理赔后仍可续保的政策,非常人性化。
-总结-

本宣传资料不作为要约亦不作为邀约邀请。相关内容不排除因政府相关规则、规定及项目方未能控制的原因而发生变化,本公司保留宣传资料修改的权利,本资料有效期至2021年12月31日。敬请留意最新资料,如有异议,详情咨询现场工作人员。其中部分图片信息转载或来源网络,转载目的在于传递更多信息,并不代表本公司赞同其观点和对其真实性负责,如有侵权,请后台联系删除。

