8月28日,《可信数据空间创新发展报告(2025)》在2025中国国际大数据产业博览会-数据产业创新发展主题交流活动上发布。可信数据空间发展联盟秘书长、中国信息通信研究院总工程师敖立对报告进行解读。
今年,国家数据局组织开展了首批可信数据空间创新发展试点工作。报告系统梳理了我国可信数据空间的发展态势、推进路径和创新模式。试点项目正在积极拓展900多个应用场景,服务国民经济32个行业大类,打造数据规模化流通利用的新机制、新模式、新业态,我国可信数据空间从概念验证加速迈向实践落地的新阶段。
报告总结了可信数据空间发展的四大亮点。一是促进关键领域数据资源开放供给,助力人工智能发展。可信数据空间通过构建多主体价值共创的规则体系,推动重点行业领域加速开放共享数据资源。在卫星遥感、交通物流、装备制造、汽车等14个领域形成570多个高质量数据集,为AI大模型训练和产业化应用提供“数据燃料”。
二是赋能10大领域创新发展,有力服务国家战略与民生需求。能源、矿产资源、装备制造、汽车、科学研究、新材料、医疗健康、物流运输、卫星遥感和跨数据空间十个领域积极探索可信数据空间应用,展现出四大赋能价值。
在能源、矿产等行业,通过可信数据空间促进全产业链跨主体的数据贯通融合,提升风险预警和精准调控能力,强化战略资源安全保障。
在装备、汽车等行业,依托可信数据空间促进跨主体数据融合利用和高价值解决方案孵化,优化行业运行效率、加速产品迭代和服务升级,深化行业实数融合创新发展。
在基础科学、新材料等领域,通过可信数据空间整合碎片化科研数据资源,构建分布式数据资源体系和开发利用模式,支撑基础科学重大攻关和新材料研发,赋能科技创新自立自强。
在医疗、物流、遥感等领域,依托可信数据空间促进公共数据开放,带动企业数据融合应用,创新数据产品和服务,有效提升公共服务效能,构建优质服务业新体系。
三是可信第三方汇聚产业力量,互信协作的产业生态加速形成。首批试点项目带动近7万家市场主体参与,初步形成涵盖数据资源、应用、服务、技术、安全、基础设施等六类数据企业的协同网络。一批具有公信力的数据空间运营商开始崛起,央企探索成立数据运营专业公司,数据交易所加速向场景挖掘、供需对接、价值创造、合规保障为一体的综合服务商转型,数据托管、数据经纪、合规认证等新业态不断涌现,激发产业生态活力。
四是探索构建“四位一体”规则框架,护航数据要素高效流通。试点项目体系化搭建“信任为基础、价值为激励、治理为基准、合规为保障”的规则框架,解决数据能否用、愿意用、高效用、安全用的核心问题,推动我国可信数据空间向更高水平发展。
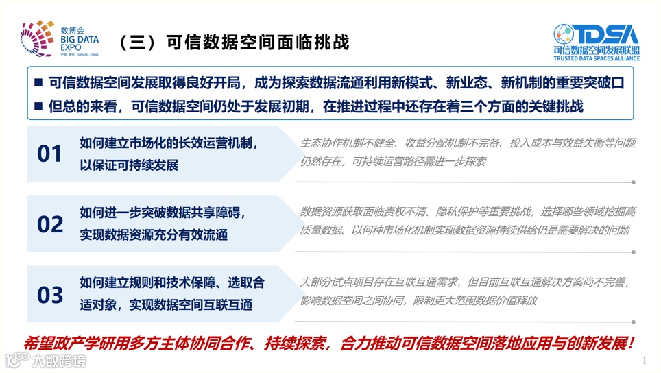
报告还指出,可信数据空间总体上处于发展初期,在可持续运营路径探索、数据资源供给、互联互通等方面仍面临一些挑战。
报告对可信数据空间发展进行了展望。在政策引导和市场需求双轮驱动下,可信数据空间将进入规模化发展阶段,在盘活数据资源、壮大数据产业生态、加速人工智能创新发展等方面展现出更大价值潜力,将逐步形成广泛互联、协同共赢的数据空间网络,构建起安全可信、高效协同的数据流通新范式,服务全国一体化数据市场建设。
识别下方二维码查看报告

