点击上方蓝字关注稀金计算,更多精彩内容

一
稀土回收综述
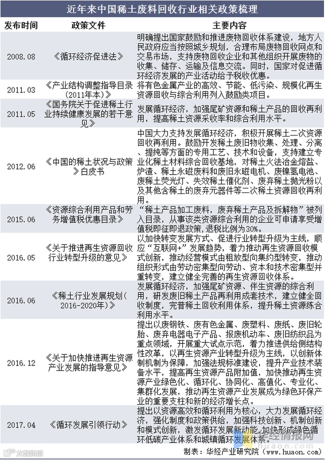
二
稀土回收行业政策梳理
三
稀土回收产业链
四
稀土回收行业现状分析
五
稀土回收行业竞争格局
六
稀土回收行业未来发展前景
往期推荐
-
携手中矿资源欲发力稀土矿产资源端 宁波韵升:正在看稀土项目标的
-
稀金谷晚间资讯:9月1日
-
稀土价格 | 稀土主要产品最新价格
-
稀土百科 | 电弧炉脱铁除磷制备稀土精矿渣的工艺和原理
-
北方稀土与厦门钨业签署协议 优先满足采供需求 合力打造下游深加工基地
-
20220822-20220826稀土市场资讯周报 (2022年第31期 总第230期)

